MC34063 – универсальная микросхема для самых простых импульсных преобразователей. На ней без применения внешних переключающих транзисторов можно строить понижающие, повышающие и инвертирующие преобразователи. А это основные типы преобразователей, не имеющих гальванической развязки.
Основные технические характеристики MC34063
- Широкий диапазон значений входных напряжений: от 3 В до 40 В;
- Высокий выходной импульсный ток: до 1,5 А;
- Регулируемое выходное напряжение;
- Частота преобразователя до 100 кГц;
- Точность внутреннего источника опорного напряжения: 2%;
- Ограничение тока короткого замыкания;
- Низкое потребление в спящем режиме.
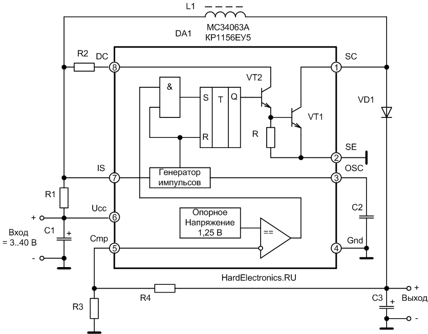
Понять как работает микросхема проще всего по структурной схеме.
Разберем по пунктам:
- Источник опорного напряжения 1,25 В;
- Компаратор, сравнивающий опорное напряжение и входной сигнал с входа 5;
- Генератор импульсов сбрасывающий RS-триггер;
- Элемент И объединяющий сигналы с компаратора и генератора;
- RS-триггер устраняющий высокочастотные переключения выходных транзисторов;
- Транзистор драйвера VT2, в схеме эмиттерного повторителя, для усиления тока;
- Выходной транзистор VT1, обеспечивает ток до 1,5А.

Генератор импульсов постоянно сбрасывает RS-триггер, если напряжение на входе микросхемы 5 – низкое, то компаратор выдает сигнал на вход S сигнал устанавливающий триггер и соответственно включающий транзисторы VT2 и VT1. Чем быстрее придет сигнал на вход S тем больше времени транзистор будет находиться в открытом состоянии и тем больше энергии будет передано со входа на выход микросхемы. А если напряжение на входе 5 поднять выше 1,25 В, то триггер вообще не будет устанавливаться. И энергия не будет передаваться на выход микросхемы.
Производители этой микросхемы (например Texas Instruments) в своих datasheets пишут, что её работа основана на широтно-импульсной модуляции (PWM). Даже если и можно назвать то, что делает MC34063 ШИМом, то очень уж примитивным.
- Самый главный недостаток MC34063 – отсутствие встроенного усилителя ошибки. Поэтому пульсации выходного напряжения получаются достаточно большими. И не просто так в рекомендациях по применению предлагается на выход преобразователя устанавливать дополнительный LC-фильтр.
- Второй недостаток – не простое подключение внешнего МДП транзистора.
Мое же мнение, что если требуется низкий уровень пульсаций, либо большая мощность преобразователя, то лучше использовать другие микросхемы – с внутренним усилителем ошибки и с драйвером работающим с полевыми транзисторами.
MC34063 для нетребовательных к пульсациям и мощности применений!
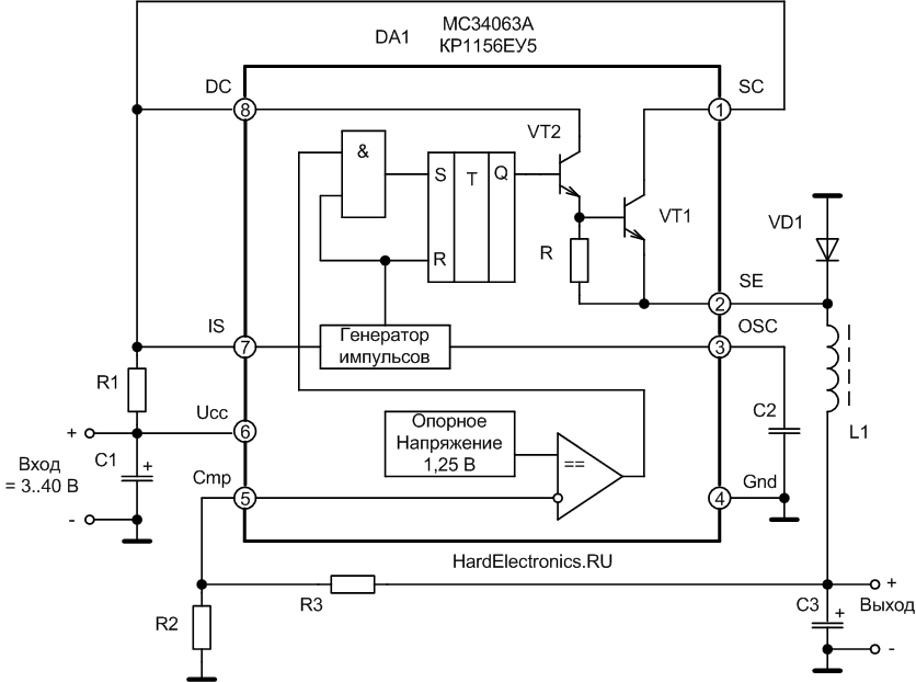
MC34063 повышающий преобразователь
Например я данную микросхему использовал чтобы получить 12 В питание интерфейсного модуля от ноутбучного порта USB (5 В), таким образом интерфейсный модуль работал когда работал ноутбук ему не нужен был свой источник бесперебойного питания. Также имеет смысл использовать микросхему для питания контакторов, которым нужно более высокое напряжение, чем другим частям схемы. Хотя MC34063 выпускается давно, но возможность работы от 3 В, позволяет её использовать в стабилизаторах напряжения питающихся от литиевых аккумуляторов.
Рассмотрим пример повышающего преобразователя из документации. Эта схема рассчитана на входное напряжение 12 В, выходное — 28 В при токе 175мА.

- C1 – 100 мкФ 25 В;
- C2 – 1500 пФ;
- C3 – 330 мкФ 50 В;
- DA1 – MC34063A;
- L1 – 180 мкГн;
- R1 – 0,22 Ом;
- R2 – 180 Ом;
- R3 – 2,2 кОм;
- R4 – 47 кОм;
- VD1 – 1N5819.
В данной схеме ограничение входного тока задается резистором R1, выходное напряжение определяется соотношением резистором R4 и R3.
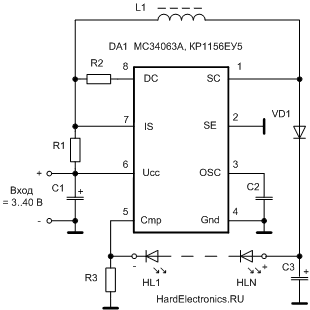
Понижающий преобразователь на МС34063
Понизить напряжение значительно проще – существует большое количество компенсационных стабилизаторов не требующих катушек индуктивности, требующих меньшего количества внешних элементов, но и для импульсного преобразователя находиться работа когда выходное напряжение в несколько раз меньше входного, либо просто важен КПД преобразования.
В технической документации приводиться пример схемы с входным напряжение 25 В и выходным 5 В при токе 500мА.

- C1 – 100 мкФ 50 В;
- C2 – 1500 пФ;
- C3 – 470 мкФ 10 В;
- DA1 – MC34063A;
- L1 – 220 мкГн;
- R1 – 0,33 Ом;
- R2 – 1,3 кОм;
- R3 – 3,9 кОм;
- VD1 – 1N5819.
Данный преобразователь можно использовать для питания USB устройств. Кстати можно повысить ток отдаваемый в нагрузку, для этого потребуется увеличить емкости конденсаторов C1 и C3, уменьшить индуктивность L1 и сопротивление R1.
МС34063 схема инвертирующего преобразователя
Третья схема используется реже двух первых, но не менее актуальна. Для точного измерения напряжений или усиления аудио сигналов часто требуется двуполярное питание, и МС34063 может помочь в получении отрицательных напряжений.
В документации приводиться схема позволяющая преобразовать напряжение 4,5 .. 6.0 В в отрицательное напряжение -12 В с током 100 мА.

- C1 – 100 мкФ 10 В;
- C2 – 1500 пФ;
- C3 – 1000 мкФ 16 В;
- DA1 – MC34063A;
- L1 – 88 мкГн;
- R1 – 0,24 Ом;
- R2 – 8,2 кОм;
- R3 – 953 Ом;
- VD1 – 1N5819.
Обратите внимание, что в данной схеме сумма входного и выходного напряжения не должна превышать 40 В.
Аналоги микросхемы MC34063
Если MC34063 предназначена для коммерческого применении и имеет диапазон рабочих температур 0 .. 70°C, то её полный аналог MC33063 может работать в коммерческом диапазоне -40 .. 85°C.
Несколько производителей выпускают MC34063, другие производители микросхем выпускают полные аналоги: AP34063, KS34063. Даже отечественная промышленность выпускала полный аналог К1156ЕУ5, и хотя эту микросхему купить сейчас большая проблема, но вот можно найти много схем методик расчетов именно на К1156ЕУ5, которые применимы к MC34063.
Если необходимо разработать новое устройство и какжется MC34063 подходит как нельзя лучше, то соит обратить внимание на более современные аналоги, например: NCP3063.
47 thoughts on “ Микросхема MC34063 схема включения ”
Микросхема на любителя, к которым, я, видимо, не отношусь. Как-то купил по случаю пару штук, новинкой тогда еще были, и так, за прошедшие годы и не применил нигде. Ну не вижу практичности и полезности. Получить 5V от одной пальчиковой батарейки? Проще взять четыре. Питать от USB периферию, как автор? Так нормальная и так рассчитана на такое питание. Получить в автомобиле меньше 12V? Есть проще методы. Нет, не вижу практической пользы — эксклюзив какой-то, а не микросхема. Данные хорошие, а на деле… а может мне фантазии не хватает.
Я из тех самых любителей, которым есть куда приткнуть MC34063. Прикручиваю, скажем, ВЛИ к микроконтроллеру. Где взять 15-30 вольт при питании всей схемы от 5 вольт? Бегать по городу, искать нужный трансформатор? Перематывать имеющийся? Увольте, мне намоточный станок уже в кошмарных снах сниться… А с этой МС 15-20 минут и пожалуйста, преобразователь готов и работает. На рассыпухе я нормальный преобразователь полдня делал бы, а что-то по типу блокинг-генератора не стану делать по определению, чтобы не плодить помех, которых и без БГ предостаточно везде и всюду.
4 пальчиковых батарейки не засунешь в корпус, у которого батарейный отсек заточен под 2 батарейки или под литиевый аккумулятор. А замена корпуса в готовой почти электронной конструкции равноценна двум ремонтам или одному пожару в квартире…
А по-моему, отличный вариант в качестве замены КРЕНкам. КПД выше, меньше нагрев, в некоторых случаях можно обойтись без радиатора. И мощность БП можно увеличить, не меняя трансформатор.
Скажем, у нас БП с КРЕНкой на 12В, 0,5А (то есть 6Вт) при напряжении на выходе выпрямителя 18В. Если заменить КРЕНку на МС34063, можно выжать уже около 7Вт.
Ну, если назвать КРЕНку преобразователем напряжения, а MC34063 — стабилизатором, то тогда вы окажетесь правы. В принципе можно, но сложность в том, что это немного вольное и условное переименование. Разница такая-же, примерно, как между «стабильностью» и «стабилизацией» — вроде одно и то-же, но присутствует одно (а то и несколько) «но». А в остальном — полностью с вами согласен: импульсная техника более экономична, но по параметрам, а параметрическая — с экономической точки зрения.
Мне тоже есть куда засунуть.? В машине надо 5 вольт из 24v. LMки не слишком надёжный вариант.
Да применений множество, если вы посмотрите на эту микросхему, как на регулятор напряжения или тока. Даже странно такую оценку слышать от любителя практического применения электроники.
У каждой ШИМ ,DC-DC или линейника есть свои минусы и плюсы,схематическое применение .Не нужно говорить про ту или иную ИМС ,что она плохая.Просто каждая заточена на свое.
Не согласен с Greg бывают разные случаи в том же автомобиле за питать от 12в устройства с более высоким напряжением или двух полярным. Просто задачи которые решает эта микросхема не имеют широкого применения.
Вот например схема зарядки ноутбука от автомобильного аккумулятора:

минимум внешних компонентов. Конечно вместо КТ819ГМ стоит что-то более современное поставить, хотя бы 2N3055.
Ну, с таким применением согласен — полезно. Ноуты, как правило, не комплектуются такими дополнительными блоками, а как покупать, так дешевле самому сделать. Учитывая емкость автомобильного аккумулятора, можно весь уик энд на природе с компьютером работать.
Да, не подумал о таком… видимо, из-за отсутствия автомобиля )
Просьба к автору расписать по элементам эту схему для новичков. Среди читателей наверняка есть начинающие. Индуктивность берете готовую или сами делаете. Интересна необходимость и смысл М1 и Rk . В статье про (MC34063 повышaющий прeобрaзовaтeль ) без них.
Смысл, может и есть, но необходимости в цепочке М1-RK1 тоже не заметил. При такой входной емкости, я бы ее запараллелил керамикой на 0,01-0,1 мкФ. Автомобиль не всегда заглушен, а при работающем, генератор может навести помехи, и немалые. Особенно в отечественных автомобилях. LED1, по-моему, тоже излишен, но дело вкуса.
Немного настораживает номинал сопротивления, задающего ток, не маловато?
Я могу только предположить, что вентилятор с терморезистором (М1 и Rk) нужны для охлаждения силового транзистора VT1. Но при токе потребляемом ноутбуком 2-3А, хватит естетсвенного охлаждения и сравнительно небольшого радиатора. В схеме используется стандартное включение для повышающего преобразователя с внешним силовым транзистором. Фактически внешний силовой транзистор образует со встроенным составной транзистор Дарлингтона. Индуктивность проще купить или найти в готовую. Раньше с катушками индуктивности было туго, а сейчас можно купить набор на разные токи и значения индуктивности. Я пользовался катушками индуктивности Sumida, но думаю не только они производят такие наборы. 180мкГ кстати из стандартного ряда E12, то есть покупаем готовые катушки индуктивности также как и резисторы с конденсаторами. Если купить/заказать в Китае проблематично, то можно поискать на старых материнских платах, ноутах.
В принципе можно индуктивность и самому намотать, но вот тема эта очень объемная.
Вот конкретный пример, как можно применить микросхему со значительной выгодой.
Возьмём БП АОНа, выдающий 5В при токе 0,3А, то есть, 1,5Вт. Он сделан по традиционной схеме: трансформатор — выпрямитель с нулевой точкой — фильтр — кренка. Трансформатор имеет вторичку 9,4+9,4В, 0,3А. 5,64ВА, стало быть. Если мы заменим выпрямитель мостовым, а кренку на 34063, то без замены трансформатора мы увеличим мощность этого БП ВТРОЕ — только за счёт полного использования возможностей трансформатора. При этом снизятся потери и нагрев.
мостовым нельзя, потому как 34063 однофазный шим, мост модно применить например на 494
никаких проблем купить К1156ЕУ5 что в дипе что в so-8 я их сотнями покупаю всегда.
На ибее можно заказать доставку МС34063 в любую точку мира, 10 штук обойдутся в доллар, 50 штук в 2,4 доллара. То есть штучка меньше 5 центов! И это с бесплатной доставкой. А вот К1156ЕУ5 в чипедипе стоит 98р. пишу про чипдип потому как у него вроде как доставка в салоны евросети и можно просто купить. Есть специализированные магазины с более адеватными ценами, вот только не у каждого такой магазин есть рядом с домом. У меня например нету.
У меня в городе вообще один магазин с адекватными ценами. Потому детали покупаю где-то там… Например, у производителя. Я её вообще сотни три несколько лет назад сразу взял за менее 5р/шт.
Чего, наверное, не следует делать на MC34063, так это регулируемый стабилизатор тока. Я пытался, мучился несколько дней, да так и бросил не получив нормальных результатов. Пытался усиливать напряжение шунта, затем делить его и подавать на вывод 7 или 5. Всех нюансов сейчас уже не вспомню, помню только что удалось получить регулирование тока только в очень узком диапазоне, за пределами которого стабилизация становилась неустойчивой. Копался дня три наверное, а потом плюнул, взял TL494 и за один день сделал необходимый мне стабилизатор.
Кстати, MC34063 это не ШИМ, а ЧИМ преобразователь. Как там сигнал меняется на выходе при изменении напряжения или нагрузки я даже не знаю, осциллограф отказывался синхронизироваться с выходным сигналом, на экране была какая-то каша. Шумит нехило, наверное, притом на разных частотах в зависимости от нагрузки.
Мне на MC34063 не попадались схемы стабилизаторов тока, да и схем с регулированиям выходного напряжения в документации нету. Из-за примитивной схемы управления параметры компонентов расчитываются на определенное выходное напряжение, шаг в сторону и микросхема выходит из режима.
А TL494 это честный ШИМ с возможностью стабилизации как напряжения так и тока.
Да, я пришел к такому же выводу, что отход от данных в даташитах примеров чреват большой головной болью. Ну да ладно, возможностей 34063 при применении по прямому назначению с избытком, чтобы еще с ней извращаться по всякому 🙂
Если немного изменить схему понижaющего прeобрaзовaтeля нa МС34063, то можно получить стабилизатор тока, но не постоянного, а действующего так как в микросхеме присутствует задающий генератор. Например из предложенной схемы убираем VD1, L1, C3, параллельно R2 подключаем емкость назовем её C0, а вывод SE соединяем напрямую с R3. Необходимо будет экспериментально подобрать R2,R3 и C0, учитывая что стабилизированный ток устанавливается на R2+R3, а C0 служит для защиты микросхемы от возбуждения. Стабилизированный действующий ток мы должны получить на нагрузке, включенной последовательно между источником питания и выводом SC.
Это в общем примерная схема и если такой стабилизатор будет работать, то только на активную нагрузку.
А если включить нагрузку в разрыв цепи L1, R3 замкнуть а С3 выкинуть, то получим стабилизатор сглаженного тока индуктивностью L1.

В обоих случаях нагрузка не сидит на земле, так что применение такого стабилизатора ограниченно. А например для питания светодиодов подойдет.
Привет. Если скоп имеет вход синхронизации, подцепите его на частотозадающий конденсатор, шшастье должно наступить.
Собираюсь применить мс34063 между солнечной панелькой и аккумулятором. Панель заряжает аккумулятор только в солнечный день с 11 до 15 часов, остальное время напряжение на панели ниже напряжения аккумулятора и заряда нет. Степ-ап решит эту проблему.
Да, повышающий преобразователь в данном случае самое правильное решение: пока напряжение на входе ниже чем на выходе, преобразователь повышает. А когда выше, то преобразователь выключается и энергия со входа на выход просто поступает через диод.
Только стоит обратить внимание на максимальный ток который будет при заряде, и MC34063 может не пройти по току, тогда придется использовать внешний MOSFET, а с ним лучше работают ШИМ-контроллеры типа UC3845.
Данную микросхему очень удобно использовать , как повышающий преобразователь. Для понижающего не вижу смысла, из-за маленькой мощности. Можно сделать регулируемый повышающий преобразователь, как лабораторный. Для меня единственный недостаток маленькая мощность и трудности подключения внешнего транзистора.
При светодиодном освещении с питанием от низкого постоянного напряжения для стабилизации тока через светодиоды лучше использовать повышающие драйверы. Например при питании от 12В используем последовательно включенные 4 светодиода. Каждый драйвер повышает до 13,2 .. 14,4 В, не зависимо от того в начале сети стоит драйвер и на его входе 12 В или в конце сети где например с учетом падения может быть например 8 .. 9 В. В случае с понижающими драйверами нам бы пришлось ориентироваться на самый худший вариант и ставить только 2 светодиода на драйвер.

Для меня , радиолюбителя 80-х90-х годов — это волшебный подарок. Сделал в машину универсальную зарядку для разных гаджетов легко. Причем на каждое напряжение — 5В,19В…- отдельный корпус.Дети в путешествиях довольны.И лишних проводочков минимум.А на плате есть пара резервных каналов , которые делаются на любое напряжение в течении 10 минут.Да и до рынка с детальками мне недалеко.
Не только для любителей, но и для профессионалов 80-90-х в 21 веке появилось много чего захватывающего дух, но… не данный преобразователь 🙂 В 90-х он уже был, и меня не впечатлил даже тогда. Приведенная Админом схема с КТ819 на умощнении (с полевиками, кстати, микросхема работать напрямую не предназначена) единственное хоть что-то, но не при заведенном двигателе (чтоб не было случаев, как у mobilandser). Согласен и с Root, но кто сейчас пользуется ВЛИ? Хотя, дело вкуса, а теоретически преобразователь интересен.
Согласен, данная микросхема очень хорошая вещь для повышающего преобразователя напряжения. Не раз делал на ней блоки питания от прикуривателя автомобиля для ноутов и все были довольны. Правда, было несколько случаев, когда по каким-то неизвестным причинам МС выходила из строя. Я так подозревая, что это из-за высоковольтных помех, которые возможно и жгли ее родимую. Но, могу и ошибаться.
Да нет, не ошибаетесь. Надежность частотно-импульсных преобразователей их самое слабое место: легкий толчок и они уходят в разнос. Резонансы вещь коварная, а полностью устранить причину их появления, в ЧИМ попросту невозможно. ШИМ, с их постоянной частотой, данного недостатка лишены, но там куча других проблем с управлением скважностью импульсов. Развитие микропроцессорной техники — этот вопрос решило, поэтому ЧИМ, в данном применении, ушел в прошлое… MC34063 осталась, применяется, но любителями, в основном.
господа электроники, помогите чайнику, в автомобильном делителе прикуривателя так же есть два выхода usb для зарядки, вот уже второй раз там сгорела сия 34063 и каждый раз при зарядке двух почти севших тел (они там всегда подключены, но обычно полностью заряжены и всё хорошо -коммуникаторы в такси). вот я и спрашиваю вас, уважаемые, может есть микросхема в мою готовую плату на основе 34063, которая выдержит нагрузку поболше?
Более мощных полных аналогов MC34063 мне не попадалось. Конечно можно поставить внешний транзистор, но проще всего понизить ограничение тока. Да, коммуникаторы будут заряжатся медленне, но они и так все время заряжены.
Чтобы снизить максимальный ток в два раза, нужно увеличить сопротивление шунта во столько же раз. В данном случае шунт, это тот резистор который подключен между 6 и 7 ножками микросхемы. Например если стоит резистор с сопротивлением 0,33 Ом, то можно поставить 0,47 Ом или 0,68 Ом.
Лучше всего, конечно, добавить в схему эмитерный повторитель на 2N3055 для токовой разгрузки микросхемы. Но горит она, скорее всего, из-за перегрева, так что можно попробовать заменить ее на MC33063, а на нее еще и «швелерок» из медной фольги приклеить, в виде радиатора. Не факт, что поможет, особенно если еще и разговаривать по подключенному телефону, а то и по двум сразу, что ощутимо увеличивает нагрузку. Так что телефон при использовании лучше от USB отключать, хотя это и создаст дополнительные неудобства.
Для 34063 рекомендована конкретная методика расчета, придерживаясь которой можно получить гарантированно стабильный результат. Если же имеющийся дроссель не обеспечивает нужных параметров (требуемую индуктивность и максимальный ток 1,5 А),возникает необходимость дополнительной подстройки режима.Для этого, очевидно, разработчики предусмотрели вывод 8:соединенный с выводом 7 и подключенный к плюсу питания (вывод 6) через подстроечный резистор 50-100 Ом он обеспечивает возможность изменения режима преобразователя в очень широком диапазоне.
Почитал комментарии,интересно. Вот только насчет применения есть одно замечание. При установке 12-вольтовой радиостанции на грузовой автомобиль с бортовой сетью в 24 вольта с ней шел в комплекте адаптер питания выполненный на микросхеме 33063АР (аналог?) и полевом р-канальном IRF5305 транзисторе с драйвером для него на n-p-n транзисторе BC33725. Диод Шоттки -MBR1540.Дроссель стоял мощный, на кольце внешним диаметром 27мм — 26 витков проводом примерно 1.0 мм. Паспорта на блок не было, но параметры для выходного напряжения 13,8 вольта (стабилизированного установленным производителем стабилитроном в цепь транзистора драйвера) были не плохими. Выпущен был Made in Italy.
Если скоп имеет вход синхронизации, подцепите его к задающему конденсатору, шастье должно наступить.
Стояла в автомобильной розетке ЮУЭСБИ 5В на 2 разъёма… подключил заряжаться 2 телефона и через пол часа они перестали брать заряд. Разобрал, но к сожалению все остальные компоненты целые, а микросхема не работает, хотя ни каких вншних признаков повреждения ни где не было.
Подскажите не RCF-009A v1.0 Double-USB платка случайно? Почему-то MC34063 выжила, а транзистор разорвало: даже установить название не могу ( внешний вид: верх как DPAK а ноги как у ТО-220).
Корпус скорее всего: IPACK (аналог КТ-92), замену MOSFET можно подобрать то току и напряжению, особых требований к характеристикам в таком применении обычно нету.
Стояла в автомобильной розетке ЮЭСБИ 5В на 2 разъёма, подключил 2 телефона заряжаться и через полчаса они перестали брать заряд. К сожалению, все остальные компоненты преобразователя целые, а вышла из строя лишь микросхема 34064API NCCAMSE. Хотя внешних повреждений нету.
Кто-нибудь пробовал питать понижающий dc-dc преобразователь на mc34063 напряжением более 30 В ?
По даташиту заявлено питание до 40 В, а по факту выходит из строя при питании от 31 В. Сначала думал, что брак, так как первая микросхема пропускала через себя входящее напряжение (33В), при этом переход коллектор-эмиттер звонился как у исправной. Поставил другую, история повторилась, но переход уже пробило. С третьей решил проверить от ЛБП и оказалось что уже при 31 В она вышла из строя греясь при этом, но переход звонится как у исправной.
это просто поддельные китайские микросхемы
Зашибись, а формулы для расчета выходного напряжения нету…
Источник

Вам также может понравиться
