
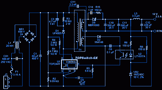
Большинство ИБП построены на базе специализированных микросхем, например в ЖК мониторе Acer AL1716 используется как раз такая микросборка типа TOP245Y. Пример принципиальной схеме на ней вы можете видеть ниже:

В TOP245Y имеется ШИМ – контроллер и мощный полевой транзистор, который переключается с большой частотой от десятков до сотен килогерц.

Принцип работы импульсного блока питания монитора состоит в следующем:
В практическом примере ниже разберем и восстановим работоспособность сгоревшего блок питания монитора Samsung SyncMaster 940 sw. Неисправность источника питания монитора очень часто проявляется в виде моргания ЖК дисплея, индикатора питания или в самых радикальных случаях монитор вообще перестает включаться.
Перед тем, как приступить к разборке Samsung, сначала рекомендую проверить надежность соединений кабелей в разъемах и только тогда переходить к активной фазе боевых действий. В роли тяжелой артиллерии будем использовать крестовую и плоскую отвертку. Скальпель или небольшой нож, а главное прямые руки.
Процесс разборки и ремонта практически любого монитора начинается с отвинчивания винтов подставки – обычно это 3 небольших винта под крестовую отвертку. Кроме того на некоторых мониторах присутствуют заглушки на защелках, поэтому нужно их нащупать и нажать на них чаще всего внутрь. При разборке модели Samsung SyncMaster 940 sw подставку необходимо двигать вниз по направлению стрелки на корпусе. Затем отвинчиваем еще три винта, держащих заднюю крышку монитора.

Теперь переворачиваем монитор и скальпелем проводим по боковому шву корпуса, тем самым отводя защелки внутрь. Затем отключаем кабель, следующий к кнопкам на передней панели и вытаскиваем матрицу с тыловой части корпуса. При этом опять нужно отвести защелки, но теперь наружу. Ориентировочное расположение защелок показано на правой фотографии выше.
Переворачиваем монитор, укладываем его дисплеем на полотенце или поролон. На задней части экрана привинчен блок питания и сигнальная плата. Аккуратно отключаем шлейф матрицы и отсоединяем контакты ламп подсветки.

Отвинчиваем металлический кожух источника питания и перемещаем ее вниз. Под крышкой наблюдаем две платы – сгоревший блок питания и сигнальный модуль обработки видеосигнала. Развинчиваем винты платы блока питания и слегка приподнимаем ее. Видим большую цилиндрическую емкость – на контактах конденсатора может находиться опасное напряжение, поэтому соблюдайте технику безопасности при ремонте мониторов. Большинство ремонтников просто замыкают контакты отверткой – при этом образуется сильная искра, которая может спровоцировать опасное глазное заболевание — отслойку сетчатки глаза. Более правильно – разряжать емкость постепенно, подключив параллельно ее выводов сопротивление номиналом не менее 10 кОм.
Обезопасив плату блока питания, осуществляем ее осмотр с особым пристрастием на предмет сгоревших компонентов и микротрещин в плате и пайке. На фотографии выше хорошо видны вспученные оксидные конденсаторы емкостью 1000 мкф на выходе формирователя напряжений БП. Это говорит об их вероятном перегреве и резкой потери уровня емкости. Таким образом по шине питания +5 В и возможно другим выводам имеется нестабильное напряжение, а значит контроллер монитора не способен нормально работать и тот отключается или вообще не включается.
Меняем вздувшиеся конденсаторы на аналогичные или большей емкости. Вообще для профилактики можно заменить все электролитические конденсаторы. Обязательно проверьте качество пайки и остальных компонентов, особенно крупных – со временем в них могут образоваться микротрещины или отслоения дорожек от ПП.
Как разобрать монитор Samsung можно более подробно почитать здесь.
![]() |
![]() |
Про разборку монитора ничего говорить не буду, т.к она стандартна, да и к тому же в видео инструкции выше все показано очень подробно.
Добравшись до платы блока питания, увидел два вздутых электролитических конденсатора по линии питания 5 вольт, каждый номиналом в 1000 мкф. Очевидно что причина в них, но решил проверить мультиметром и увидел положенные 5 вольт, в чем же дело, почему монитор по прежнему не включается, если напряжение в норме?
Подключив щуп осциллографа увидел заметные пульсации. Заменив вздутые емкости, осциллограф показал идеально ровную линию, что говорит о чистых пяти вольтах без пульсаций. Как следовало ожидать монитор сразу же заработал.
Чтоб добраться до БП, устройство придется разобрать, как это сделать нормально рассказано в виде инструкции ниже:
Как только добрался до платы БП, увидел три вздутых емкости. Это конденсаторы номиналами 1000/25в, 1000/16в и 680/25в. До их замены, замерял напряжение на входе из БП, оно ровнялось 8,5 вместо 12в, и 1,1 вместо 5вольт. Заменив их, напряжения на выходе стабилизировались, и составило 14, но без нагрузки это вполне нормально.

После сборки монитор заработал
Проблемы и дефекты блоков питания могут быть абсолютно разные — от полной их не работоспособности до постоянных или временных сбоев. Как только вы приступите к ремонту блока питания убедитесь, что все контакты и радиокомпоненты визуально в порядке, силовые шнуры не повреждены и не оплавлены, предохранитель и выключатель полностью исправен, короткие зам ыкания отсутствуют. Конечно, блоки питания современной аппаратуры хоть и имеют общие принципы работы, но схемотехнически отличаются.
Источник
Схемотехника и типовые неисправности источников питания мониторов SAMSUNG
Для российской силовой сети нет преград, она способна вывести из строя самый совершенный блок питания, использующий самую современную элементную базу. В этой статье Вы найдете принципиальные схемы источников питания мониторов Samsung, продававшихся на нашем рынке, описание принципов их работы, характерные дефекты и таблицу аналогов для замены неисправных компонентов.
Надежность работы монитора во многом зависит от качества работы его источника питания (ИП). в этой статье рассматривается схемотехника и методы ремонта ИП мониторов фирмы Samsung. Обычно в случае неисправности ИП полностью пропадает растр и изображение или на экране остается лишь узкая светящаяся горизонтальная полоса, часто пропадает анодное напряжение. В мониторах применяется импульсный ИП со стабилизацией выходных напряжений широтно-импульсным модулятором (ШИМ). Приступая к ремонту источника питания монитора, помните: для измерений в первичной цепи, гальванически связанной с силовой сетью, используйте трансформатор с разделенными обмотками и никогда не соединяйте общую точку первичной цепи с землей во вторичной.
На рис. 1 показана схема ИП моделей SyncMaster 2 (шасси CVM4963T), SyncMaster 3 (шасси CVM4967T), Samtron (шасси SC431VS/ SC428VS) с кинескопом 14″. Параметры источника: напряжение питания 90. 264 В, 47. 63 Гц, мощность потребления 65 Вт. ИП вырабатывает напряжения 1 35, 87, 20, 12, 6,3 В для питания видеоусилителей, разверток и накала кинескопа. Схема ИП включает в себя сетевой фильтр L601, С602, С603, В601, выпрямитель D601. D604, ключевую схему ШИМ на IC601 (STR58041), импульсный трансформатор Т601.
В ИП мониторов на шасси CVL495*, рассчитанных на напряжение сети 108. 132 В, 60 Гц, использовалась микросхема STR53041 на напряжение 198. 264 В, 50 Гц — микросхема STR54041. Микросхема IC601 и трансформатор Т601 (обмотки 1-3 и 5-7) образуют блокинг-генератор. Сигнал положительной обратной связи поступает с обмотки 5-7 через элементы R607 и С611 на базу Q1. Стартовый ток протекает через R603 и R618. Транзистор Q601 обеспечивает защиту ключевого транзистора. Стабилизация выходных напряжений осуществляется напряжением с обмотки 5-6, которое после выпрямления диодом D609 и сглаживания конденсатором С612 поступает на делитель VR601, R2, R1. Напряжение с делителя сравнивается на транзисторе Q3 с напряжением на стабилитроне D1. При превышении заданного уровня транзистор Q3 открывается и, в свою очередь, открывает Q2, который шунтирует переход база-эмиттер ключевого транзистора. Длительность импульса тока через первичную обмотку 1-3 трансформатора уменьшается. Цепочка на элементах D605, С609 и R604 служит для демпфирования выбросов напряжения на Т601 в моменты переключения. Позистор РТН601 и петля L603 (D-coil) составляют схему размагничивания кинескопа.
На рис. 2 показана схема ИП моделей SyncMaster 500В, Samtron 5B (шасси CGB5607) с размером экрана 15″.
Параметры ИП: напряжение питания 90. 264 В, 50. 60 Гц; мощность потребления 85 Вт. В качестве генератора ШИМ используется микросхема IC601 (КА3882). Ее выход управляет мощным полевым транзистором Q601 (SSH6N80), сток которого соединен с обмоткой 5-2 импульсного трансформатора Т601. На выходах выпрямителей во вторичной цепи формируется ряд напряжения 75, 53, 14,5, 12, -12, 7 В для питания схемы видеоусилителей, строчной развертки, кадровой развертки, накала кинескопа. Схема имеет защиту от превышения напряжения питания, перегрузки по току и короткого замыкания. Схема поддерживает режим сохранения энергии согласно стандарту VESA: потребление в режиме Stand-by составляет 55 Вт, в режиме Suspend 15 Вт, в режиме Off 5 Вт. Назначение выводов микросхемы КА3882:
- — компенсация частотной характеристики;
- — обратная связь (управление ШИМ);
- — сигнал с резистора ограничения тока;
- — подключение RC-цепи для установки частоты;
- — общий;
- — выход на управление ключевым транзистором;
- — питание;
- — выход внутреннего источника опорного напряжения.
Микросхема КА3882 состоит из генератора, усилителя ошибки, компаратора напряжения, использующего сигнал с резистора ограничения тока, пороговой схемы с гистерезисом, которая гарантирует стабильную работу в диапазоне напряжения питания 10. 16 В, и выходного каскада для подключения мощного полевого транзистора. Работа схемы довольно проста. При появлении на входе ИП выпрямленного сетевого напряжения 300 в на выв. 7 IC601 через элементы R608, R609 протекает стартовый ток и включаются узлы микросхемы. Внутренний генератор начинает вырабатывать импульсы с частотой, определяемой цепочкой R607, С605, подключенной к выв. 4 IC601. С выв. 6 IC601 импульсы через резистор R610 и BD601 поступают на затвор ключевого транзистора Q601, обеспечивая импульсный ток в первичной обмотке 5-2 силового трансформатора Т601. Это приводит к появлению напряжения в обмотке 7-8 трансформатора, которое после выпрямления диодом D610 и сглаживания на емкости С613 поступает на выв. 7 IC601, обеспечивая ее питание в рабочем режиме. Важное свойство данной ИС: она не включается, если на выв. 7 напряжение меньше 10 В, и выключается, когда напряжение выше 16В (аварийный режим). Дополнительную защиту обеспечивает цепочка элементов D611, С614, R622, R620, ZD602 и триггерная схема Q602, Q603, которая останавливает работу микросхемы в случае перенапряжений. в случае коротких замыканий во вторичных цепях ИП, например при выходе из строя одного из выпрямительных диодов, пробоя электролитических конденсаторов или при неисправности в одном из блоков монитора, напряжения обмотки 7-8 не хватает для работы ИС, и она выключается до момента, пока конденсатор С613 не зарядится до напряжения ее включения (более 10 В). Далее ИС снова включается и немедленно выключается. Интервал между включениями составляет примерно 1. 2 с, при этом слышны слабые щелчки из трансформатора ИП. Такой режим ИП обеспечивает надежную защиту ключевого транзистора от перегрузки по току напряжением, снимаемым с резистора R614. Выходные напряжения ИП стабилизируются через оптопару IC602 (CQY80NG). Эта часть схемы включает в себя также прецизионный источник опорного напряжения IC603 (TL431) и переменный резистор VR601 для установки номинальных напряжений. Изменение нагрузки во вторичной цепи управляет засветкой фототранзистора оптопары IC603, в результате происходит управление длительностью открытого состояния ключа. Защита ИП от коротких замыканий по шине питания горизонтальной развертки 53 в происходит следующим образом. При увеличении тока через резистор R624 открывается транзистор Q605, коллекторное напряжение которого через элементы R626, D628, R628 подается на выв. 10 компаратора IC402-3 (LM324), на рисунке не показанного. Положительное напряжение с выхода IC402-3 (точка F_S) открывает транзистор Q610, который выключает стабилизатор питания 12В IC605 (KA78R12) и, как следствие, горизонтальную развертку.
Схема размагничивания кинескопа состоит из самой петли размагничивания (D-coil), позистора PR601, реле RL601 и транзистора Q604. При каждом включении монитора, перезагрузке компьютера, а также при выборе этой функции из OSD-меню монитора напряжение 5 В с выв. 14 микропроцессора IC201 открывает транзистор Q604 и включает реле RL601, подключая через PR601 петлю размагничивания на время 3. 4 с. Выводы Sync. 1 и Sync. 2 (один виток на магнитопроводе строчного трансформатора) используются для синхронизации работы ИП. в зависимости от входного синхросигнала, источник питания может переключаться в режимы сохранения энергии Stand-by, Suspend и Off-mode. Режим Power-ofF активизируется, когда на вход монитора не поступают синхроимпульсы H-Sync и V-Sync. Высокий уровень от микропроцессора IC201 открывает транзистор Q610, который отключает IC605 (выключается +12 В), а также открывает Q609 и закрывает Q608, Q607, из-за чего отключается напряжение +7 В для питания накала кинескопа. Потребляемая мощность монитора в этом случае не более 5 Вт.
На рис. 3 показана схема ИП моделей SyncMaster 700S, Samtron 7E (шасси CGE7507) с размером экрана 17″.
Схема ИП шасси CGM7607L отличается только вторичными напряжениями. В качестве генератора ШИМ с мощным полевым транзистором на выходе используется микросхема IC601 (КА2Н0880), нагрузкой которой служит обмотка 2-5 импульсного трансформатора Т601. Ток стока микросхемы 8 А, напряжение 800 В, корпус TO-3 P-5L. На выходах выпрямителей во вторичной цепи формируется ряд напряжений: 80, 45, 12, -12,7 В для питания схем видеоусилителей, строчной развертки, кадровой развертки, накала кинескопа. Схема имеет тепловую защиту, защиту от превышения и понижения напряжения питания, перегрузки по току и короткого замыкания, а также функцию мягкого старта и возможность внешней синхронизации. Надо отметить, что в ИП шасси СКЕ 5507L/LM, СНА421 7L/27L, CHA5807L/5827L с размером экрана 15″ применяется микросхема КА250680 той же серии. Ее параметры: 6 А, 800 В, корпус тот же. В моделях SyncMaster 550 (шасси DP1 5HS/HT), SyncMaster 750S (шасси DP17LS/LT), SyncMaster 550S (шасси DP15LS), Samtron 55E (шасси DP15LT) и SyncMaster 450S (шасси DP14LS/LT) используется микросхема DP104S, аналогичная по схеме КА2Н0880, но в корпусе ТО-220-5Р. Назначение выводов микросхемы КА2Н0880:
- — сток мощного полевого транзистора;
- — общий вывод, соединен с истоком;
- — вывод питания;
- — вывод сигнала управления выходным напряжением;
- — вывод управления мягким стартом и внешней синхронизации.
Стартовый ток микросхемы протекает через цепочку D606, R613. При достижении напряжением на выв. 3 этой микросхемы уровня 15 В она включается. Дальнейшее повышение напряжения питания до 25 в приводит к срабатыванию защиты и прекращению работы микросхемы. На выв. 4 подается напряжение рассогласования по выходному напряжению для стабилизации его номинального значения. Снижение питания ниже 7,5 В прекращает работу микросхемы. Для синхронизации на выв. 5 через цепочку С650, Т602, С612, С615, R610 подаются импульсы обратного хода строчной развертки монитора, в результате чего шумы переключения блока питания не попадают в видимую часть кадра. Трансформатор Т602 служит для гальванической развязки синхросигнала. Так же, как и в предыдущей схеме, источник питания может переключаться в режимы сохранения энергии Stand-by, Suspend и Off-mode в зависимости от входного синхросигнала. Режим Power-off активизируется, когда на вход монитора не поступают синхроимпульсы H-Sync и V-Sync. Высокий логический уровень от микропроцессора IC201 открывает транзистор Q604, который отключает IC605 (выключается напряжение +12 В), а также открывает Q607 и закрывает Q606 и Q605, из-за чего отключается напряжение +7 В для питания накала кинескопа. Для проверки режимов работы источника питания по постоянному току используйте табл. 1.
![]() |
|||
![]() |
|||
| Обозначение по схеме | Режим работы источника питания, В | ||
|---|---|---|---|
| On | Power-Off | ||
| Q605 | База | 6,3 | 8 |
| Коллектор | 7 | 0 | |
| Q604 | База | 0 | 0,6 |
| Коллектор | 12,4 | 0 | |
| Q606 | База | 0,7 | 0 |
| Коллектор | 0 | 8 | |
| Q607 | База | 0 | 0,7 |
| Коллектор | 0,7 | 0 |
Таблица 1. Режимы компонентов источника питания шасси CGE 75O7
На рис. 4 показана схема ИП модели SyncMaster 700P (шасси CGH7609).
В качестве генератора ШИМ с мощным полевым транзистором на выходе используется микросхема IC601 (STR-F6526), нагрузкой которой служит обмотка 4-2 импульсного трансформатора Т601. Генератор использует заряд и разряд внешнего конденсатора С605. Стартовый ток протекает через резистор R604. На выходах выпрямителей во вторичной цепи формируются напряжения 185, 75, 15, 9, 6,3 В для питания схемы строчной развертки, видеоплаты и усилителя низкой частоты. Назначение выводов микросхемы STR-F6526:
- — токовый ограничитель/сигнал обратной связи;
- — исток мощного полевого транзистора;
- — сток мощного полевого транзистора;
- — питание;
- — общий.
Схема обладает защитой от превышения тока нагрузки и перенапряжений. При увеличении тока нагрузки или короткого замыкания во вторичных цепях понижается напряжение на первичных обмотках Т601, и на выводе 4 напряжение микросхемы становится менее 10 В, происходит остановка работы схемы. При повышении входного напряжения, когда напряжение на выводе 4 микросхемы IC601 достигает 22 В, она переходит в аварийный режим и все вторичные напряжения исчезают. Сигнал обратной связи по напряжению подается через оптрон IC602 (CQY80NG), а синхросигнал от узла строчной развертки — через трансформатор Т602, С606, R644, R645, D604 и выв. 1 IC601. Источник питания имеет дежурные режимы Stand-by, Suspend, Off mode. Если на вход монитора с компьютера не поступают горизонтальные (H-Sync) или вертикальные (V-Sync) синхроимпульсы, то транзистор Q608 открывается и выключает стабилизатор напряжения 12 В IC606 (KA78R12), и монитор переходит в режим Stand-by или Suspend с потреблением 15 Вт. Когда на вход монитора не поступают синхросигналы H-Sync, V-Sync и видеосигнал, ИП переходит в режим Off mode. Транзисторы Q607 и Q606 открываются, на выводе R микросхемы IC603 напряжение становится равным 2,54 В, происходит выключение ИП, монитор потребляет всего 5 Вт. Регулировкой WR601 подстраивается напряжение 195 В. Для проверки режимов работы источника питания по постоянному току используйте табл. 2.
| Обозначение по схеме | Режим работы источника питания, В | ||
|---|---|---|---|
| Power-Off | On | ||
| Q602 | Эмиттер | 13,8 | 16 |
| База | 14,4 | 15,7 | |
| Коллектор | 16,6 17 | 102 | |
| Q703 | База | 0,6 | 0,6 |
| Коллектор | 0 | 0 | |
| Q702 | Эмиттер | 0,6 | 1,12 |
| База | 0 | 0,56 | |
| Q607 | База | 0,7 | 0 |
| Коллектор | 0 | 90,8 | |
| Q606 | Эмиттер | 12,1 | 92,4 |
| База | 11,2 | 90,4 | |
| Коллектор | 12 | 13,3 | |
| IC602 | Вывод 1 | 12,1 | 10,1 |
| Вывод 2 | 11,1 | 9,0 | |
| Вывод 4 | 5,7 — 6,58 | 12,96 | |
| Вывод 5 | 17 | 9,58 | |
| IC603 | К | 1,94 | 6,2 |
| R | 2,54 | 2,48 | |
| IC601 | Вывод 1 | 0,44 | |
| Вывод 2 | 0 | ||
| Вывод 3 | 300. 310 | ||
| Вывод 4 | 13,1 |
Таблица 2. Режимы компонентов источника питания шасси CGH 7609
В таблице 3 приводятся типовые неисправности и даны методы ремонта ИП для каждой модели монитора, а в таблице 4 даны аналоги для замены неисправных компонентов.
| Проявление неисправности | Возможная причина | Способ отыскания неисправности | |||
|---|---|---|---|---|---|
| Шасси CVM4963T, CVM4967T, SC428VS, SC431VS (Рис. 1) |
Шасси CGB5607 (Рис. 2) |
Шасси CGE7507 (Рис. 3) |
Шасси CGH7609 (Рис. 4) |
||
| Перегорает сетевой предохранитель F601 | Пробои в элементах источника питания | Проверить F601 , L601 , L603, РТН601, CN602, D601 D604, С608, Q601, Q602, IC601 (выв 3 и 4) и их пайки Проверить петлю размагничивания кинескопа | Проверить F601, L602, CN603, PR601, D601 D604, С602, ТН601 и их пайки Проверить заменой микросхему IC601 и транзистор Q601 Проверить петлю размагничивания кинескопа | Проверить F601, L601, D601 D604, SW603, ТН601, R601, С606, IC601 (между выводами 1 и 2, предварительно отпаяв дроссель BD601 ) и их пайки Проверить петлю размагничивания, CN602, PR601 | Проверить FH601, SW602, LF601, LF602, ТН601, D601, С607, R609, IC601 (между выв 2 и 3, предварительно отпаяв дроссель BD608) и их пайки Проверить петлю размагничивания, CN604, РТН601 |
| Монитор не включается, F601 не перегорает | Обрыв в цепи питания | Проверить омметром R602 (сопротивление должно быть 3,3 Ом) | Проверить омметром ТН601 (в холодном состоянии сопротивление должно быть приблизительно 8 Ом) | Проверить омметром ТН601 (в холодном состоянии сопротивление должно быть приблизительно 8 Ом) и R600(1,5 Ом) | Проверить омметром ТН601 (в холодном состоянии сопротивление должно быть приблизительно 8 Ом) и R609(0,13 Ом) |
| Нет запуска схемы | Проверить на обрыв компоненты R603, R618, R607, R610, С611, D606, D607, D609 Номиналы резисторов проверить | Проверить на обрыв R608, R609, R607, С613, D610, D607, С609, IC602 Номиналы резисторов проверить | Проверить исправность элементов и их номиналы D606, R613, С616, R611, D605 Проверить их пайки | Проверить исправность элементов и их номиналы R604, D650, D611, Q602, D607, D608, D605, D627, L601 Проверить их пайки | |
| Неисправны вторичные выпрямители источника питания | Проверить омметром на отсутствие пробоя D610 D613, С614, С618, Q621, С626 | Проверить омметром на отсутствие пробоя D615 D618, D621, D622 Проверить напряжение на выводе R микросхемы IC603 (2,5 В) | Проверить омметром на отсутствие пробоя D611, D612, D615 D620, Q605, IC605, IC404 Проверить напряжение на выводе R микросхемы IC603 (2,5 В) | Проверить омметром на отсутствие пробоя D655, D616, D617, D636, D621 D623, R668, D640, D630, Q613, IC606, IC603 | |
| Неисправность видеоусилителя | Проверить омметром сопротивление между выводом 6 микросхемы IC102 и общей точкой Проверить исправность элементов IC102, IC601, IC602, D605, D609, С616 | Проверить омметром сопротивление между каждым выводом микросхемы IC107 (VPS10) и общей точкой Проверить исправность элементов IC107, IC106, D655, D616, D617, Q602, D607, D650 | |||
| После замены транзистора Q601 и микросхемы IC601 снова сгорает Q601 | Обрыв резистора | Проверить номинал резистора R613 (1 кОм) | |||
| Нет растра | Отсутствие вторичных напряжений | Проверить вторичные напряжения питания 135, 87, 12, 20, 6,3В Проверить заменой элементы IC602 и IC301 | Проверить вторичные напряжения питания 75, 53, 14,5, 13, 12, -12, 7,5 В Проверить заменой элементы IC605, IC606, Q607 Q610, Q605 | Проверить вторичные напряжения питания 80, 45, 12, 9, 5, 13, -12 В Проверить элементы IC404, IC605, Q605 и IC301 | Проверить вторичные напряжения питания 195, 90, 20, 14, 12,5 В Проверить элементы IC606, IC607, Q613, Q608 |
Таблица 3. Неисправности источников питания мониторов Samsung
| Неисправный элемент | Возможная замена |
|---|---|
| 1N4937 | BY201, BYT52J, BYX92/600 |
| 1N5399 | BY255, BY227, BYW55, BYW56 |
| 1R5NU41 | 31DF6, UF5408 |
| 2N3904 | ВС174, ВС182, ВС190, ВС546 |
| 2SA1667 | 2SA1304, 2SA1306, 2SA1606, 2SB1338 |
| 31DF6 | UF5408 |
| КА3882 | UC3842, SC3842 |
| KSA733 | 2SA733, ВС212, ВС257, ВС307 |
| KSB772 | 2SB772, BD786, MJE250 254 |
| KSC1008 | 2SC1008, ВС140, ВС141, ВС300, ВС301 |
| KSC2690 | 2SC2690A, 2SC3117, 2SD669 |
| KSC945 | 2SC945, ВС174, ВС182, ВС190 |
| MPSA92 | BF493, BF421, BFP25, 2SB1074 |
| RG10V1 | RGP15M, BYT52M |
| RG24 | RGP30M, BY299, BYW96E |
| RG2A | BY299, BY298, BY297, RGP30A |
| RG4A | UF5408, BYV87/600R |
| RGP02-12 | RGP10M, RGP15M, |
| SS6N80 | 2SK1120, 2SK1203, 2SK1204 |
| UF5402 | 31DF6, UF5404 |
Таблица 4. Аналоги для замены неисправных компонентов
Внимание! Проверку элементов и их замену проводить только в отключенном от сети ИП!
Генадий Яблононин
Журнал «Ремонт электронной техники»
Источник

Вам также может понравиться

