Блок питания необходимая вещь для каждого радиолюбителя, потому, что для питания электронных самоделок нужен регулируемый источник питания со стабилизированным выходным напряжением от 1.2 до 30 вольт и силой тока до 10А, а также встроенной защитой от короткого замыкания. Схема изображенная на этом рисунке построена из минимального количества доступных и недорогих деталей.
Так же имеется два шунтирующих резистора R1 и R2 сопротивлением 200 Ом, через них микросхема определяет напряжение на выходе и сравнивает с напряжением на входе. Резистор R3 на 10К разряжает конденсатор С1 после отключения блока питания. Схема питается напряжением от 12 до 35 вольт. Сила тока будет зависеть от мощности трансформатора или импульсного источника питания.
А эту схему я нарисовал по просьбе начинающих радиолюбителей, которые собирают схемы навесным монтажом.
Сборку желательно выполнять на печатной плате, так будет красиво и аккуратно.
Желательно прикрутить туда и диодный мост. Не забудьте изолировать LM317 от радиатора пластиковой шайбой и тепло проводящей прокладкой, иначе произойдет большой бум. Диодный мост можно ставить практически любой на ток не менее 10А. Лично я поставил GBJ2510 на 25А с двойным запасом по мощности, будет в два раза холоднее и надёжнее.
А теперь самое интересное… Испытания блока питания на прочность.
Радиатор начал быстро нагреваться, через 5 минут температура поднялась до 65С°. Поэтому при снятии больших нагрузок рекомендую поставить вентилятор. Подключить его можно по этой схеме. Диодный мост и конденсатор можно не ставить, а подключить стабилизатор напряжения L7812CV напрямую к конденсатору С1 регулируемого блока питания.
Что будет с блоком питания при коротком замыкании?
Радиодетали для сборки регулируемого блока питания на LM317
- Стабилизатор напряжения LM317
- Диодный мост GBJ2501, 2502, 2504, 2506, 2508, 2510 и другие аналогичные рассчитанные на ток не менее 10А
- Конденсатор С1 4700mf 50V
- Резисторы R1, R2 200 Ом, R3 10K все резисторы мощностью 0.25 Вт
- Переменный резистор Р1 5К
- Транзистор MJE13007, MJE13009, КТ805, КТ808, КТ819 и другие структуры n-p-n
Друзья, желаю вам удачи и хорошего настроения! До встречи в новых статьях!
Рекомендую посмотреть видеоролик о том, как сделать регулируемый блок питания своими руками


Блок питания своими руками: 100 фото, чертежи и лучшие проекты с регулировкой
Блок Питания на Полевом Транзисторе Своими Руками

Основная задача — немного систематизировать разрозненные знания и материалы, собрав их в одном месте под единым заголовком. Информация не для спецов, а для тех, кто хочет понять основы принципа действия импульсных блоков питания и немного разобраться в том, как они устроены.
1.1. Нестабилизированные БП; 1.2. Стабилизированные БП; 1.3. Импульсные БП;
1.4. БП переменного тока.
2.1. Структура трансформаторного БП; 2.2. Преимущества и недостатки трансформаторных БП; 2.3. Структура ИБП;
2.4. Преимущества и недостатки ИБП.
3.1. СВи фильтр; 3.2. ВПЧ (ключевой элемент с импульсным трансформатором);
3.3. ШИМ-контроллер и обратная связь.
4. Схемы разных ИБП. 5. Реальный ИБП.
6. ПростейшийИБП – своими руками.
Двухтактная мостовая схема по параметрам аналогична другим двухтактным схемам, но лишена необходимости создания искусственных «средних точек». Платой за это становится удвоенное количество силовых ключей, что выгодно с экономической и технической точек зрения для построения мощных импульсных источников.
Фото ИБП для аналогичных телевизоров.
Второй – с внешним управлением, используется в большинстве современных (и не очень) радиоэлектронных устройств, например:
Поскольку частота преобразователя обычно выбирается от 20 до 60 кГц, то размеры импульсного трансформатора, а, следовательно, и всего БП будут достаточно компактны, что является немаловажным фактором при создании современной аппаратуры.
4. Схемы разных ИБП.
Без комментариев приведу несколько схем ИБП разной степени сложности и на разной элементной базе. При желании Вы легко сможете найти их в сети.

Импульсные блоки питания своими руками — простая схема и принцип работы
Простой двух полярный стабилизатор напряжения на LM317.
За основу устройства взята схема описанная в выше, и добавлено плечо стабилизации отрицательного напряжения.
Характеристики и достоинства двух полярного стабилизатора
- напряжение стабилизации от 1,2 до 30 В;
- максимальный ток до 5 А;
- используется малое количество элементов;
- простота в выборе трансформатора, так как можно использовать вторичную обмотку без центрального отвода;
Детали устанавливаются на односторонний стеклотекстолит. Транзистор VT1, VT2 и микросхемы LM317 и LM337 следует устанавливать на радиаторы. При установке на общий радиатор следует использовать изолирующие прокладки и втулки.


Разновидности блоков питания
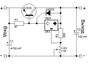
- Стабилизатор LM317 -1шт.
- Транзистор КТ818 -1шт. в пластиковом корпусе (TO-220)
- Диод КД522 или аналогичный -1шт.
- Резистор R1 -47ОМ желательно от 1Вт -1шт.
- Резистор R3 220Ом от 0.25 Вт -1шт.
- Переменный резистор линейный — 5кОм -1шт.
- Конденсатор электролитический 1000мФ от 50В -1шт.
- Конденсатор электролитический 100мФ от 50В -1шт.
- Диодный мост током от 5А
На этом все. Если у Вас есть замечания или предложения по данной статье, прошу написать администратору сайта.
На этом все. Если у Вас есть замечания или предложения по данной статье, прошу написать администратору сайта.
Регулятор тока и напряжения
Регулятор постоянного тока может нормально функционировать при максимальной температуре 40С. Этот фактор следует обязательно учитывать в процессе эксплуатации. Полевые транзисторы располагаются следом за тиристорами, поскольку они пропускают ток лишь в одном направлении. За счет этого отрицательное сопротивление будет сохраняться на уровне, не превышающем 8 Ом.
Во время регулировок в сети должна быть обеспечена плавная стабилизация тока. При высоких нагрузках схема дополняется стабилитронами обратного направления. Для их соединения между собой используются транзисторы и дроссель. Таким образом, регулятор тока на транзисторе выполняет преобразование тока быстро и без потерь.


Устройство и особенности работы
- Различные персональные компьютеры (стационарные, со встроенным блоком, и ноутбуки, планшеты, нетбуки, карманные ПК);
- Гаджеты (смартфоны, аудио и видеоплееры, сотовые телефоны, видеокамеры и прочие устройства, имеющие в своей конструкции аккумуляторную батарею);
- Ручной портативный электроинструмент (шуруповерты, болгарки, дрели, воздуходувки и прочее);
- Различные другие устройства, рассчитанные на низкое напряжение, способные работать без подключения напрямую к бытовой электросети (LED-светильники,бритвы, автомагнитолы, радиоприемники)
Комплектующие

Это пожалуй самые современные устройства регулирования в цепях постоянного тока. Его можно сравнить с трансформатором, поскольку поведение импульсного преобразователя подобно трансформатору с плавно меняющимся количеством витков:
Большим плюсом таких устройств есть то, что они могут осуществить рекуперацию энергии в сеть, плавно регулируют скорость нарастания тока, обладают высоким КПД и быстродействием.
Источник
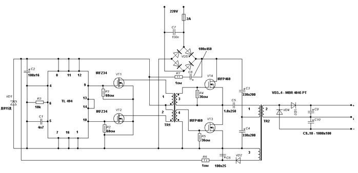
Мощный линейный источник питания на полевых транзисторах (13В, 20А)
Схема мощного источника питания на полевых транзисторах, обеспечивающего стабилизированное напряжение 13В при токах до 20А и больше.
Принципиальная схема

Рис. 1. Принципиальная схема мощного источника питания на полевых транзисторах, напряжение 13В при токах до 20А и выше.
На диодах Д1-Д4 и конденсаторах C2-C3 собран выпрямитель напряжения.
На компонентах DA1, Д7, R8-R9 собран узел стабилизации напряжения. Напряжение стабилизации задается сопротивлением резистора R9.
На транзисторе VT5 собрана защита по току от короткого замыкания на выходе.
Выходные транзисторы VT1-VT4 работают в линейном режиме.
Детали и монтаж
Диоды Д1-Д4 должны бить закреплены на радиаторе. Также допускается использование готового диодного моста на ток больше 20А.
Мощный полевые транзисторы VT1-VT4 обязательно должны быть закреплены на радиаторе, который можно дополнительно оснастить вентилятором. Нагрев транзисторов при больших токах в нагрузке может быть значительным.

Рис. 2. Размещение выводов у микросхемы TL431.

Рис. 3. Размещение выводов у полевого транзистора IRFZ40.
Резисторы цепочки сравнения R8, R9 и конденсатор C8 должны быть смонтированы как можно ближе к выходу — на клеммах выходных устройства.
Резистор R7 — проволочный, его сопротивлением задается ток срабатывания защиты от короткого замыкания: Ток К.З. = 0.6/R7.
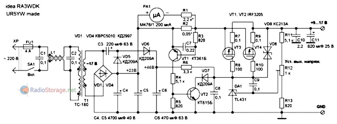
Доработанный вариант схемы
Вариант доработки схемы, предложенный UR5YW, содержит схему защиты по току от короткого замыкания на выходе, собранную в плюсовой цепи питания стабилизатора.

Рис. 4. Доработанный вариант схемы мощного блока питания на 9-17В и ток 14А от UR5YW.
Добавив в схему параллельно VT3-VT4 еще один транзистор IRF3205 можно будет получить выходной ток до 20А. Силовой трансформатор ТС-180 придется заменить более мощным, например на ТС-270. Собранный правильно и без ошибок блок питания запускается сразу.
Автор оригинальной схемы: RK9UC (ex. RA9UCR). 73!
Литература: Мельничук В. В. г. Черновцы, Украина. (UR5YW) — Блок питания на полевых транзисторах IRF3205. https://qrz.if.ua/tech/173-power_source_irf3205.html.
- PCBWay — всего $5 за 10 печатных плат, первый заказ для новых клиентов БЕСПЛАТЕН.
- Сборка печатных плат от $30 + БЕСПЛАТНАЯ доставка по всему миру + трафарет.
- Проекты с открытым исходным кодом — доступ к тысячам открытых проектов в сообществе PCBWay!
На схеме исправлены обозначения полевых транзисторов.
Старый, оригинальный вариант обозначения на схеме:

Добрый день. конденсаторы 30000мкф где такие взять?
Добрый день. Вместо одного конденсатора на 30000 мкФ установите три параллельно соединенных конденсатора на 10000 мкФ. Для сборки этого лабораторного источника питания понадобится шесть конденсаторов на 10000 мкФ.
Если нужен ток меньше 20А, то можно немного уменьшить емкость. Например для токов до 10А можете установить конденсаторы общей емкостью 30000-40000 мкФ.
Источник
Схемы Подключения Полевых Транзисторов
Схемы включения биполярного транзистора Схемотехники используют следующие схемы подключения: с общей базой, общими электродами эмиттера и включение с общим коллектором Рис. Если пластина имеет показатель n, то будет р.
Предназначен для усиления мощности электромагнитных колебаний. С изолированным затвором делятся на: с встроенным и индуцированным каналом.

Схемы включения полевых транзисторов Подобно тому, как в различных электронных устройствах биполярные транзисторы работают с включением по схеме с общим эмиттером, с общим коллектором или с общей базой, полевые транзисторы во многих случаях можно использовать аналогичным образом включая их: с общим истоком, с общим стоком или с общим затвором. Транзистор с индуцированным каналом может работать только в режиме обогащения.
Как проверить полевой транзистор с помощью тестера.
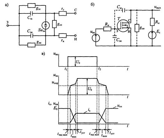
Стоко-затворная характеристика показывает то же самое, отличия опять-таки в напряжениях на затворе.

Современные приборы практически не боятся этого, поскольку по входу в них могут быть встроены защитные устройства типа стабилитронов, которые срабатывают при превышении напряжения. Мы получили наглядную модель биполярного транзистора структуры p-n-p.

Время нагрева зависит от температуры утюга и лежит в пределах 30 — 90 секунд. На рис.

С индуцированным каналом Транзисторы со встроенным каналом На схеме вы видите транзистор с встроенным каналом. Типы полевых транзисторов Когда ориентируются по данным деталям электрических схем, то принимают во внимание такие показатели: внутреннее и внешнее сопротивление, напряжение отсечки и крутизна стокозатворной характеристики.

Исток источник носителей заряда, аналог эмиттера на биполярном.

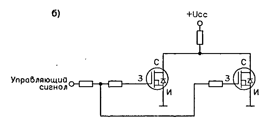
Драйверы для полевых транзисторов, самые простые и распространённые
Что такое транзистор?
Одно из их главных предназначений — работа в ключевом режиме, то есть транзистор либо закрыт, либо полностью открыт, когда сопротивление перехода Сток — Исток практически равно нулю. Вот результаты моделирования такой ситуации.
Встроенный диод, оказывается включенным в обратном направлении и ток через него не протекает.

Это возможно благодаря тому, что не используется инжекция неосновных носителей заряда. Как работает полевой транзистор?

Каскад ОЗ обладает низким входным сопротивлением, в связи с чем имеет ограниченное применение.

Поделитесь с друзьями:. Транзистор полевой Первоначально определимся с терминологией.

МДП — транзисторы в качестве диэлектрика используют оксид кремния SiO2.

В силу конструктивных особенностей МОП-транзисторы чрезвычайно чувствительны к внешним электрическим полям.
5 СХЕМ на ОДНОМ ПОЛЕВОМ (МОП, МДП, MOSFET) ТРАНЗИСТОРЕ 2N65F
Виды транзисторов
Каждая из ветвей отличается на 0.
Изображение схем подключения полевых триодов Практически каждая схема способна работать при очень низких входных напряжениях. Схема включения MOSFET Традиционная, классическая схема включения «мосфет», работающего в режиме ключа открыт-закрыт , приведена на рис 3.

Испытания показали, что транзисторный ключ прекрасно работает, подавая напряжение на нагрузку. Транзисторы управляются напряжением, и в статике не потребляют ток управления.

Если к такому транзистору приложить напряжение, к стоку плюс, а к истоку минус, через него потечет ток большой величины, он будет ограничен только сопротивлением канала, внешними сопротивлениями и внутренним сопротивлением источника питания. Это значит что нужно этого избежать, введя каскад с высоким входным сопротивлением. Среди них можно выделить: биполярные транзисторы с внедрёнными и их схему резисторами; комбинации из двух триодов одинаковых или разных структур в одном корпусе; лямбда-диоды — сочетание двух полевых триодов, образующих участок с отрицательным сопротивлением; конструкции, в которых полевой триод с изолированным затвором управляет биполярным триодом применяются для управления электромоторами. Чтобы на резисторе Rи не выделялась переменная составляющая напряжения, его шунтируют конденсатором Си.

Каскад с общим истоком дает очень большое усиление тока и мощности. Разница потенциалов достигает величины от 0,3 до 0,6 В. Только вот стрелки на условном изображении полевых транзисторов имеют направление, прямо противоположное своим биполярным аналогам.

Это значит что нужно этого избежать, введя каскад с высоким входным сопротивлением. Стабильность при изменении температуры. При некотором напряжении Uси происходит сужение канала, при котором границы обоих р-n- переходов сужаются и сопротивление канала становится высоким. Это возможно благодаря тому, что не используется инжекция неосновных носителей заряда.
Принцип работы триода При обесточивании базы транзистор очень быстро приходит в первоначальное состояние и коллекторный переход закрывается. Поэтому использование такого подхода на практике сильного ограничено в усилительной технике.
Также сюда подключается и усилитель колебаний. Функцию затвора исполняет металлический вывод, который отделяется от кристалла слоем диэлектрика и, таким образом, электрически с ним не контактирует.
Защита от переполюсовки на основе полевого транзистора
Транзистор полевой
При добавлении бора акцептор легированный кремний станет полупроводником с дырочной проводимостью p-Si , то есть в его структуре будут преобладать положительно заряженные ионы. Это главное отличие с точки зрения практики от биполярных транзисторов, которые управляются током.
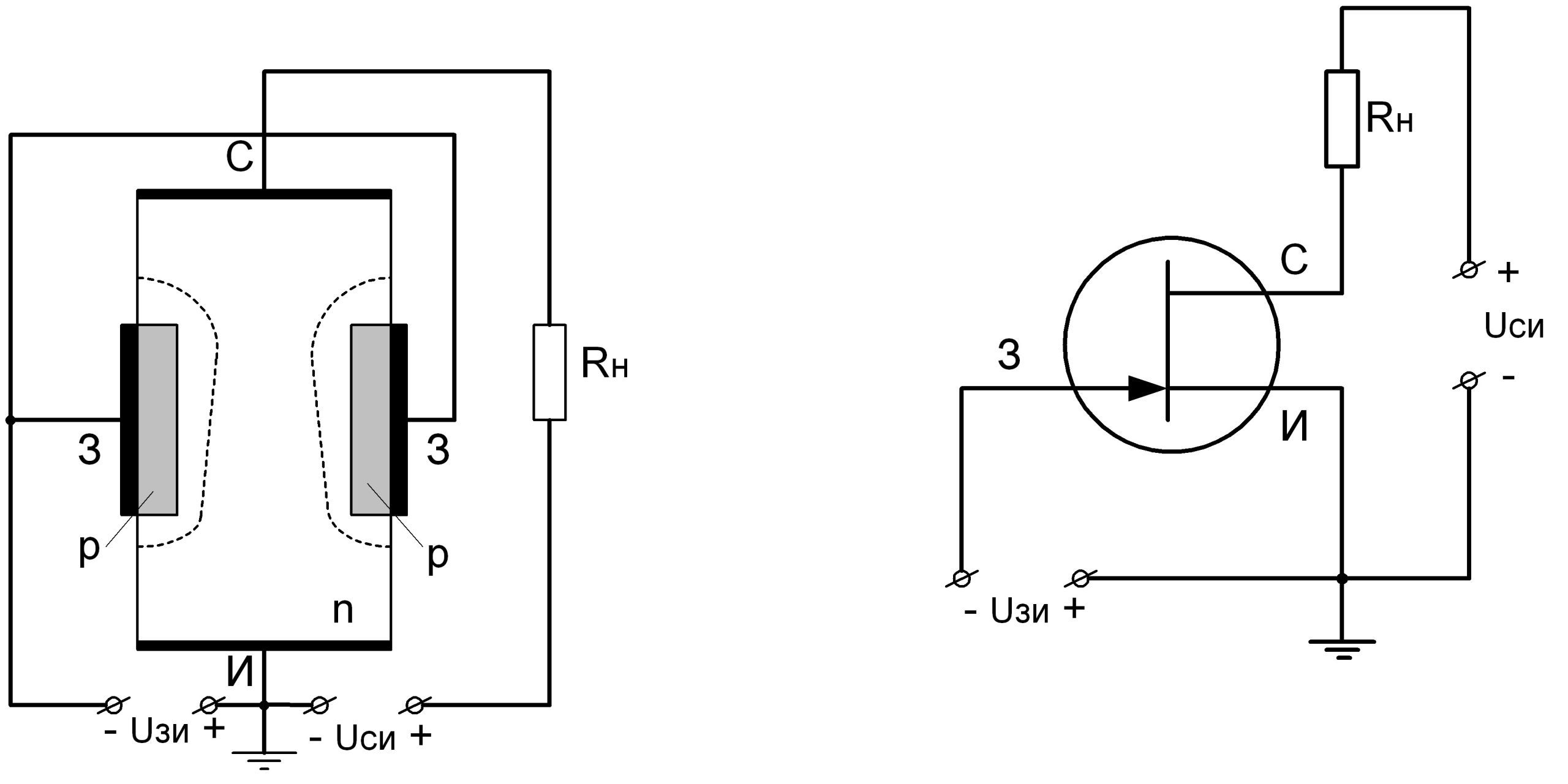
На рисунке приведен полевой транзистор с каналом p-типа и затвором выполненным из областей n-типа. Опишем подробнее каждую модификацию.
Если изменить величину управляющего тока, то изменится интенсивность образования дырок на базе, что повлечёт за собой пропорциональное изменение амплитуды выходного напряжения, с сохранением частоты сигнала. Среди них можно выделить: биполярные транзисторы с внедрёнными и их схему резисторами; комбинации из двух триодов одинаковых или разных структур в одном корпусе; лямбда-диоды — сочетание двух полевых триодов, образующих участок с отрицательным сопротивлением; конструкции, в которых полевой триод с изолированным затвором управляет биполярным триодом применяются для управления электромоторами. С его ростом расширяются р-n- переходы, уменьшается площадь сечения токопроводящего канала, увеличивается его сопротивление, а, следовательно, уменьшается ток в канале.
Только вот стрелки на условном изображении полевых транзисторов имеют направление, прямо противоположное своим биполярным аналогам. Устройство полевого транзистора с управляющим p-n переходом Приведено на рис.
Другие популярные статьи
Транзисторы бывают в разных корпусах, с разным количеством выводов, часто в одном корпусе объединяют два транзистора. Транзистор имеет три вывода: исток, сток, затвор. Vgs — управляющее напряжение, Vg-Vs.
Этот принцип используют для усиления сигналов. На конкретной схеме это p-канальный прибор затвор — это n-слой, имеет меньше удельное сопротивление, чем область канала p-слой , а область p-n-перехода в большей степени расположена в p-области по этой причине.
Похожие публикации
Типы полевых транзисторов и их схематическое обозначение. В результате возникают некомпенсированные заряды: в области n-типа — из отрицательных ионов, а в области p-типа из положительных. Схема с общим истоком Истоком называют электрод, через который в канал поступают носители основного заряда. С общим стоком в. МДП — транзисторы выполняют двух типов — со встроенным каналом и с индуцированным каналом.
Электронно-дырочный p-n-переход в таких полевых транзисторах получил название управляющего, поскольку напрямую изменяет мощность потока носителей заряда, представляя собой физическое препятствие для электронов или дырок в зависимости от типа проводимости основного кристалла. И даже наоборот, его наличие специально используется в некоторых схематических решениях. Полевые транзисторы очень распространены как в старой схемотехнике, так и в современной.
Схемы включения полевых транзисторов
Источник

Вам также может понравиться

