
Среди всевозможной бытовой техники у многих найдётся электрический чайник, да не обычный, а чайник-термос. По-иному, термопот.
Несмотря на довольно добротную конструкцию этих “чудо – чайников” и они выходят из строя по причине неисправности электрических узлов.
Так как стоимость нового чайника-термоса довольно высока (в 3-5 раз выше стоимости обычного электрического чайника), то во многих случаях самостоятельный ремонт термопота не только оправдан, но и необходим.
Рассмотрим конструкцию, типичные неисправности термопотов и методы их устранения на примере ремонта чайника – термоса марки Elenberg TH-6012.
Разборка чайника — термоса.
Корпус термопота легко разбирается. Жёсткость конструкции придают два болта или самореза, которыми прикручивается нижняя пластмассовая часть. Болты могут быть скрыты под круглой пластмассовой подставкой, благодаря которой термопот можно поворачивать в горизонтальном направлении. Выкрутив оба болта и сняв пластиковое дно чайника-термоса можно получить доступ к электрической части. Для удобства диагностики можно снять внешний металлический кожух, предварительно отсоединив от него заземляющий провод, идущий от среднего (заземляющего) вывода сетевой розетки.
Большинство чайников-термосов имеет схожую конструкцию вне зависимости от производителя. Отличия заключаются в отсутствии некоторых дополнительных узлов защиты и функциональных дополнений (подсветка уровня воды, звуковое оповещение и т.п).
Из каких частей состоит термопот:
Два нагревательных элемента, встроенных в дно металлического бака. Один нагреватель является основным и служит для кипячения воды. Другой нагреватель служит для поддержания подогрева воды. На фотографии показаны выводы этих нагревателей. Вывод 3 является общим для нагревательных спиралей. Для исключения электрического контакта с металлическим баком на выводы надеты керамические бусы.

Выводы нагревательных спиралей
Двигатель постоянного тока служащий для подачи воды. Его также называют водяной помпой. Здесь имеется в виду вся конструкция, которая объединяет двигатель и соединительные трубки, по которым подаётся вода, а также нагнетатель, совмещённый с валом двигателя.
Напряжение питания двигателя постоянного тока 8 – 12 Вольт. (в некоторых моделях 24 В.)

Мотор водяной помпы
Основная электронная плата.
На основной плате смонтирована схема реле времени, которая включается в режиме принудительного (повторного) кипячения и радиоэлементы, служащие для формирования напряжения питания, как самого реле, так и двигателя постоянного тока.

Основная электронная плата термопота
На плате управления размещены кнопки режима работы чайника-термоса: “Повторное кипячение” и “Подача воды”. Также на плате управления смонтированы индикаторы работы термопота, роль которых выполняют красный (режим “кипячение”) и зелёный (режим “поддержание нагрева”) светодиоды.

Плата управления и индикации

Внешняя панель
Одной из ключевых деталей любого термопота, от которой зависит работоспособность прибора, является термовыключатель. По-другому данную деталь ещё называют термопрерывателем, термоконтактом, температурным датчиком, а в некоторых случаях и термостатом. Хотя, наверняка, правильнее эту деталь называть всё-таки термовыключателем. Подробнее о них читайте здесь – термовыключатели KSD.
Термовыключатель представляет собой пластиковый либо керамический бочонок, внутри которого два биметаллических контакта. В зависимости от исполнения контакты либо замкнуты, либо разомкнуты. В термовыключателях, которые применяются в термопотах, контакты нормально-замкнуты. При воздействии верхней граничной температуры контакты размыкаются. При остывании контактов до температуры сброса, обычно равной значению на 15°–20°–25°C ниже верхнего порога срабатывания, биметаллические контакты вновь замыкаются. Поэтому термовыключатель является самовосстанавливающимся температурным контактом с фиксированной температурой срабатывания и сброса.

Термовыключатель
В рассматриваемом термопоте Elenberg один термовыключатель установлен в донной части бака. Служит он для выключения основного нагревательного элемента при достижении температуры кипения воды. Термовыключатель имеет маркировку KSD 302, температура срабатывания составляет 100°C. Максимальный ток через контакты термовыключателя ограничивается значением 10А, допустимое переменное напряжение составляет 250 В.
Термовыключатель имеет вертикальные штампованные выводы для подключения разъёмов и фиксированный фланец для крепления. На корпус термовыключателя в местах теплового контакта, как правило, наносится теплопроводная паста белого цвета. Она улучшает теплообмен между металлическим баком и термовыключателем.

Термовыключатель KSD 302
Точно такой же термовыключатель установлен на боку нержавеющего бака приблизительно посередине. Он также имеет фиксированный фланец. Выводы горизонтальные. Температура срабатывания данного термовыключателя 105° – 110°C. Он выполняет роль защитного. Если вдруг по неосторожности термопот был включен без воды, то металлический бак быстро нагревается до критической температуры в 105° – 110°C, и, следовательно, контакты термовыключателя размыкаются полностью обесточивая электроприбор. На случай, если не сработает защитный термовыключатель, то срабатывает защитный термопредохранитель, температура срабатывания которого может быть в пределах 125° – 150°C. Термопредохранитель устанавливается рядом с защитным термовыключателем и прижат к корпусу бака металлической планкой (см. фото).

Защитный термовыключатель
В некоторых случаях защитный термопредохранитель можно обнаружить и в донной части бака. Всё зависит от модели термопота. Так, например, в термопоте DELTA DL-3003 защитный термопредохранитель закреплён в донной части бака. Температура его срабатывания – 135°C. Нередки случаи, что причиной неисправности термопота служит как раз защитный термопредохранитель. Он просто «наглухо» размыкает электрическую цепь. В таком случае, термопот просто полностью отключется от электросети и на передней панели нет никакой индикации (светодиоды не светятся).
В отличие от термовыключателя, контакты термопредохранителя не восстанавливаются при остывании. Поэтому при поиске неисправности следует его проверить.

Термопредохранитель
Стоит отметить то, что зачастую причиной неработоспособности термопота служит как раз один из термовыключателей. Чаще это тот, который закреплён в донной части бака. Проверить его легко. При комнатной температуре исправный термовыключатель является обычным проводником и при проверке омметром имеет практически нулевое сопротивление.
В случае неисправности термовыключателя KSD 302 (или подобного) требуется его замена. Но вот найти подходящий термовыключатель бывает не всегда легко. В таком случае можно купить его в интернете, например на AliExpress.com. В параметрах поиска указываем количество и тип доставки («Free Shipping» или бесплатная). При выборе смотрим на температуру срабатывания и тип выводов термовыключателя. Сроки бесплатной доставки почтой около 1-1,5 месяца, учтите это. О покупках радиодеталей на Ali я уже рассказывал.
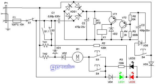
Схема чайника — термоса.
На рисунке показана принципиальная схема термопота. Сама схема взята с сайта www.eleczon.ru, но перерисована с несколькими дополнениями. Данная схема практически полностью соответствует схеме электрического чайника – термоса Elenberg TH-6012.

Принципиальная схема чайника — термоса
На схеме под обозначением S1 и S2 показаны термовыключатели (серии KSD 302). Термовыключатель S1 – это тот, который установлен посередине бака и включен последовательно с цепью подачи сетевого напряжения 220 вольт на всю электрическую часть термопота. Последовательно с ним включен термопредохранитель F1, который, как уже говорилось, служит защитным.
Второй термовыключатель S2 установлен в донной части бака. Через этот термовыключатель поступает напряжение на спираль кипячения.
P1 – сетевой трёхполюсный разъём со средним заземляющим выводом.
Алгоритм работы термовыключателя S2 прост. Как только термопот включается в электросеть, то S2 находиться в замкнутом состоянии и он пропускает ток через спираль кипячения. Как только температура воды достигнет 100°C, то контакты S2 размыкаются. Контакты S2 вновь замкнуться только тогда, когда в бак дольют холодной воды по мере расходования. В таком случае температура воды будет ниже температуры сброса термовыключателя S2, и он вновь включиться.
Если же теплая вода из термопота расходуется неактивно, то подогрева дополнительной спиралью TH2 хватает, чтобы температура воды оставалась выше температуры сброса S2.
В случае если необходимо вновь вскипятить воду без долива, то для этого служит схема принудительного подогрева. Суть её работы в следующем:
Параллельно S2 включены контакты реле S1.1, которые замыкаются при включении схемы повторного кипячения. Спираль основного нагревателя для кипячения обозначена как TH1. На транзисторах VT1, VT2 собрано реле времени. В некоторых моделях используется один транзистор. Здесь использовано два для увеличения коэффициента усиления. Стоит обратить внимание на электролитический конденсатор C3. Кто уже знаком с электроникой уже догадались, зачем нужен этот конденсатор. При кратковременном нажатии на кнопку S4 («Повторное кипячение«), конденсатор C3 успеет зарядиться импульсами тока через диод VD6. Диод нужен для того, чтобы на конденсатор не поступало переменное напряжение. Вспомните про свойства электролитических конденсаторов.
Далее под действием напряжения заряженного конденсатора C3 открываются транзисторы VT1, VT2. При этом через обмотку реле K1 течёт ток, и реле переключает контакты S1.1. Замыкается цепь подачи питания на основную спираль TH1. Приблизительно через 30–40 секунд конденсатор C3 разряжается и транзисторы VT1, VT2 закрываются, обесточивая обмотку реле K1. Следовательно, контакты S1.1 размыкаются и спираль TH1 обесточивается. Так работает схема повторного (принудительного) подогрева.
Элементы C1, VDS1, C2 представляют собой выпрямитель сетевого напряжения для питания схемы реле времени. Конденсатор C1 “гасит” излишки напряжения. Электролитический конденсатор C2 сглаживает пульсации тока после мостового выпрямителя VDS1. Данная схема плоха тем, что электронная схема реле гальванически связанна с электросетью, что уменьшает электробезопасность.
В некоторых моделях термопотов вместо гасящего конденсатора C1 может использоваться небольшой понижающий трансформатор как в сетевых адаптерах. Это повышает электробезопасность конструкции, так как применяется понижающий трансформатор, который служит одновременно и гальванической развязкой от электросети. Кроме того, с этого же трансформатора снимается и напряжение питания для мотора подачи воды.
Поэтому, если обнаружите в термопоте трансформатор – не удивляйтесь
.
При работе термопота спираль поддержания нагрева постоянно включена! Она работает всегда, пока термопот включен в сеть. Через эту спираль (TH2) поступает напряжение на двигатель M1 (водяная помпа). Поскольку двигатель M1 постоянного тока, то переменное напряжение выпрямляется диодами VD1, VD2. Спираль TH2 и диод VD1 служат делителем напряжения.
Чтобы включить двигатель подачи воды нужно нажать на кнопку S3 («Подача воды«). Аналогичную функцию выполняет клавиша S4, которая срабатывает при нажатии краем кружки.
Через спираль TH2 течёт пульсирующий ток (одна полуволна сетевого напряжения), поскольку последовательно с ней включен мощный диод VD1.
Схема термопота ELENBERG TH-6030.
Один из посетителей сайта Go-radio.ru прислал схему термопота ELENBERG TH-6030 и разрешил опубликовать её на страницах сайта. За что ему большое спасибо
. На схеме обозначены номиналы и маркировка компонентов, даны краткие пояснения. Схема очень наглядная и хорошо прорисована автором. Будем надеяться, что приведённая схема поможет кому-нибудь при самостоятельном ремонте термопота. Кликните по картинке для увеличения (откроется в новом окне).

Возможные неисправности термопотов, причины их возникновения и методы ремонта.
Термопот не работает, нет индикации на панели управления.
Проверить целостность соединительных проводов. Проверить исправность термопредохранителя и защитного термовыключателя.
Термопот не кипятит воду при первом включении и доливке холодной воды. Кнопка “Повторное кипячение” работает.
Нужно проверить исправность термовыключателя в донной части бака.
Не работает кнопка “Повторное кипячение”. Термопот кипятит воду при первом включении и доливке холодной воды.
Неисправна электронная схема принудительного кипячения (реле, транзисторы, выпрямитель).
Термопот не кипятит воду ни в одном из режимов. Дежурный подогрев есть.
Перегорела спираль основного нагревательного элемента или нарушен контакт в цепи подключения основного нагревательного элемента.
Не работает кнопка и рычаг “Подача воды”.
Если есть дежурный подогрев воды, то скорее неисправен двигатель подачи воды либо выпрямительные диоды схемы питания двигателя.
Если дежурного подогрева воды нет, то, скорее всего, перегорела спираль дежурного подогрева и на мотор водяной помпы не поступает напряжение питания.
Это основные неисправности, которые встречаются у термопотов, схожих по конструкции с рассмотренной в данной статье моделью чайника – термоса Elenberg TH-6012.
При ремонте не стоит забывать о том, что все основные электрические соединения в термопоте выполнены из провода с теплостойкой изоляцией. Также все соединения, за исключением электронной схемы, выполнены на разъёмах и методом обжатия. Основная печатная плата и плата управления во многих моделях покрыта водостойким лаком.
При перегорании нагревательных спиралей ремонт затрудняется разборкой нагревательной части бака, перемоткой спирали. В таком случае ремонт нерентабелен, так как требует высоких трудозатрат и таких материалов как высокоомный провод и слюда для изоляции.
Не забывайте о правилах электробезопасности! Во включенном состоянии на электрических цепях термопота присутствует опасное для жизни напряжение!
Проверка электробезопасности прибора после сборки.
После того, как ремонт термопота закончен не лишним будет проверить электробезопасность прибора. Для начала необходимо замерить сопротивление между металлическим баком и контактами сетевой вилки. Понятно, что сопротивление в любом случае должно быть очень большим. Также не должно быть никакого электрического контакта между защитным (внешним) металлическим кожухом и выводами сетевой вилки. Исключение составляет центральный заземляющий вывод.
Источник
