Широкое применение в электронике и радиотехнике получило электронное регулирование параметров питания в различных цепях переменного тока при помощи симистора. Бывают случаи, когда он выходит из строя и возникает необходимость правильной проверки на предмет исправности. Для того чтобы это сделать, необходимо знать его принцип работы, предназначение и способы проверки мультиметром и другими приборами.
Общие сведения о симисторе
Симистор или триак является одним из подвидов тиристоров, которые состоят из большего количества переходов и используются в схемах устройств с электронным регулированием.

Ток тиристора проходит только в одном направлении, когда как симистор способен пропускать его сразу в 2-х благодаря наличию 5-того слоя. На рисунке изображена его структурная схема, по которой можно понять, как работает симистор. Из пяти переходов образуется две структуры: р1-n2-p2-n3 и р2-n2-p1-n1 (2 тиристора включенных встречно-параллельно, показанных на рисунке 2). Пятая область представляет собой управляющий электрод (УЭ), который осуществляет управление слоями.

Рисунок 1 — Структурная схема симистора
Если происходит обратное направление, то структуры меняются местами.
Рисунок 2 — Тиристорный аналог триака
При подаче на УЭ сигнала, который называется отпирающим, и при положительно-заряженном аноде, отрицательным — на катоде, ток течет через тиристор, расположенный слева на рисунке 2. При смене полярностей ток будет течь через правый. Как у любого полупроводникового прибора, у симистора есть вольт амперная характеристика (рисунок 3).
Рисунок 3 — Вольт амперная характеристика триака
ВАХ состоит из двух кривых, повернутых на 180 градусов. Их форма практически аналогична ВАХ динистора. Благодаря симметричности ВАХ прибор получил название симистор. Расшифровка обозначений ВАХ:
- А и В — закрытое и открытое состояния прибора.
- Udrm (Uпр) и Urrm (Uоб) — максимальные допустимые напряжения при прямом и обратном включениях.
- Idrm (Iпр) и Irrm (Iоб) — прямой и обратный токи.
Симистор позволяет управлять цепями переменного и постоянного токов. Однако тиристорный аналог симистора не может заменить прибор из-за ограничения: для управления напряжением переменной составляющей (переменного напряжения) нужно 2 тиристора, а также отдельный источник для каждого прибора, и тиристоры будут работать только наполовину мощности.
Примеры применения симметричных тиристоров:
Для регулировки освещения (диммеры).- Строительный инструмент с плавным пуском.
- Нагреватели с электронной регулировкой температуры (например, индукционная плита).
- Компрессоры для кондиционеров.
- Бытовая техника с плавной регулировкой.
- В промышленности (например: управление освещением, плавный пуск двигателей).
- При усовершенствовании приборов своими руками (например, чайника).
Основные виды
Так как симистор является разновидностью тиристора, то, следовательно, для него применимы те же различия. Основная классификация симисторов:
Конструктивное исполнение, включающее не только устройство и корпус (цоколевка), но и распиновку (можно понять тип симистора).- Ток, при котором возникает перегрузка прибора.
- Основные параметры УЭ: напряжение и ток открытия перехода.
- Прямое и обратное напряжения.
- Прямой и обратный токи пропускания через триак.
- Тип нагрузки: низкой, средней и высокой мощностей.
- Ток затвора прибора.
- Коэффициент dv/dt, показывающий скорость переключения.
- Импортные не требуют особой настройки и работают при интеграции в схему; отечественные, требующие настройки путем интеграции в схему и дополнительное подключение радиоэлементов в цепь симистора.
- Изоляция корпуса.
Как и у любого радиоэлемента, у симистора есть достоинства и недостатки. К достоинствам элемента можно отнести их низкую стоимость, надежность, долговечность, отсутствие помех.
Основные недостатки триаков: сильно греются, влияние шумов и невозможность применения на высоких частотах.
С этими недостатками можно бороться различными способами. Для избегания перегрева детали необходимо использовать радиаторы для отвода тепла, кроме того, необходимо смазать точки прикосновения триака и радиатора специальной теплопроводящей пастой (используется при сборке персональных компьютеров). Для сведения влияния различного рода помех к минимуму применяется шунтирование прибора специальной RC-цепью (R = 50..470 Ом, а С = 0,01..0,1 мкФ). Эти величины подбираются в зависимости от характеристик прибора.
Характеристики триаков
Для использования конкретного прибора в схемах необходимо знать его основные характеристики. В большинстве случаев при сгорании триака в схеме необходимо заменить таким же или его аналогом. Основные характеристики, на которые необходимо обратить внимание:
- Максимальное обратное и импульсное напряжения.
- Максимальный ток в открытом состоянии при нормальном и импульсном режимах.
- Минимальный ток открытия перехода, при подаче на УЭ.
- Минимальный импульсный ток при минимальном напряжении.
- Время, при котором происходит включение и отключение триака.
При использовании триака нужно учитывать длину провода, которая идет к УЭ — она должна быть минимальной.
Краткий обзор популярных моделей
Среди импортных симисторов различают мощные высоковольтные серии bta (ВТА). Отлично себя зарекомендовали модели: bta06, bta16 ( вта16 ), bta416y600c, bta08, вта41600в. Значение тока колеблется в пределах от 4 до 40 А, напряжение находиться в диапазоне от 200 до 800 вольт.
Среди недорогих и надежных моделей нужно выделить: btb12 600bw (на 600 вольт или на 700 в модели 700bw), btb16 600с или btb16600e (800cw на 800 вольт и 600е на 600 вольт). Триаки bt137, вт134, вт137 и вт131 фирмы Semiconductors зарекомендовали себя в качестве лучших моделей с отличной изоляцией корпуса. Среди симметричных тринисторов низкой мощности можно выделить модели: z7m, m2lz47 (фирмы Toshiba), zo607, z0607. Все они могут отличаться током и обратным напряжением.
Среди достойных импортных аналогов можно выделить симисторы с изолируемым корпусом фирмы ON Semiconductor. Диапазон максимальных токов от 0,6 А до 16 А. Благодаря управлению от низковольтных логических выходов они применяются в более сложных устройствах с микроконтроллерами.
Отечественный аналог ку202г, способный выдержать напряжение до 50 вольт и импульсный ток до 30 А, может широко применяться для различных устройств с плавным пуском. Однако модели серии 202 поддерживают напряжение до 400 вольт и являются очень надежными. Они способны составить высокую конкуренцию импортным моделям.
Способы проверки
При выходе из строя какого-либо устройства необходимо прозвонить элементы и заменить сгоревшие, причем необязательно выпаивать триак из схемы. Проверка симистора мультиметром аналогична проверке тиристора мультиметром в схеме не выпаивая. Сделать это довольно просто, но этот метод не даст точного результата.
Как проверить тиристор ку202н мультиметром: необходимо освободить УЭ. Как проверить симистор мультиметром не выпаивая: необходимо освободить его УЭ (выпаять или выпаять деталь — одним словом, отделить устройство от всей схемы) и произвести измерения мультиметром на предмет пробитого перехода. Для проверки необходимо использовать стрелочный тестер. Этот метод является более точным, так как ток, генерируемый тестером способен открыть переход. Нужно найти информацию о симисторе и приступить к проверке:
- Подключить щупы к выводам T1 и T2.
- Установить кратность х1.
- Только при показании бесконечного сопротивления деталь исправна, а во всех остальных случаях — пробита.
- При положительном результате (бесконечное сопротивление) соединить вывод Т2 и управляющий. В результате R падает до 20..90 Ом.
- Сменить полярность прибора и повторить 3 и 4.
Этот метод является более точным, чем предыдущий, но не дает полной гарантии определения исправности полупроводникового прибора. Для этих целей существуют специальные схемы, которые можно собрать самостоятельно.
Профессиональные схемы
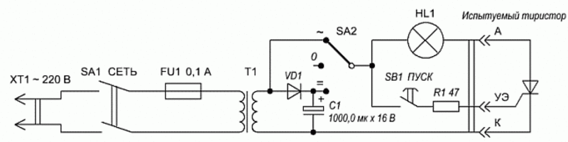
Пробник для проверки симистора или тиристора достаточно простого исполнения и с наименьшим количеством деталей представлен на схеме 1.

Схема 1 — Простой пробник для проверки симистора или тиристора
Перечень деталей пробника:
- Трансформатор подбирается любого типа, но с напряжением на вторичной обмотке около 6,3 В.
- Диод VD1 на напряжение от 10 В и более и с выпрямительным током более 350 мА (можно найти подходящий по справочнику радиолюбителя или в интернет).

При работе нужно подключить симистор и поставить S2 в положение «=», после чего включить SA1 (SB1 пока не нажимать). При этом лампочка не должна светиться. Нажимаем SB1 (лампа загорается) и при отпускании SB1 лампа накаливания должна гореть. Поставить SА1 в положение «0», и лампа гаснет. SА1 в положение поставить «переменного» тока и лампа не должна гореть. При нажатии SB1 лампа загорается, а при отпускании — гаснет.
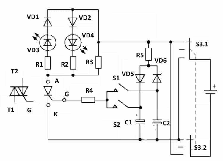
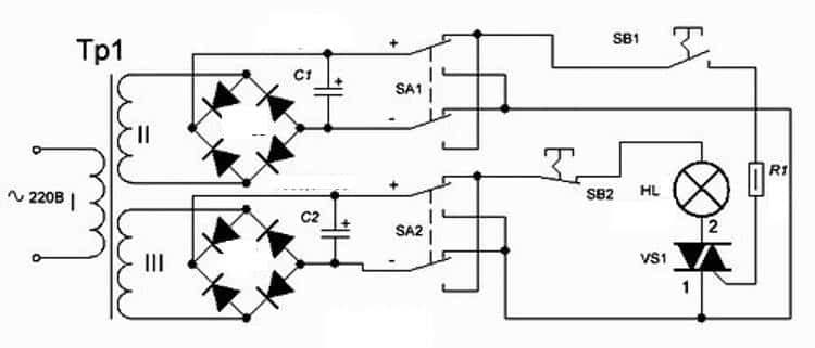
Универсальная схема устройства для проверки симистора изображена на схеме 2. Она является более сложной, но очень эффективной.
Схема 2 — Универсальная современная схема устройства для проверки симистора или тиристора
Перечень радиоэлементов:
Трансформатор со II обмоткой 2 и 9 вольт (I = 0,2..0,3 А).- Конденсаторы керамические: C3, C4, C9, C10.
- Конденсаторы электролитические — остальные.
- Диод VD1: U > 50 В и I > 1 А.
- Диоды VD2, VD3: U > 25 В и I > 300 мА.
- Микросхемы и их аналоги: 7805 (КР142ЕН5(А,В)) и 7905 (КР1162ЕН5(А,Б) или КР1179ЕН05).
При проверке необходимо SA3 задать ток управления (подача на УЭ). Для проверки тиристора нужно поставить SA2 в режим «прямое» и включить питание пробника (лампа гореть не должна).
Нажать кнопку SВ2 — лампа горит даже при ее отпускании (SВ2). Нажать SВ1, и лампа должна погаснуть.

При проверке симистора выполнить шаги при проверке тиристора, после чего попеременно установить SA2 в «прямое» и «обратное». Лампа должна загораться при каждом нажатии SВ2 и SВ3, но и гаснуть при нажатии «СБРОС».
Таким образом, симисторы получили широкое распространение в различных устройствах с электронным регулированием. Они выходят из строя, и проверить их несложно. Для этого необходимо выбрать лишь метод проверки. Проверка мультиметром менее точна, чем стрелочным омметром, ток которого способен открыть переход триака. Для более точного и профессионального определения исправности собирается специальная схема.
Существенный недостаток тиристоров заключается в том, что это однополупериодные элементы, соответственно, в цепях переменного тока они работают с половинной мощностью. Избавиться от этого недостатка можно используя схему встречно-параллельного включения двух однотипных устройств или установив симистор. Давайте разберемся, что представляет собой этот полупроводниковый элемент, принцип его функционирования, особенности, а также сферу применения и способы проверки.
Что такое симистор?
Это один из видов тиристоров, отличающийся от базового типа большим числом p-n переходов, и как следствие этого, принципом работы (он будет описан ниже). Характерно, что в элементной базе некоторых стран данный тип считается самостоятельным полупроводниковым устройством. Эта незначительная путаница возникла вследствие регистрации двух патентов, на одно и то же изобретение.
Описание принципа работы и устройства
Основное отличие этих элементов от тиристоров заключается в двунаправленной проводимости электротока. По сути это два тринистора с общим управлением, включенных встречно-параллельно (см. А на рис. 1) .
Рис. 1. Схема на двух тиристорах, как эквивалент симистора, и его условно графическое обозначение
Это и дало название полупроводниковому прибору, как производную от словосочетания «симметричные тиристоры» и отразилось на его УГО. Обратим внимание на обозначения выводов, поскольку ток может проводиться в оба направления, обозначение силовых выводов как Анод и Катод не имеет смысла, потому их принято обозначать, как «Т1» и «Т2» (возможны варианты ТЕ1 и ТЕ2 или А1 и А2). Управляющий электрод, как правило, обозначается «G» (от английского gate).
Теперь рассмотрим структуру полупроводника (см. рис. 2.) Как видно из схемы, в устройстве имеется пять переходов, что позволяет организовать две структуры: р1-n2-p2-n3 и р2-n2-p1-n1, которые, по сути, являются двумя встречными тринисторами, подключенными параллельно.
Рис. 2. Структурная схема симистора
Когда на силовом выводе Т1 образуется отрицательная полярность, начинается проявление тринисторного эффекта в р2-n2-p1-n1, а при ее смене – р1-n2-p2-n3.
Заканчивая раздел о принципе работы приведем ВАХ и основные характеристики прибора.
ВАХ симистора
Обозначение:
- А – закрытое состояние.
- В – открытое состояние.
- UDRM (UПР) – максимально допустимый уровень напряжения при прямом включении.
- URRM (UОБ) – максимальный уровень обратного напряжения.
- IDRM (IПР) – допустимый уровень тока прямого включения
- IRRM (IОБ) – допустимый уровень тока обратного включения.
- IН (IУД) – значения тока удержания.
Особенности
Чтобы иметь полное представление о симметричных тринисторах, необходимо рассказать про их сильные и слабые стороны. К первым можно отнести следующие факторы:
- относительно невысокая стоимость приборов;
- длительный срок эксплуатации;
- отсутствие механики (то есть подвижных контактов, которые являются источниками помех).
В число недостатков приборов входят следующие особенности:
- Необходимость отвода тепла, примерно из расчета 1-1,5 Вт на 1 А, например, при токе 15 А величина мощности рассеивания будет около 10-22 Вт, что потребует соответствующего радиатора. Для удобства крепления к нему у мощных устройств один из выводов имеет резьбу под гайку.
Симистор с креплением под радиатор
- Устройства подвержены влиянию переходных процессов, шумов и помех;
- Не поддерживаются высокие частоты переключения.
По последним двум пунктам необходимо дать небольшое пояснение. В случае высокой скорости коммутации велика вероятность самопроизвольной активации устройства. Помеха в виде броска напряжения также может привести к этому результату. В качестве защиты от помех рекомендуется шунтировать прибор RC цепью.
RC-цепочка для защиты симистора от помех
Помимо этого рекомендуется минимизировать длину проводов ведущих к управляемому выводу, или в качестве альтернативы использовать экранированные проводники. Также практикуется установка шунтирующего резистора между выводом T1 (TE1 или A1) и управляющим электродом.
Применение
Этот тип полупроводниковых элементов первоначально предназначался для применения в производственной сфере, например, для управления электродвигателями станков или других устройств, где требуется плавная регулировка тока. Впоследствии, когда техническая база позволила существенно уменьшить размеры полупроводников, сфера применения симметричных тринисторов существенно расширилась. Сегодня эти устройства используются не только в промышленном оборудовании, а и во многих бытовых приборах, например:
- зарядные устройства для автомобильных АКБ;
- бытовое компрессорное оборудования;
- различные виды электронагревательных устройств, начиная от электродуховок и заканчивая микроволновками;
- ручные электрические инструменты (шуроповерт, перфоратор и т.д.).
И это далеко не полный перечень.
Одно время были популярны простые электронные устройства, позволяющие плавно регулировать уровень освещения. К сожалению, диммеры на симметричных тринисторах не могут управлять энергосберегающими и светодиодными лампами, поэтому эти приборы сейчас не актуальны.
Как проверить работоспособность симистора?
В сети можно найти несколько способ, где описан процесс проверки при помощи мультиметра, те, кто описывал их, судя по всему, сами не пробовали ни один из вариантов. Чтобы не вводить в заблуждение, следует сразу заметить, что выполнить тестирование мультиметром не удастся, поскольку не хватит тока для открытия симметричного тринистора. Поэтому, у нас остается два варианта:
- Использовать стрелочный омметр или тестер (их силы тока будет достаточно для срабатывания).
- Собрать специальную схему.
Алгоритм проверки омметром:
- Подключаем щупы прибора к выводам T1 и T2 (A1 и A2).
- Устанавливаем кратность на омметре х1.
- Проводим измерение, положительным результатом будет бесконечное сопротивление, в противном случае деталь «пробита» и от нее можно избавиться.
- Продолжаем тестирование, для этого кратковременно соединяем выводы T2 и G (управляющий). Сопротивление должно упасть примерно до 20-80 Ом.
- Меняем полярность и повторяем тест с пункта 3 по 4.
Если в ходе проверки результат будет таким же, как описано в алгоритме, то с большой вероятностью можно констатировать, что устройство работоспособное.
Заметим, что проверяемую деталь не обязательно демонтировать, достаточно только отключить управляющий вывод (естественно, обесточив предварительно оборудование, где установлена деталь, вызывающая сомнение).
Необходимо заметить, что данным способом не всегда удается достоверно проверку, за исключением тестирования на «пробой», поэтому перейдем ко второму варианту и предложим две схемы для тестирования симметричных тринисторов.
Схему с лампочкой и батарейкой мы приводить не будем в виду того, что таких схем достаточно в сети, если вам интересен этот вариант, можете посмотреть его в публикации о тестировании тринисторов. Приведем пример более действенного устройства.
Схема простого тестера для симисторов
Обозначения:
- Резистор R1 – 51 Ом.
- Конденсаторы C1 и С2 – 1000 мкФ х 16 В.
- Диоды – 1N4007 или аналог, допускается установка диодного моста, например КЦ405.
- Лампочка HL – 12 В, 0,5А.
Можно использовать любой трансформатор с двумя независимыми вторичными обмотками на 12 Вольт.
Алгоритм проверки:
- Устанавливаем переключатели в исходное положение (соответствующее схеме).
- Производим нажатие на SB1, тестируемое устройство открывается, о чем сигнализирует лампочка.
- Жмем SB2, лампа гаснет (устройство закрылось).
- Меняем режим переключателя SA1 и повторяем нажатие на SB1, лампа снова должна зажечься.
- Производим переключение SA2, нажимаем SB1, затем снова меня ем положение SA2 и повторно жмем SB1. Индикатор включится, когда на затвор попадет минус.
Теперь рассмотрим еще одну схему, только универсальную, но также не особо сложную.
Схема для проверки тиристоров и симисторов
Обозначения:
- Резисторы: R1, R2 и R4 – 470 Ом; R3 и R5 – 1 кОм.
- Емкости: С1 и С2 – 100 мкФ х 10 В.
- Диоды: VD1, VD2, VD5 и VD6 – 2N4148; VD2 и VD3 – АЛ307.
В качестве источника питания используется батарейка на 9V, по типу Кроны.
Тестирование тринисторов производится следующим образом:
- Переключатель S3, переводится в положении, как продемонстрировано на схеме (см. рис. 6).
- Кратковременно производим нажатие на кнопку S2, тестируемый элемент откроется, о чем просигнализирует светодиод VD
- Меняем полярность, устанавливая переключатель S3 в среднее положение (отключается питание и гаснет светодиод), потом в нижнее.
- Кратковременно жмем S2, светодиоды не должны загораться.
Если результат будет соответствовать вышеописанному, значит с тестируемым элементом все в порядке.
Теперь рассмотрим, как проверить с помощью собранной схемы симметричные тринисторы:
- Выполняем пункты 1-4.
- Нажимаем кнопку S1- загорается светодиод VD
То есть, при нажатии кнопок S1 или S2 будут загораться светодиоды VD1 или VD4, в зависимости от установленной полярности (положения переключателя S3).
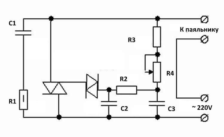
Схема управления мощностью паяльника
В завершении приведем простую схему, позволяющую управлять мощностью паяльника.
Простой регулятор мощности для паяльника
Обозначения:
- Резисторы: R1 – 100 Ом, R2 – 3,3 кОм, R3 – 20 кОм, R4 – 1 Мом.
- Емкости: С1 – 0,1 мкФ х 400В, С2 и С3 – 0,05 мкФ.
- Симметричный тринистор BTA41-600.
Приведенная схема настолько простая, что не требует настройки.
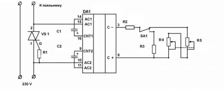
Теперь рассмотрим более изящный вариант управления мощностью паяльника.
Схема управления мощностью на базе фазового регулятора
Обозначения:
- Резисторы: R1 – 680 Ом, R2 – 1,4 кОм, R3 – 1,2 кОм, R4 и R5 – 20 кОм (сдвоенное переменное сопротивление).
- Емкости: С1 и С2 – 1 мкФ х 16 В.
- Симметричный тринистор: VS1 – ВТ136.
- Микросхема фазового регулятора DA1 – KP1182 ПМ1.
Настройка схемы сводится к подбору следующих сопротивлений:
- R2 – с его помощью устанавливаем необходимую для работы минимальную температуру паяльника.
- R3 – номинал резистора позволяет задать температуру паяльника, когда он находится на подставке (срабатывает переключатель SA1),
У каждого уважающего себя мастера, да и просто увлекающегося электроникой человека в хозяйстве есть мультиметр, который позволяет довольно часто экономить на покупке новых деталей.
Симистор, так же его называют триак — это особая вариация симметричного тиристора. Одним из основных отличий — возможность проводить ток в обоих направлениях, что позволяет использовать эксплуатировать радиоэлемент в системах, где присутствует переменное напряжение. В работе с электроприборами и схемами просто невозможно обойтись без таких электрических деталей.
По функциям работы и конструкции он ни чем не отличается от других тиристеров. Симисторы хорошо себя зарекомендовали как регуляторы для систем освещения, так же для приборов которые используются в бытовых условиях Еще его используют в огромном количестве отраслей производства.
Концепция этих компонентов чем-то напоминает работу транзистеров, но данные детали не будут взаимозаменяемы.
Как прозвонить тиристор мультиметром?
Когда подается ток (достаточно простой батарейки АА) — лампочка будет сиять. Из этого следует, что сама цепь не подвержена повреждениям. Затем следует отделить батарейку, но при этом не отключить подачу тока. Если лампочка не гаснет, а продолжает гореть, то p-n переход не поврежден и работает исправно.
Но бывает и такое, что в самый нужный момент под рукой не окажется нужной лампочки или батарейки. Остается проверить его мультиметром.
- Нужно установить переключатель на нашем приборе в режим прозвона. На щупах появится достаточно тока, для проверки работоспособности. На экране высветилась цифра 1, в таком случае мы понимаем, что переход не пробит и не поврежден.
- Нужно проверить открывается ли переход. Для этого нужно соединить управляющий вывод с анодом. Мультиметр даст достаточное количество тока для этого. На экране должны появится цифры, которые будут отличаться от первоначальной единицы. Так мы проверим работоспособность управляющего элемента.
- Разъединяем контакт управления. На экране увидим цифру «один», так как сопротивление будет склоняться к бесконечности.
Почему тиристор не остался в открытом состоянии?
Ситуация заключается в следующем — мультиметр не вырабатывает достаточное количество тока для того, что бы сработал тиристор. Исходя из этого, провести проверку данного элемента не выйдет. Но сама проверка показала, что остальные детали у нас в рабочем состоянии. Если же поменять полярность — проверка закончится провалом. В данной ситуации мы уверены,что отсутствует обратный пробой.
Так же при помощи аппарата, можно легко проверить чувствительность тиристора. Для этого нужно поставить переключатель в режим омметра. Все измерения проходят так же, как описывалось выше.
Тиристоры которые более чувствительны выдерживают открытое состояние при отключении управляющего тока, все данные мы фиксируем на мультиметре. Затем повышаем предел до 10х. В этой ситуации ток на щупах будет уменьшен.
Если управляющий ток при закрытии, отказывает, нужно постепенно увеличить предел измерения, до тех пор, пока не сработает тиристор.
Если проверка проходит элементов из одной партии или со схожими техническими характеристиками, нужно выбирать те элементы, которые более чувствительны. Такие тиристоры более функциональны и имеют больше возможностей, из этого следует что область применения в разы увеличивается.
Когда вы освоите проверку тиристора, то решение проверки симистора придет само. Главное вникнуть в суть проверки, и четко следовать инструкциям.
Проверка симистора мультиметром
Делаем все тоже, о чем говорилось выше. Можем применять лампу накаливания, включив мультиметр в режиме омметра.
Если симистор исправен и функционирует, то результаты проверки должны быть схожими между собой. Необходимо проверить открытие и удержание p-n перехода в обоих направлениях по всей шкале пределов измерения мультиметра.
Если проверяемая деталь располагается на монтажной плате, то нет явной необходимости выпаивать ее, для того, чтобы провести проверку. Нужно всего лишь освободить управляющий вывод. Одно из главных правил! Перед проверкой обязательно обесточьте проверяемый прибор, так как результат проверки, может оказаться неверным.
Заключение
Как мы видим, проблем в проверке у любого мастера быть не должно. Относительно проверки, можно добавить, то что проверять лучше всего симистор с обеих сторон, так как он работает как с одной, так и с другой стороны. Нужно все лишь изменить полярность на противоположную сторону. Если деталь исправна, то соответственно она будет работать с двух противоположных сторон.
Источник
