Монитор Benq Q7T4 T инвертор
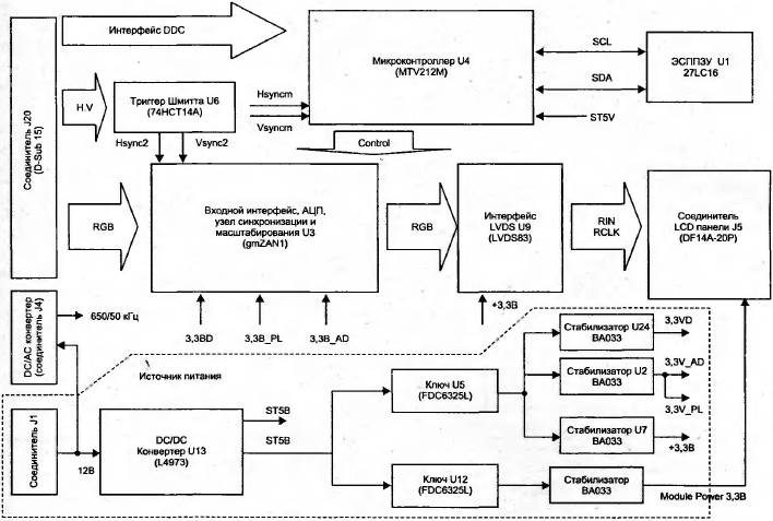
В задачи контроллера ЖКИ входят такие как пересчёт масштабирование изображения для различных разрешений, формирование экранного меню OSD, обработка аналоговых сигналов RGB и синхроимпульсов. При отсутствии указанных напряжений проверяют элементы С, С, D и R

Во-первых, эти диоды имеют малую ёмкость перехода и способны быстро переключаться — переходить из открытого состояния в закрытое.
Ремонт БП монитора BenQ Q7T4 (FP71G+)
При каждой настройке монитора и установке нового пользовательского значения какого-либо параметра изображения, эти новые значения переписываются в EEPROM, что позволяет их сохранить.

Диоды Шоттки чувствительны к перегреву. На входы этих делителей приходят также сигналы основных цветов системы OSD.

Эта память требуется при преобразовании масштабировании изображения, то есть когда входное разрешение не совпадает с разрешением LCD-панели.
В результате монитор самопроизвольно выключался. Если напряжение на этих выводах равно 12В, то неисправен контроллер U и его необходимо заменить.
Используем одно прерывание по окончании регистрации. Начинающие радиомеханики в начале своей практики считают, что успех в ремонте любого прибора заключается в наличии принципиальной схемы конкретного аппарата.

ремонт монитора 740n
Принципиальные схемы мониторов: ЭЛТ (CRT), ЖКИ (TFT, LCD)
Поэтому для изготовления его обмоток требуется меньшее число витков, а, следовательно, и меди. Полностью собранный монитор выдавал питание на инвертор В, которое при включенных лампах просаживалось до 14,5В. Плата инвертора и её элементы Информацию по ремонту ЖК мониторов можно найти в специализированных журналах по ремонту.
Емкость этой памяти определяет разработчиком, исходя из формата LCD-панели и ее цветовых характеристик.

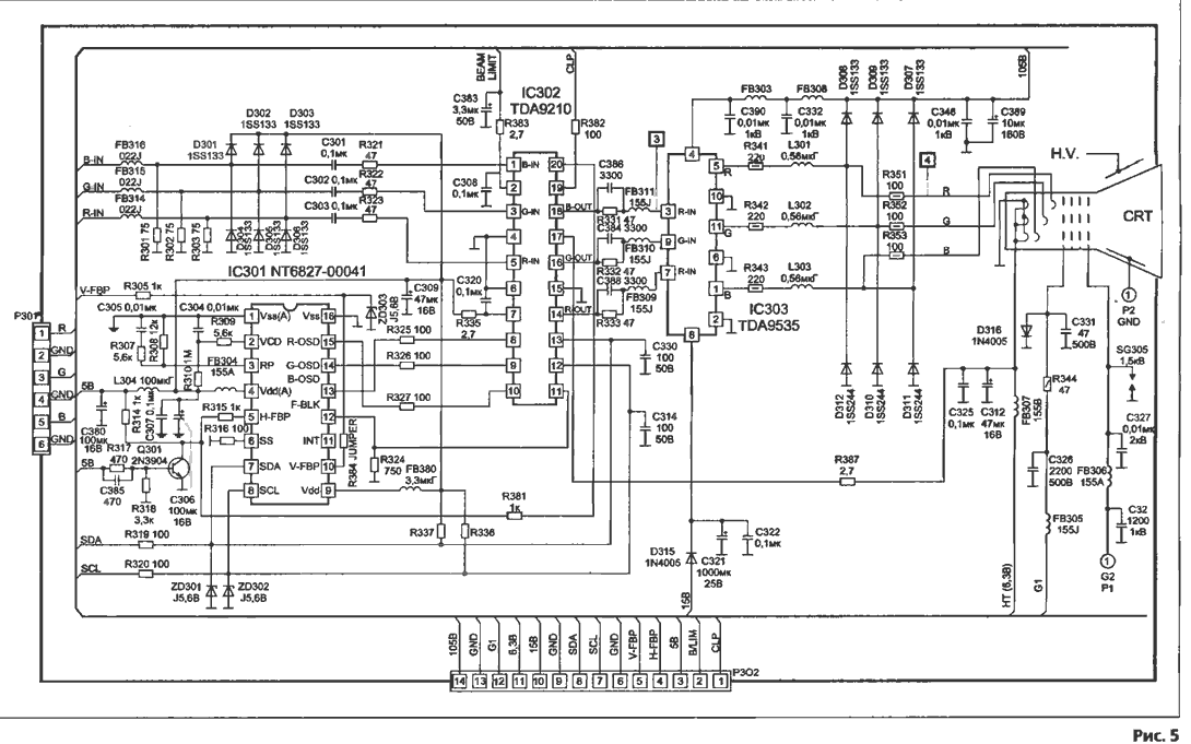
Принципиальная схема тракта обработки видеосигналов 4.

Один из них управляющий 8-битный микроконтроллер SM с ядром типа и 64 кбайт программируемой Flash-памяти.

Обычный же диод переходит в режим обратимого пробоя и может восстановиться после превышения допустимого значения обратного напряжения. Может сложится впечатление, что скалер дает команду на выключение инвертора на уровне логики работы непосредственно скалера.

Как правило даже 15 минутный тех прогон легко выявляет неисправность монитора.

Да, резак не греется. Инвертор Инвертор формирует высоковольтное и высокочастотное напряжение для ламп задней подсветки.
Ремонт блока питания монитора LG FLATRON W1942S
Ремонт ЖК монитора своими руками
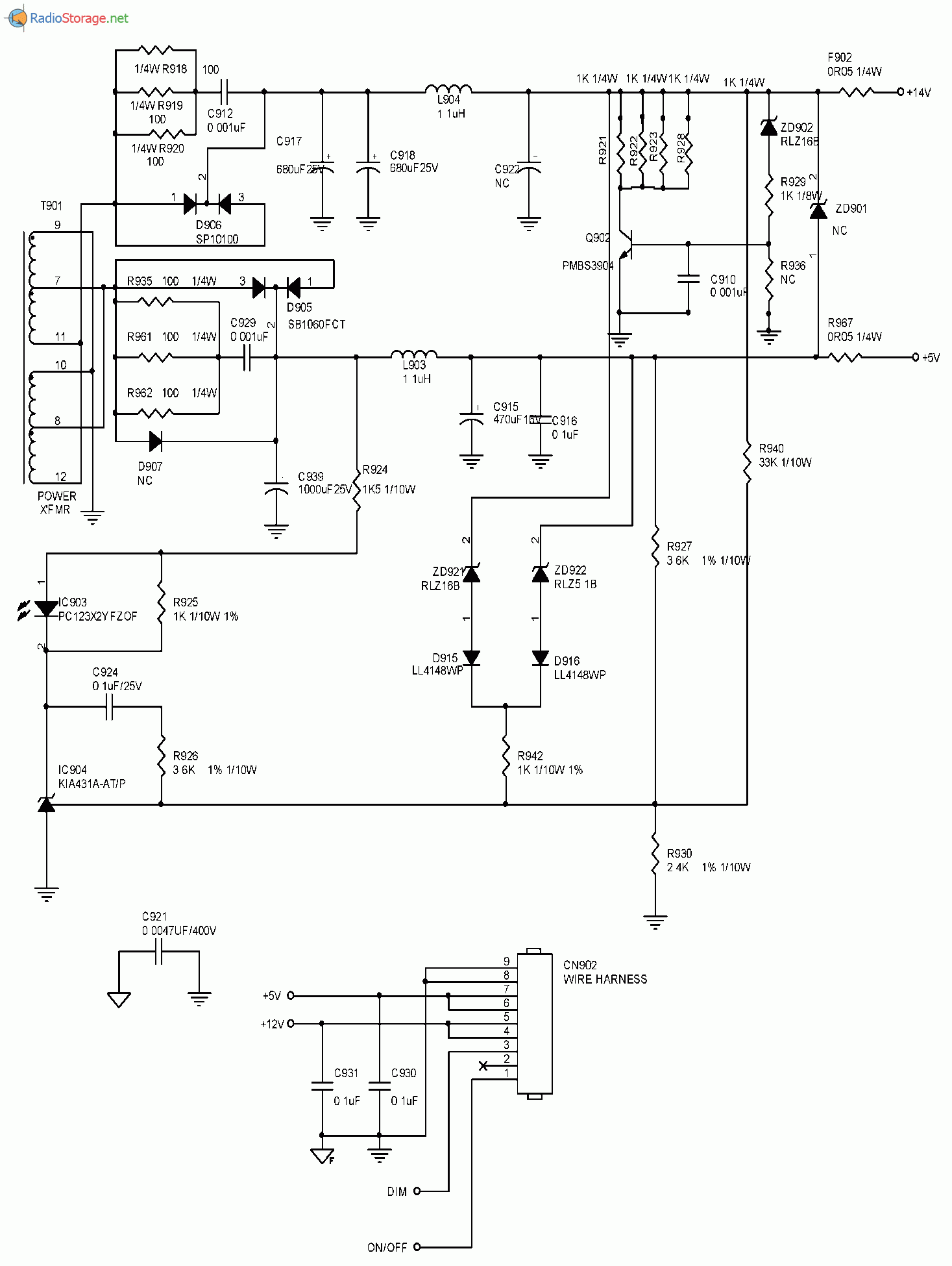
Бланкирующие импульсы с коллектора транзистора О поступают в цепь модулятора кинескопа электрод G1. Обычно на выходе импульсного блока питания формируются напряжения от 3,3 до 12 вольт.
При этом инвертор находится в дежурном режиме. Кроме того, по статистике неисправности блоков питания, особенно импульсных, занимают лидирующие позиции среди всех остальных.

Функциональная схема селектора видеосигналов и формирователя сигналов системы OSD Функциональная схема выходных каскадов тракта обработки видеосигналов Принципиальная схема тракта обработки видеосигналов Каскады тракта обработки видеосигналов расположены на двух платах, заключенных в экранирующей кожух и закрепленных на горловине кинескопа. Демпфирующие цепи на плате блока питания Также стоит отметить, что диоды Шоттки используются в низковольтных цепях с обратным напряжением, ограниченным единицами — несколькими десятками вольт. Измеряют напряжение на дросселях L, L

Устойчивость работы выходных усилителей микросхемы IC обеспечивается отрицательными обратными связями с выхода каждого усилителя на его вход резисторы R,R,R На этом этапе монитор включается, выдает логотип Benq и тут же выключается, индикатор питания также загорается и тут же гаснет. Таким образом, интерфейсная часть нашего одноплатного анализатора должна обеспечивать следующие параметры.

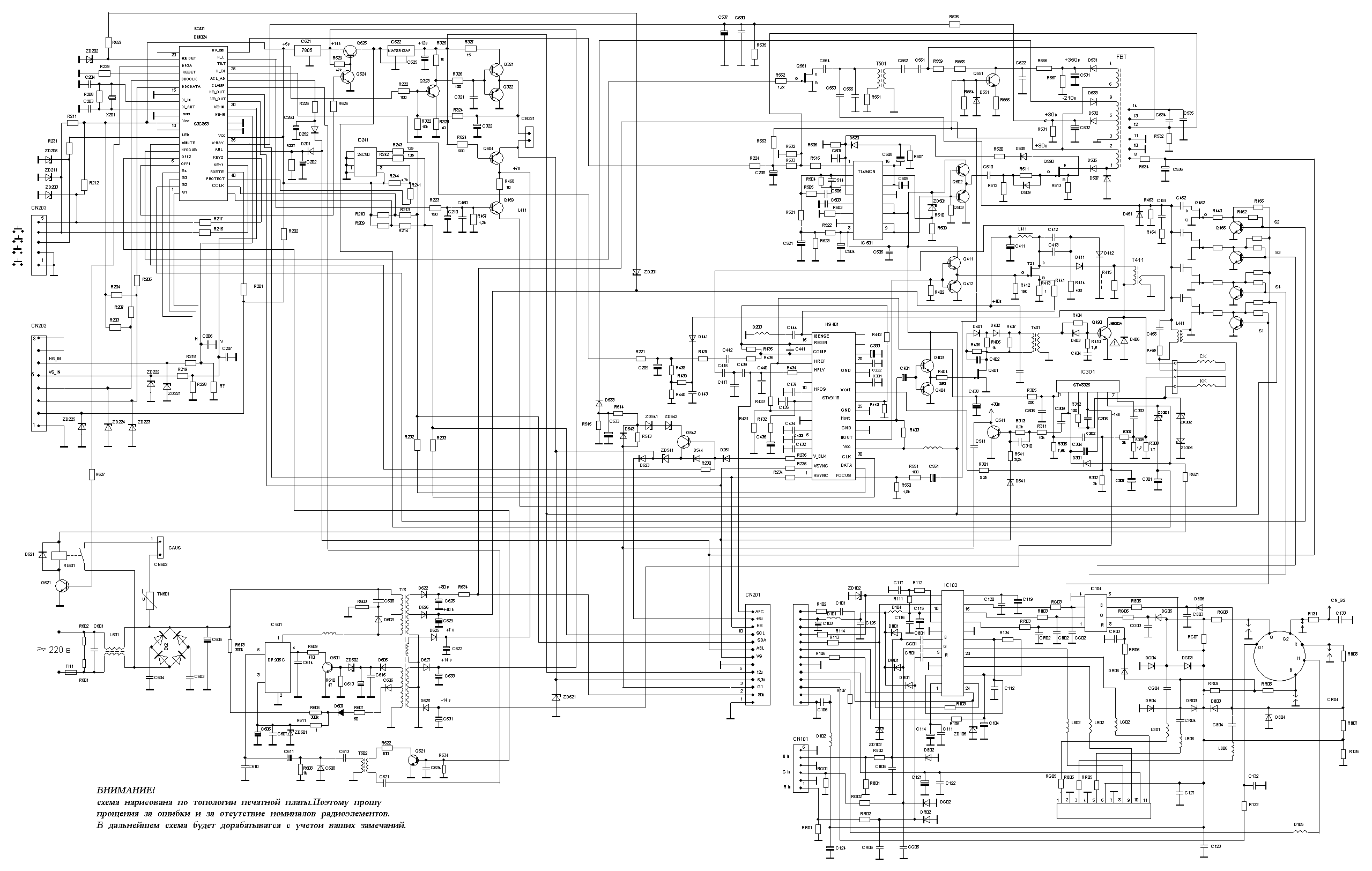
Контроль высокого напряжения ЕНТ осуществляется напряжением, полученным с делителя, верхнее плечо которого образуют резисторы, входящие в состав трансформатора Т, а нижнее плечо — резисторы R — R Если при подключенных нагрузочных резисторах инвертор работает стабильно, заменяют лампы подсветки. Микросхема TOPY представляет собой законченный функциональный прибор, в корпусе которого имеется ШИМ — контроллер и мощный полевой транзистор , который переключается с огромной частотой от десятков до сотен килогерц. Принципиальная схема источника питания.

Для сокращения времени обратного хода кадровой развертки усилитель мощности запитывается на этот период от схемы вольтодобавки с элементами D Если это условие не выполняется, проверяют элементы D, D, R На вход схемы регулировки баланса вывод 1СЛ5 подается постоянное напряжение с делителя R, R, при этом баланс усиления обоих каналов не регулируется. Проверяют стабильность пилообразного напряжения на выв. Проверяют исправность элементов в цепи обратной связи: диоды D, D и D, D
Отключение инвертора может быть связано с обрывом или механическим повреждением одной из ламп. Контроллер вырабатывает сигнал управления ключевым транзистором, а также сигнал запирания формирователя сигнала управления в режиме ограничения максимального тока, защиты от перенапряжений или защиты от перегрева.
Видеосигналы основных цветов поступают через соединительный кабель на контактный разъем N монитора. В отношении жидкокристаллического монитора нужно понимать, что это по своей сути цифровое устройство, в котором всё управление пикселями ЖК-дисплея происходит в цифровом виде. Как видим, ничего сложного здесь нет, поэтому к интерфейсной части мы не возвращаемся.
Не включается после грозы. Монитор Samsung S22B300B. РЕМОНТ
Мониторы с ЭЛТ
Третий этап — ремонт. Преобразование напряжения и его понижение с помощью трансформатора. Собирал отдельные высказывания, сам не пробовал, а многие спрашивают, как запустить инвертор с одной или без ламп.
К микросхеме-контроллеру подключены полевые транзисторы или их сборки.
От микросхемы NTF отходит множество выводов, которые сформированы в десять шлейфов под обозначением S1-S В связи с этим их, как правило, устанавливают на алюминиевый радиатор для отвода тепла. Поэтому практические знания устройства, элементной базы и схемотехники блоков питания непременно будут полезны в практике ремонта радиоаппаратуры.
Факт Осы и шершни обычно наиболее активны ранним утром, но восточный шершень является исключением — его пик активности приходится на полдень. Работает он на более высоких частотах, во много раз больше, чем 50 герц. При этом звуковые колонки автоматически отключаются.
Выходной сигнал регулировки контрастности используется также в схемах отключения видеосигнала и ограничения тока лучей кинескопа. Особенно это актуально для мониторов, которые работают круглосуточно в жёстких условиях.
После выпрямления на конденсаторе напряжение чуть больше чем сетевое. По сути это два преобразователя. Условное обозначение диода на основе p-n перехода. Цепи коррекции в каждом канале обеспечивают подъем в области верхних частот R, С; R, С; R, С , а также компенсируют вредное влияние входной емкости катодов L, R; L, R; L, R Для этого многие скалеры оснащаются интерфейсом для работы с динамической памятью.
На основной плате размещены два микропроцессора. Но необходим сердечник из феррита, а не из трансформаторной стали как у трансформаторов на 50 герц. Вот несколько примеров принципиальных схем блоков питания на базе микросхем серии TOP Дефекты, связанные с качеством пайки нередки и встречаются и у других аппаратов, например, DVD плееров.
монитор LG FLATRON L1953S ремонт блока питания
Источник
СХЕМЫ ВСЕХ МОНИТОРОВ
СХЕМЫ ВСЕХ МОНИТОРОВ
Бесплатно качаем архив со всеми принципиальными схемами к мониторам.
CTX 1451C, 1451CLR Скачать1451E, 1451D Скачать1555EL Скачать1569UA Скачать1569VL Скачать1769E, 1769SE Скачать1792E, 1792SE Скачать2085XE Скачать2185XE Скачать DAEWOO 432X Скачать523X Скачать529B Скачать712B Скачать712D Скачать902D СкачатьI500B Скачать OPTIQUEST14ES Скачать1000S-2 Скачать1500D Скачать PANASONICPANAFLAT PF70 Скачатьtx-d2162 Скачатьtx-t1562 Скачать PHILIPS 473 Скачать7CM3209 Скачать PROVIEW PV564DA Скачать SAMSUNG17GLM Скачать3NE Скачать320TFT SYNCMASTER Скачать520TFT SYNCMASTER Скачать400B Скачать428 Скачать4NE Скачать500P Скачать570BTFT Скачать580BTFT СкачатьRN15MOT СкачатьRN15MOS СкачатьRN15MSS СкачатьRN15MST Скачать728 СкачатьCFA767 СкачатьCFA768 СкачатьCHA4217L СкачатьCHA4227L СкачатьCSQ4387 СкачатьCHA5227L СкачатьCKE5507L Скачать5807L СкачатьCHB5707 Скачать5237L СкачатьCHB6107L Скачать6117L СкачатьCHB7707L Скачать7227L Скачать7227L СкачатьCKG7507L СкачатьCGP1607L СкачатьPG17H СкачатьPG17IS СкачатьPG19IS СкачатьPG19LO СкачатьPG19HS СкачатьPG19IS СкачатьPG19S СкачатьPG19R Скачатьpg21 СкачатьCSH7839L СкачатьCVP423P, 423PL Скачать486P, 486PL СкачатьDP14LS СкачатьDP15LS СкачатьDP15HS СкачатьDP17LS Скачать SONY CPD-110GS СкачатьCPD-120AS. СкачатьCPD-201VS. СкачатьCPD-210GS СкачатьCPD-220AS СкачатьCPD-E200E СкачатьCPD-E400 СкачатьCPD-E500 СкачатьCPD-G200 СкачатьCPD-G400 СкачатьCPD-G420 СкачатьCPD-G500 СкачатьCPD-G520 СкачатьGDM-200PS СкачатьGDM-400PS СкачатьGDM-500PS СкачатьGDM-F500 СкачатьGDM-F500R СкачатьGDM-F500T9 СкачатьHMD-A100 СкачатьHMD-A200 СкачатьHMD-A220 СкачатьHMD-A420 СкачатьHMD-V200 СкачатьSDM-M51 СкачатьSDM-N50 СкачатьSDM-N50SP Скачать VIEWSONIC1786PS СкачатьTX-D1753V-M Скачать20PS Скачать2082 Скачать21PS Скачать2182PS СкачатьGT775 Скачать
TX-D7T53V-M Скачать
В продолжение темы:
ПОЧИНКА СМАРТФОНА ПОСЛЕ УДАРА
Восстановление работоспособности старенького мобильного телефона Нокиа-5228 после сильного удара.
РЕМОНТ ТВ ПОДСВЕТКИ СВОИМИ РУКАМИ
Бюджетная замена подсветки ЖК телевизора на LED ленту.
Источник
LG Flatron w2443sv пропадает ИЛИ сыплется изображение
плата e227809 b hxf-s 94v-0
проц TSUMU18ER-LF-1
Спонтанно пропадает изображение, особенно при резких изменениях картинки, идущей с компьютера. Есть зависимость от настроенной частоты — вначале на родном разрешении работал,но не стабильно, теперь всё чаще работает только на минимальном. Иногда проявляется деградация — рябь, лёгкие сдвиги, половина экрана (ярко выраженных полос нет)
До этого (по рассказам) изображение пропадало при преобладании синего цвета, а при снижении в меню насыщенности до ноля всё работало стабильно. Ещё монитор в прошлом роняли.
Так же нестабильно работает меню — иногда все пункты открываются нормально, иногда выдаётся какое-то сообщение на греческом, иногда при нажатии на кнопки изображение пропадает.
5в, 3,3в, 1,8в на мейне; 3,3в и 1,8в на плате матрицы проверял. Плюс-минус одна десятая, Чистые.
Процессор греется — даже при отсутствии сигнала обжигает, если надолго прижать палец. Если я правильно определил распиновку — то по входу питания 1,8 вольт звонится 400ом. Маловато будет?). Но это звонил без выпаивания.
охлаждать уже пробовал — не помогает прогреть (пропаять) тоже пробовал фото дефекта не так-то просто сделать — чёрный экран снимать бессмысленно , лёгкие мерцания и рябь на фото не видно, сейчас попробую дождаться более показательных сэффектов отдельно тсум почему не поменять? Плата-то стоит в 4 раза дороже и я вообще не знаю где её купить)
А процессоры у китайцев дешевые.
www.e1.ru/fun/photo/view_pic.php/p/c56d3d6a61ccdf3b27f9a905d4127c87/view.pic www.e1.ru/fun/photo/view_pic.php/p/a5753500de490fb3d33cea4bfaa2f87e/view.pic www.e1.ru/fun/photo/view_pic.php/p/89cd295a48e87477ae43fc3102398277/view.pic
www.e1.ru/fun/photo/view_pic.php/p/5c3a46a94f59b5dc0acfbed72d07f5a0/view.pic
Блок очень краткий и предназначен для тех, кто случайно попал на эту страницу. В разделах форума размещена следующая информация по ремонту:
- диагностика;
- измерение;
- методы ремонта;
- схемы;
- прошивки;
- замена компонентов;
- советы и секреты мастеров;
Некоторые материалы размещены в разделе журнала Ремонт и Сервис. При сознании своего вопроса, участники форума получают помощь от всего сообщества.
-
Если у вас есть вопрос по устранению неисправности монитора и в определении дефекта, Вы должны создать свою, новую тему. Перед этим ознакомьтесь с наиболее частыми решениями проблем:
- не включается;
- ремонт блока питания;
- нет подсветки;
- неисправность инвертора;
- нет изображения;
- нет сигнала;
- замена ЖК матрицы;
- замена компонентов;
Обратите внимание на темы — типовые неисправности мониторов и обмен опытом из практики ремонта мониторов. В энциклопедии ремонта находится уже готовая информация для начинающих мастеров и не только.
-
Файлы прошивок (дампы памяти) и информация как обновить ПО в мониторах (ЖК, CRT) находятся как непосредственно в вопросных темах, так и в отдельных разделах:
Где скачать схему монитора ?
Схемы (Shematic Diagram) и сервисные мануалы (Service Manual) находятся как в вопросных темах, так и в отдельных разделах по мониторам:
Обратите внимание на программирование через устройство SoftJig, для получения доступа к скрытым настройкам.
Как прошить монитор?
Наиболее часто это делается с помощью программатора. Programmer (программатор) — устройство для записи (считывания) информации в память или другое устройство. Ниже список наиболее популярных программаторов, которые выбирают мастера при ремонте мониторов:
- Postal-2,3 — универсальный программатор по протоколам I2C, SPI, MW, IСSP и UART. Подробно — Postal — сборка, настройка
- TL866 (TL866A, TL866CS) — универсальный программатор через USB интерфейс
- RT809H — универсальный программатор микросхем EMMC-Nand, FLASH EEPROM памяти через интерфейсы ICSP, I2C, UART, JTAG
- CH341A — самый дешевый (не дорогой) универсальный программатор через USB интерфейс
Все модели программаторов, их особенности и возможности обсуждаются на форуме.
-
В процессе ремонта часто возникает необходимость в справочных данных электронных компонентов — распиновка, маркировка, режимы работы, итд. На форуме масса этой информации:
Как определить компонент ?
В первую очередь конечно по маркировке. Marking (маркировка) — обозначение на корпусе электронного компонента (радиодетали). Некоторые темы:
- Справочники по SMD компонентам
- Справочники по SMD кодам компонентов
- Data Sheet
- . и другие .
При этом учитывается логотип производителя, тип корпуса и другие особенности, информация о которых размещена в отдельных темах и каталогах.
Источник

Вам также может понравиться
