Для контроля работы всех приборов в доме, в том числе, источников света, необходимы специальные устройства. Предлагаем рассмотреть, что такое электронный трансформатор для галогенных ламп 12В, его принцип работы, характеристики и видео, как самостоятельно подключить прибор.
Виды и устройство трансформаторов
Понижающие трансформаторы для люстры предназначены, в первую очередь, для защиты источников света от резких скачков энергии. Используются они в основном для маленьких лампочек, рассчитанных на напряжение от 6 до 24 вольт. На сегодняшний день выпускается два типа:
- Тороидальный (электромагнитный).
- Импульсный (электронный).
Первый тип отличается простой конструкцией и обладает неплохими показателями мощности. Однако следует помнить и о довольно серьезных недостатках — большие масса и габариты. Не стоит забывать также о нагреве обмоток трансформатора, что негативно влияет на срок службы галогенных ламп. В результате устройства тороидального типа крайне редко используются в жилых помещениях.
Электронные девайсы обладают большим количеством положительных качеств, что способствует более широкому распространению. По сути, их единственным недостатком является сравнительно высокая стоимость. В то же время наличие у некоторых моделей дополнительного функционала, например, встроенной защиты от короткого замыкания, способствует увеличению срока эксплуатации.
Именно импульсные девайсы используются в ситуациях, когда лампы необходимо разместить в стенах или мебели. В отличие от тороидальных устройств, импульсные трансформируют энергию благодаря полупроводниковым радиодеталям. Использовать электронный трансформатор для галогенных ламп необязательно, но желательно. Это связано с увеличением срока работы осветительных элементов.
Установка трансформатора
Чтобы подключить понижающий трансформатор для нескольких галогенных ламп, можно использовать два метода:
- Через одноклавишный выключатель;
- При помощи создания отдельных групп электрических светильников.
При этом нужно провода синего и оранжевого цвета (в зависимости от страны-производителя устройства они могут немного варьироваться по оттенкам), необходимо подключить к первичным клеммам L и N входа трансформатора или «Input». На противоположной стороне трансформатора галогенные осветительные устройства нужно подключить к вторичным клеммам понижающего прибора Output. Это действие нужно осуществлять только медными проводниками небольшого сечения, которые обеспечивают минимальную потерю энергии.
Фото – Электронный трансформатор Feron
Главный совет: чтобы свет галогенных ламп был одинаков, нужно подбирать полностью идентичные друг другу проводники и соединять их только параллельно, сечение должно быть не меньше, чем полтора квадратных миллиметра. Также бывают случаи, кода у трансформатора недостаточное количество клемм, их не хватает для подключения всех нужных ламп. Чтобы решить эту проблему нужно купить специальные дополнительные клеммы, их продажа осуществляется в любом электрическом магазине.
Также нужно подобрать правильную длину проводов, в идеале она находится в пределах полутора трех метров, это оптимальное расстояние для передачи данных без образования помех и энергопотерь в проводниках. Кроме того, если сделать провод длиннее, то он начнет нагреваться при работе, что является плохим фактором для галогенных лампочек, они будут по разному гореть, в одинаковых лампах одной группы будет отличаться яркость. В том случае, если нет никакой возможности укоротить длину провода, нужно увеличить его сечение. К примеру от 3 метров до 4 необходимо применять провод с сечением до 2,5 мм2. Схема подключения питания имеет следующий вид:
Фото – подключение трансформатора к выключателю
Рассмотрим еще один вариант подключения трансформаторов галогенных ламп.
Российский форум электриков считает, что этот метод более практичен и прост в использовании.
Необходимо все светильники, которые находятся в одной комнате (или здании, при надобности), разделить на несколько групп. Допустим, всего есть семь лампочек, получится две группы по 3 и 4 лампы на каждую. В таком случае для каждой группы нужно покупать трансформатор, как для разных приборов отдельные автоматы.
Фото – подключение трансформатора для галогенных ламп
Это очень удобно, т.к. при прекращении работы какого-либо трансформатора, оставшийся будет функционировать без изменений. Исходя из предыдущих расчетов, их общая мощность 210 Вт, получится, что на одну группу приходится 120 Вт (следует купить прибор на 150w), а на вторую 90 (каждая лампочка по 30 Вт). Подбираем трансформаторы, подходящие под эти требования (не забываем суммировать количество запасной мощности – 10-15 %).
Раз в полгода проверяйте работоспособность трансформаторов. При необходимости проводите плановый ремонт в Москве, Санкт-Петербурге и прочих городах есть специальные учреждения, которые предоставляют такие услуги.
Расчет и выбор устройства
Перед началом работы с трансформатором необходимо правильно рассчитать его мощность. Так как сейчас на рынке присутствует большое количество устройств этого типа, обладающих различными характеристиками, ошибиться в выборе довольно легко. Дело в том, что при недостаточной мощности прибор не сможет решить поставленную задачу, а при высоком показателе увеличится расход энергии.
При этом рассчитать требуемую мощность на практике очень просто. Если предположить, что в помещении установлено шесть ламп по 30 Вт при напряжении в 12 В, то общая мощность всех осветительных элементов составит 180 Вт.
Любое электронное устройство следует выбирать с небольшим запасом, составляющим от 10 до 15 процентов. В результате для решения поставленной задачи предстоит приобрести трансформатор для галогенных ламп мощностью около 207 Вт.
Видео о подключении трансформатора для галогенных ламп
Подключение трансформатора
Если необходимо установить устройство для контроля работы нескольких галогенных ламп, то можно использовать один из двух способов:
- Применить одноклавишный выключатель.
- Создать отдельные группы светильников.
Каждый из этих методов стоит рассмотреть подробно.
Использование одного выключателя
Провода оранжевого и синего цвета подключаются к входным клеммам трансформатора. Следует помнить, что в зависимости от страны производителя устройства, цветовое обозначение проводов может отличаться, и предварительно стоит заглянуть в инструкцию. Осветительные устройства, в свою очередь, необходимо подсоединить к выходным контактам трансформатора. Чтобы минимизировать потерю энергии, все подключения желательно делать с помощью медных проводов небольшого сечения, но не менее 1,5 мм2.
Также необходимо учесть еще один нюанс — проводники должны быть идентичны и подключены параллельно. В противном случае интенсивность светового потока каждой отдельной лампы может отличаться. При необходимости в любом магазине электротоваров можно приобрести дополнительные клеммы, если не хватает входящих в комплект.
Второй важный нюанс подключения лампочек к трансформатору через один выключатель является необходимость подбора правильной длины проводов. Этот показатель должен составлять от 1,5 до 3 метров. В противном случае возможны потери электроэнергии и перегрев проводников.
Разделение ламп на группы
Именно этот способ многие профессиональные электрики считают наиболее эффективным. Он не только прост в реализации, но и практичен. Если предположить, что требуется подключить 6 ламп, то необходимо создать две группы по 3 осветительных элемента. При этом для каждой из них следует приобрести отдельный трансформатор.
На практике это удобно, ведь при выходе из строя одного устройства, второе продолжит работать. При необходимости управления каждой группой осветительных элементов необходимо установить двухклавишный выключатель.
Кол-во блоков: 6 | Общее кол-во символов: 7741 Количество использованных доноров: 3
Информация по каждому донору:
Источник
СХЕМА ЭЛЕКТРОННОГО ТРАНСФОРМАТОРА ДЛЯ ГАЛОГЕННЫХ ЛАМП
В настоящее время импульсные электронные трансформаторы благодаря малым размерам и весу, низкой цены и широкому асортименту, широко применяются в массовой аппаратуре. Благодаря массовому производству, электронные трансформаторы стоят в несколько раз дешевле обычных индуктивных трансформаторов на железе аналогичной мощности. Хотя электронные трансформаторы разных фирм могут иметь отличающиеся конструкции, схема практически одна и та-же.


Возьмём для примера стандартный электронный трансформатор маркированный 12V 50Ватт, который используется для питания настольного светильника. Принципиальная схема будет такая:

Схема электронного трансформатора работает следующим образом. Напряжение сети выпрямляется с помощью выпрямительного моста до полусинусоидаьльного с удвоенной частотой. Элемент D6 типа DB3 в документации называется «TRIGGER DIODE”, — это двунаправленный динистор в котором полярность включения значения не имеет и он используется здесь для запуска преобразователя трансформатора. Динистор срабатывает во время каждого цикла, запуская генерацию полумоста. Открытие динистора можно регулировать. Это можно использовать например для функции регулировки яркости подключенной лампы. Частота генерации зависит от размера и магнитной проводимости сердечника трансформатора обратной связи и параметров транзисторов, обычно составляет в пределах 30-50 кГц.

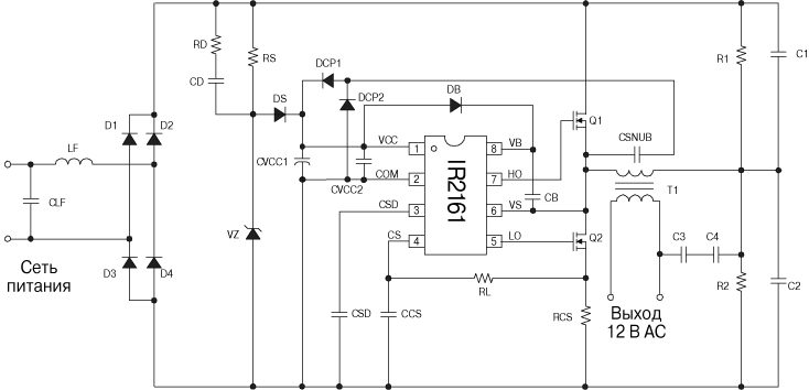
В настоящее время начался выпуск более продвинутых трансформаторов с микросхемой IR2161, которая обеспечивает как простоту конструкции электронного трансформатора и уменьшение числа используемых компонентов, так и высокими характеристиками. Использование этой микросхемы значительно увеличивает технологичность и надежность электронного трансформатора для питания галогенных ламп. Принципиальная схема приведена на рисунке.

Особенности электронного трансформатора на IR2161: Интеллектуальный драйвер полумоста; Защита от короткого замыкания нагрузки с автоматическим перезапуском ; Защита от токовой перегрузки с автоматическим перезапуском ; Качание рабочей частоты для снижения электромагнитных помех ; Микромощный запуск 150 мкА; Возможность использования с фазовыми регуляторами яркости с управлением по переднему и заднему фронтам ; Компенсация сдвига выходного напряжения увеличивает долговечность ламп;
Мягкий запуск, исключающий токовые перегрузки ламп.

Входной резистор R1 (0,25ватт) – своеобразный предохранитель. Транзисторы типа MJE13003 прижаты к корпусу через изоляционную прокладку металлической пластинкой. Даже при работе на полную нагрузку транзисторы греются слабо. После выпрямителя сетевого напряжения отсутствует конденсатор, сглаживающий пульсации, поэтому выходное напряжение электронного трансформатора при работе на нагрузку представляет собой прямоугольные колебания 40кГц, модулированные пульсациями сетевого напряжения 50Гц. Трансформатор Т1 (трансформатор обратной связи) – на ферритовом кольце, обмотки подключенные к базам транзисторов содержат по пару витков, обмотка, подключенная к точке соединения эмиттера и коллектора силовых транзисторов – один виток одножильного изолированного провода. В ЭТ обычно используются транзисторы MJE13003, MJE13005, MJE13007. Выходной трансформатор на ферритовом Ш-образном сердечнике.

Чтоб задействовать электронный трансформатор в импульсном источнике питания, нужно подключить на выход выпрямительный мост на ВЧ мощных диодах (обычные КД202, Д245 не пойдут) и конденсатор для сглаживания пульсаций. На выходе электронного трансформатора ставят диодный мост на диодах КД213, КД212 или КД2999. Короче нужны диоды с малым падением напряжения в прямом направлении, способные хорошо работать на частотах порядка десятков килогерц.

Преобразователь электронного трансформатора без нагрузки нормально не работает, поэтому его нужно использовать там, где нагрузка постоянна по току и потребляет достаточный ток для уверенного запуска преобразователя ЭТ. При эксплуатации схемы надо учитывать, что электронные трансформаторы являются источниками электромагнитных помех, поэтому должен ставиться LC фильтр, предотвращающий проникновение помехи в сеть и в нагрузку.

Лично я использовал электронный трансформатор для изготовления импульсного источника питания лампового усилителя. Так-же представляется возможным питать ими мощные УНЧ класса А или светодиодные ленты, которые как раз и предназначены для источников с напряжением 12 В и большим выходным током. Естественно подключение такой ленты производится не напрямую, а через токоограничительный резистор или с помощью коррекции выходной мощности электронного трансформатора.
Форум по обсуждению материала СХЕМА ЭЛЕКТРОННОГО ТРАНСФОРМАТОРА ДЛЯ ГАЛОГЕННЫХ ЛАМП
Переделываем игрушку обычный трактор в радиоуправляемый — фотографии процесса и получившийся результат.
Обзор китайского устройства для электролиза воды — фото, видео, описание работы.
Микрофоны MEMS — новое качество в записи звука. Подробное описание технологии.
Про использование технологии беспроводного питания различных устройств.
Источник

Вам также может понравиться
