Около месяца назад я уже немного рассказал о данном усилителе (ссылки будут в конце статьи). А именно о простом транзисторном усилителе А-класса Джона Линсли Худа, придуманным им уже в далеком 1969 году. Из-за своей простоты и комфортного звучания, да и просто (возможно) пиара, данный усилитель популярен до сих пор. Как минимум это видно по большому количеству предложений из поднебесной как готовых, так и кит-наборов усилителей. На пробу был взят один такой кит-набор, правда сразу заменил примерно половину комплектующих на более с виду качественные.
Получившийся результат порадовал. Усилитель действительно звучит интересно, как говорят ближе к лампам, возможно.
В процессе изготовления в конструкцию (железо) усилителя несколько раз вводились корректировки, иногда весьма существенные. Одно из крупных изменений, это смена блоков питания, что заставило пересмотреть внутреннюю компоновку усилителя, перевернуть все с ног на голову. Дело в том, что корпус ( BRZHIFI BZ2607 311х260х70 ) был уже выбран и куплен. И хотя при кастинге учитывался некий запас по внутреннему объему ( массивные радиаторы с 10 мм подошвой откушали внутреннего объема по ширине прилично, осталось 300х160х64 ), он очень быстро испарился и сделать все аккуратно стало совсем не просто.
После первой версии усилителя, было решено сделать полностью свои платы. Хотелось снизить уровень некой «колхозности» конечного изделия и реализовать на чуть более современной электронной базе (к этому пришел не сразу и по прошествии времени, до конца не уверен в правильности выбора, но об этом в конце).
Новые платы усилителя и не только
Нарисовал и заказал у известного ресурса JLCPCB.COM платы. Чтобы платы вышли дешевыми, надо не вылезать за рамки 100х100 мм. В такой формат удалось впихнуть 4 разные платы на две заготовки. Это усилители левого и правого каналов (зеркальные). Плата дополнительного служебного источника питания, так как усилитель будет сделан по схеме двойного моно, с максимально возможным разнесением каналов. Плата входной коммутации.

По приходу, платы были разрезаны обычным дремелем и чутка обработаны напильником.
В процессе сборки обнаружилось несколько маленьких косячков, сказалась некая спешка, так как хотел заказать до нового года. В частности забыл, что резистор в цепи Цобеля должен быть приличной мощности. Пришлось немного изгаляться. Все «очепятки» были хоть и неприятны для перфекциониста, но не критичны для конечного результата.

Если кратко, по задумке. Схема усилителя оставлена практически без изменений. Ее можно посмотреть в ранней публикации.
В качестве входного транзистора применен 2SA1015Y с типовым нормированным уровнем шумов порядка 1dB. В качестве драйверного использовал 2SC5707 (поговаривают, что данный транзистор замечательно себя ведет и в качестве выходного для варианта усилителя наушников). Ну, а оконечниками выступают, всем до боли известные, 2SC5200 от Toshiba.
На входе усилителя стоит пара (в параллель) больших MKP10 от Wima 1,0 uF, дабы пухлому звуку было вольготно протискиваться по тракту и ни чего не мешало ))).
Электролиты по 470,0 uF на вольтодобавке и в цепи обратной связи, в цепи смещения средней точки оставил 100,0 uF, как в оригинале. Отдельно к плате подключаются основной конденсатор фильтра по питанию и разделительный выходной конденсатор, оба по 10 000,0 uF. На входе по питанию стоит еще дополнительно дроссель 10,0 uH, образующий с конденсатором LC фильтр.
Также на плате установлено реле для включения акустики с задержкой (так таковая защита для колонок не требуется, только задержка включения и быстрое отключение). К нормально замкнутым контактам реле подключен мощный низкоомный резистор для заряда и разряда разделительного выходного конденсатора.
В качестве соединений на плате применены фастоны, очень удобно и достаточно надежно.
Плата разводилась с учетом минимальных по длине соединений, все транзисторы размещены кучно. «Грязная» земля в одном месте (нижний ряд фастонов). На верхней стороне платы полигон сигнального общего, соединенный с GND в одной точке. Питание для реле гальванически развязано. Применение чип компонентов, ОАЛА, не шибко бы позволило уменьшить (особенно транзисторы) занимаемый усилителем размер, да и просто хотелось видеть некую уже привычную визуальную аутентичность агрегата.
Также предусмотрел перемычку, позволяющую точно измерить ток покоя усилителя, но настраивал по старинке (ток всего усилителя).
По хорошему, для настройки тока, надо было использовать подстроечник с боковым размещением регулировочного винта (как раз доступен между электролитами). Ибо в моем случае, пришлось откидывать платы с радиаторами в сторону. Неудобно, возможно доработаю.
Питание усилителя
Как и предыдущий вариант, было решено использовать импульсные блоки питания, тем более корпус иного и не позволял. Применены два Mean Well EPP-120S. Реализация двойного моно.
Дополнительный источник питания
Для питания служебных схем (подсветка, реле и еще кое-что интересное) было решено сделать еще один маленький модуль.

На плате установлен БП от той же Mean Well IRM-10-24, выдающий 24 вольта и 10 Ватт, линейные стабилизаторы на 12 и 5 вольт. Схема задержки включения реле усилителей. Все разъемы и расположение контактов спроектированы так, что не тот разъем не воткнешь. По ошибке ни чего не сгорит.
На фото, плата лежит на специальной бекплейт-нашлепке, напечатанной на 3D принтере.
Плата коммутации источника
Мне очень не нравятся RCA разъемы, считаю их диким пережитком прошлого. Они занимают много места, у обычного исполнения сначала соединяется сигнальный контакт и только потом общий. Считаю, что правильно использовать XLR и TSR разъемы (есть и комбо). В моем варианте будут TSR 6,3 мм.
Для удобства, уменьшения соплей от проводов и легкой сборки/разборки, была сделана еще одна плата.

На плате два TSR стерео разъема.
Один Full Direct, сигнал от источника звука поступает напрямую в усилитель минуя все что можно, включая регулятор громкости. Также, он имеет более высокий приоритет, если в него вставлен «джек», то вся остальная часть коммутации отключается.
Второй разъем может работать в двух режимах. Стандартный — практически тоже самое, что Full Direct, только появляется возможность регулировать громкость. Дополнительный режим (включается кнопкой на передней панели, справа от регулятора громкости) — перед РГ подключается еще одна штучка. За переключение отвечает сигнально реле Takamisawa NA24W-K.
Теперь немного попечатаем
Чтобы все это хозяйство аккуратно разместить в корпусе, воспользуемся 3D принтером.
Для уменьшение длины сигнальных проводов, компоновка усилителя такая: спереди блоки питания и все, что не влияет особо на звук, сзади усилителя вся сигнальная слаботочка. Исключение разъем и внутренний кабель питания, пусть и не идеально, но эта проблема разрешилась удачно.
На 3D принтере был напечатан большой холдер для крепления блоков питания (отчасти защищает от поражения высоким напряжением и изолирует от металлического корпуса), больших конденсаторов, переменного резистора регулировки громкости ALPS 10 кОм (он также отнесен назад усилителя и приводится через удлинитель), а также реализовано некое подобие кабель менеджмента.

Ну и начинаем потихоньку собирать
Сначала затолкаем все в холдер. Снизу (между основанием холдера и металлической нижней крышкой корпуса) будет еще дополнительная диэлектрическая нашлепка.

Платы усилителя, силовые транзисторы через тонкую слюду вместе с пастой MX2.

И пытаемся впихнуть все это хозяйство в компактный корпус.

Соединения вышли достаточно короткие и было решено отказаться от использования толстых межблочных/микрофонных проводов. Оказалось вполне достаточно витых пар. Главное требование, для исключения земляных петель, соединять общие у входа и выхода, только в одном месте. К примеру, с разъема на РГ идет только сигнал, а общий подключен только со стороны платы коммутации и выполняет функцию экранирования. Снимаем с РГ (ползунок) сигнал и именно по этому соединению происходит двухстороннее подключение общих проводников (экранирование и уравнивание потенциалов).
Стрелочные индикаторы подключаются параллельно клемм акустики. Их подсветка 12 вольт, последовательно от двух индикаторов, как 24 вольта на плату со служебным питанием.
А при чем тут уж и еж?
Ну вот и добрались до некой изюминки данного усилителя.
Было просто интересно собрать усилитель А-класса. Не ставилась задача получить абсолютно правильный девайс. Это была просто некая разминка для головы и рук.
Сейчас, в другом проекте, буду использовать DSP процессор. И подумалось, а не впихнуть и сюда самый простенький DSP, как некий полигон для будущих экспериментов. Основная задача для процессора тут, ввести компенсацию АЧХ комнаты и акустических систем.
В усилитель был водружен народный и простой DSP ADAU1701 от Analog Devices (плата 3 ревизии от ЧипДипа). На борту самого чипа уже есть двухканальный АЦП и 4х канальный ЦАП. Пускай ADAU1701 звезд с неба не хватает (ни разу не Hi-End), но как известно, львиную долю (более половины то точно) искажений в звуковой тракт вносят акустика помещения и колонки, так что хватит над чем работать и ему.

На заднюю стенку усилителя был прикручен 8-ми контактный разъем (к сожалению, мам таких я не видел), что нашелся в хозяйстве.
Он используется для заливки прошивки в процессор по I2C. Также на разъем выведено питание 5 вольт, если захочется сделать некий проводной пульт с крутилками (к примеру, параметрик EQ). Осталось 4 контакта и тут можно будет вывести наружу дополнительные два ЦАП (к примеру для сабвуфера), или можно вывести GPIO процессора и сделать дополнительное простое управление чем нить, или попробовать подключить I2S и тогда реализовать цифровой вход в усилитель. Короче, вариантов много.
Что вышло в итоге

Ток покоя в данном исполнении выставил порядка 1,8 А для 8 Омной нагрузки (можно было чуть меньше даже) и 30 вольт питания усилителя. Если вспомним предыдущую реализацию, то там хорошо получалось при минимум 2,6А, а идеально при 3 Ампер. Мощность RMS при 8 Омах около 12 Ватт на канал. Усилитель из розетки перманентно кушает примерно 120-125 Ватт.

На картинке видна красивая большая вторая гармоника, маскирующая третью не очень благозвучно звучащую.
Что касается сравнения звучания (пока ветвь с DSP не рассматриваем), к сожалению сейчас нет возможности сравнить оба варианта одновременно (первый частично подвергся экзекуции). Но сложилось впечатление, что китайский вариант на старых транзисторах звучал прикольней. В нем можно было расслышать в паузах всяческие шумовые артефакты (скорей всего из-за приятно «фонящего» входного транзистора 2N2907), дающие дополнительные обертона (или что там) в музыке. Новый вариант усилителя, мне показался слишком чистым в звучании, ни флуктуационного шипения в паузах, ни той теплоты. Хотя, возможно, я просто прислушался и в квартире не так холодно стало).
Возможно, я вернусь к слепому сравнению двух версий усилителя, но позже. И, если китайский вариант мне понравится больше, можно попробовать поэкспериментировать с тем же входным транзистором.
Зачем все это? Как сказал мой старый друг, имеющий в своей коллекции полдюжины сетапов разных эпох: «Современные аппараты не вызывают эмоций. Только чистый, лабораторный звук. Никаких искажений, шипений, ничего что мне нравится.».
Ссылки на предыдущие посты: начало и продолжение.
Источник
Доработки китайского Худа (снова об усилителе А-класса JLH 1969)
Пожалуй нет в мире наиболее известного усилителя А-класса, чем усилитель Джона Линсли Худа, представленный им еще в 1969 году. Это простой по конструкции усилитель на 4х транзисторах, позиционировался как более доступная и недорогая замена уходящим, как тогда уже казалось, ламповым усилителям.
Усилитель A-класса
Суть любого настоящего усилителя А-класса, это смещение тока покоя оконечного каскада на середину рабочей зоны ВАХ. Благодаря чему оконечный каскад работает в самом правильном и наиболее линейном участке. Исключены, как класс, переходные процессы открытия и закрытия транзисторов (ну или ламп), что происходит постоянно при переходе полуволн полезного сигнала в более распространенных усилителях B- и AB-классов.
В результате мы имеем минимальные искажения, высокую линейность, удивительное звучание на малой громкости.
Недостатки А-класса вытекают из тех же принципов построения: большой ток покоя, это по сути вся энергия преобразуемая в тепло, т.е. КПД таких усилителей очень небольшой, а греются они очень сильно (зимой в самый раз использовать как обогреватель).
Таким образом мощных усилителей в данном классе вы вряд ли найдете, при этом вес, габарит и цена на готовые изделия будут велики. К примеру, за стереоусилитель Luxman L-590AXII выдающий на 8 омную нагрузку каких-то жалких, по современным меркам, 30 ватт просят более полумиллиона рублей, а вес его приближается к 30 килограмм. В основном из-за этих недостатков А-класс и проиграл битву более высокоэффективным усилителям других классов (про D-класс можно даже не заикаться). В истории же мы видим огромное количество примеров, когда более продвинутые по качеству технологии уступали (или попадали в узкоспециализированную нишу) своим более удачливым, с маркетинговой точки зрения, собратьям (к примеру Betacam и VHS). Но когда не стоит вопрос больших мощностей на выходе усилителя, КПД не принципиален, а хочется насладится интересным и комфортным звучанием, то А-класс будет прекрасен. Отчасти он до сих пор популярен в усилителях для наушников, где как раз большая мощность и не нужна.
Понятно, что промышленный усилитель такого плана позволить может себе не каждый. А когда очень хочется, то начинается рукоблудие и первым в списке усилителей как раз и оказывается Худ от 69 года. Своей простотой и не дефицитностью деталей он конечно подкупает. Мощность примерно 10 ватт (в зависимости от сопротивления нагрузки, питающего напряжения и тока покоя, можно получить результат 5-15 ватт).
И китайцы не отстают, предлагают массу клонов JLH. Причем есть как очень близкие к первоисточнику, так и сильно видоизмененные, на полевиках (это ближе к Пассу надобно отнести), так и всякие green, что уже совсем и не Худ.
Также есть более современные версии данного усилителя, как от самого Джона Худа, так и других авторов. Но какой вариант лучше звучит, споры идут до сих пор. Лично мое мнение к выходному разделительному конденсатору нейтральное. Двухполярное питание также имеет свои недостатки.
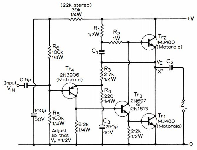
Оригинальная схема выглядит так

Часть элементов и параметров необходимо корректировать согласно сопротивлению нагрузки (это также данные от автора)

На пробу у китайцев был заказан набор плат с компонентами, но лучше купить только сами печатные платы, так как практически все детали там на выброс. Платы такие. Не знаю, чем они меня подкупили, но выбрал именно эти.

Обозначения на китайских платах несколько отличаются от оригинала, но найти что для чего не сложно.
Входной конденсатор желательно металлопленочный и лучше использовать серию MKP на емкость минимум 1-2,2 мкФ. Электролиты также лучше заменить на более качественные и с рабочим температурой в 105 градусов, т.к. в усилителе будет жарко (а охлаждать азотом его нельзя, температура внутри корпуса в 50-60 градусов это некий оптимум, усилитель и должен быть горячим). Эксперименты фоловеров показали, что конденсатор C3 лучше взять в два раза больше (470 мкФ), да и C1 можно увеличить, будет стабильней настройка.
Выходной конденсатор нужен большой емкости, даже предложенные значения от автора лучше увеличить. Хороший старт это 6 800 — 10 000 мкФ, иначе будет завал АЧХ усилителя на самых низких частотах. У китайцев в КИТ наборе конденсатор не годится совсем, если только для первого включения и настройки.
Соотношением резисторов R3 и R4 задается коэффициент усиления усилителя ( Ку = 1 + R3/R4 ), т.е. в оригинальной схеме он равен 13, аналогично и у данного КИТ набора. Современные источники сигнала имеют более высокие уровни, чем 50 лет назад, поэтому можно подумать об иной настройке но следует учесть, что это также и элементы обратной связи и подбирать надо осознано.
Для более удобной настройки средней точки усилителя у китайцев вместо резистора R6 100кОм используется связка с подстроечником в 100кОм и постоянным резистором 20 кОм (обозначения КТ1 и R3 на китайской плате). Встречаются варианты и без дополнительного постоянного резистора. На мой взгляд, лучше поступить наоборот, поставить 51-75 кОм постоянный и меньшего номинала подстроечник (не китайский из набора, качество там не айс), тем самым среднюю точку будет проще настроить (плавнее), также учитываем, что конденсатор 100мкФ будет сопротивляться
нашей настройке в хорошем смысле этого слова, т.е. спешить тут не надо.
Резистор R2 у Худа и КТ2 у китайцев задает ток покоя. О нем подробней позже.
Выходные транзисторы у китайцев странный хлам, в сети много фото, когда их вскрывают и видят там не совсем то что ожидают. Приличный ток покоя они не держат. Из всех рекомендаций, чаще всего и если мы говорим о решении именно в таком металлическом корпусе, встречается вариант на MJ1503G. В качестве транзистора драйвера часто используют BD139 замена неоднозначная, я пока оставил 2N1711 от китайцев, если это был бы оригинал, то вариант также неплох. К входному транзистору также следует отнестись внимательно, в данном усилителе входной каскад не охвачен обратной связью, важен транзистор с как можно минимальным собственным шумом (желательно нормированным). Пока я оставил на входе, что было, но присматриваюсь к 2SA1015Y.
Что еще на плате из Китая. Еще один электролит C5 (далее обозначения как на плате) это просто фильтр по питанию. Но тут он просто, чтобы заполнить свободное место на плате, емкость в 220 мкФ просто не серьезна. Резистор R9 задает ток через светодиод, а резистор R10 дает возможность заряжать и разряжать выходной разделительный конденсатор, если не подключена акустика. Толку в таком его исполнении также почти ноль. Необходимо иное решение. О нем также позже.
За счет разделительного конденсатора на выходе нет необходимости в защите АС. Но при включении и выключении усилителя в колонках будут неприятные хлопки и щелчки из-за переходным процессов и зарядки собсно этого конденсатора. Также при выключении усилитель еще будет петь, пока будет хватать емкости основного фильтра блока питания. В моем случае доходило до 30 секунд и столько же после с хрипением, когда напряжение начинает снижаться. Таким образом реле на выходе для задержки включения и мгновенного отключения акустики необходимо. На второй контакт ставится как раз резистор для заряда/разряда, сопротивлением, к примеру, 100-1кОм ну и соответствующей мощности.
Еще одна доработка это теплоотвод от оконечных транзисторов. В поднебесной предлагают использовать алюминиевый уголок 30х30х3. Через диэлектрические прокладки (их надо сразу выкинуть и заменить на что-то более качественное, я применил слюду толщиной 0,03-0,04 мм с термопастой) транзисторы передают тепло на уголок, а он уже в свою очередь на радиатор усилителя. Вариант немного колхозный, но вполне рабочий, когда не хочется или нет возможности дырявить под ТО3 радиаторы. Но площадь передачи и толщина данного уголка оставляет желать лучшего, будет сильный градиент температур.
Было решено слегка оптимизировать данный узел. Лучше найти медь, но угол из меди это почти не реальный квест, а толстая электромонтажная шина будет стоить как несколько таких усилителей в сборе. Поэтому был куплен уголок 40х40х3, максимум что нашлось в ближайшем сетевом магазине. И собрана (с помощью торцевой пилы) Т-образная конструкция

Толщина основания в месте соприкосновения транзисторов выросла вдвое, до 6 мм и площадь примыкания к радиатору также вдвое. Там можно было сделать и шире конструкцию и выше, но тут уже руководствовался внутренней компоновкой усилителя в корпусе. Также уголки (между ними также термопаста) были закреплены на дистанции от самой печатной платы, на сколько позволяли выводы транзисторов.

Пока в корпусе все это собрано на соплях, для предварительной настройки, тестирования и выводов как двигаться дальше. Минусовой провод от акустики следует подпаивать непосредственно к минусу конденсатора основного фильтра. Разделительный конденсатор подключен непосредственно к корпусу (коллектор) нижнего оконечного транзистора. Т.е. часть компонентов на платах, больше для «красоты», чтоб уж совсем пусто не было. На вход приходит также только сигнальный провод, минус НЕ задействован, дабы избежать земляных петель. Общий с входных разъемов усилителя также идет непосредственно с основного фильтра.
Питание усилителя
Конечно «красивые тороидальные трансы, намотанные серебром под полной луной молдаванскими девственницами, ни разу не слышавшими моргенштерна» (© Cheeks) это здорово.
Я же хотел некой компактности, отсутствия огромных банок фильтра, мягкого старта и прочих сопутствующих «прелестей». А главное, хотел отсутствия низкочастотного гула, борьба с которым может переходить в садомазо плоскость, навешиванием на все и вся разных конденсаторов. Сейчас уровень качества, надежности и культуры производства импульсных блоков питания взял такую планку, что легко может тягаться с классическими блоками питания. Бонусом имеем стабилизированное напряжение, что очень благоприятно для схемы JLH, не содержащей ни каких термостабилизированных (да вообще ни каких стабилизированных) элементов. А-класс перманентно потребляет постоянный ток, и когда играет, и когда нет, что также комфортно для любого источника питания, если он конечно соответствует по параметрам.
После нескольких экспериментов, было решено использовать два импульсника MW EPP-120S На каждый канал свой, чем не двойное моно 8).
Настройка и немного выводов
Об этом в следующий раз. Будет несколько интересных умозаключений. В целом вполне годный вариант и звучанием данного усилителя будете впечатлены, если конечно вы слушаете еще что-то кроме DrumAndBass.
Стоит покупать у китайцев только сами платы, хотя разница между КИТ набором и платами не большая. Точно не стоит покупать собранный вариант.
Забегая вперед, я пришел к своей версии данного усилителя, со своими хотелками и с немного иной элементной базой. Но это уже другая история.
Источник
