- Датчик движения
- Принцип работы датчика
- Устройство датчика движения
- Схемы датчиков движения и принцип их работы, схемы подключения Датчик движения чаще всего используется для включения освещения, когда вы проходите или находитесь рядом с ним. С его помощью можно хорошо экономить электричество и избавить себя от необходимости щелкать выключателем. Это устройство также используется и в системах сигнализации, для определения нежелательных проникновений. Кроме этого их можно встретить и на производственных линиях, они там нужны для автоматизированного выполнения каких-либо технологических задач. Датчики движения иногда называют датчикам присутствия. Содержание статьи Типы датчиков движения Датчики движения различают по принципу действия от этого зависит их работа, точность срабатывания и особенности использования. У каждого из них есть сильные и слабые стороны. От конструкции и рода используемого элемента зависит и конечная цена такого датчика. Датчик движения может быть выполнен в одном корпусе и в разных корпусах (блок управления отдельно от датчика). Самый простой вариант датчика движения – использовать концевой выключатель или геркон. Геркон (герметичный контакт) это переключатель который срабатывает при появлении магнитного поля. Суть работы заключается в установки концевого выключателя с нормально-разомкнутыми контактами или геркона на дверь, когда вы её откроете и зайдете в помещение контакты замкнутся, включат реле, а оно включит освещение. Такая схема изображена ниже. Инфракрасные Срабатывают от теплового излучения, реагируют на изменение температуры. Когда вы входите в поле зрения такого датчика он срабатывает на тепловое излучение от вашего тела. Недостатком такого способа определения являются ложные срабатывания. Тепловое излучение присуще всему что есть вокруг. Приведем несколько примеров: 1. ИК датчик движения стоит в помещении с электрообогревателем, который периодически включается и отключается по таймеру или термостату. При включении обогревателя возможны ложные срабатывания. Можно попробовать этого избежать долгой и скрупулезной настройкой чувствительности, а также попыткой направить его так, чтобы в прямой видимости не было обогревателя. 2. При установке на улице возможны срабатывания от порывов тёплого ветра. В целом эти датчики нормально работают, при этом это самый дешевый вариант. В качестве чувствительного элемента используется PIR-сенсор, он создает электрическое поле пропорционально тепловому излучению. Но сам по себе сенсор не имеет широкой направленности, поверх него устанавливается линза Френеля. Правильнее будет сказать – многосегментная линза, или мультилинза. Обратите внимание на окошко такого датчика, оно разбито на секции это и есть сегменты линз, они фокусируют попадающие излучения в узкий пучок и направляют его на чувствительную область датчика. В результате этого на маленькое приемное окошко пироэлектрического сенсора попадают пучки излучений с разных сторон. Для увеличения эффективности детектирования движения могут устанавливать сдвоенные, или счетвертненные сенсоры или несколько отдельных. Таким образом, расширяется поле зрение прибора. Исходя из вышесказанного нужно отметить и то, что на датчик не должен попадать свет от лампы, а также в поле его зрения не должно быть ламп накаливания, это также сильный источник ИК-излучения, тогда работа системы в целом будет нестабильной и непредвиденной. ИК-излучения плохо проходят через стекло, поэтому он не сработает, если вы будете идти за окном или стеклянной дверью. Это самый распространённый вид датчика его можно купить а можно и собрать самому на основе, поэтому рассмотрим его конструкцию подробно. Как собрать ИК-датчик движения своими руками Самый распространенный вариант – это HC-SR501. Его можно купить в магазине радиодеталей, на али-экспресс, часто поставляется в наборах Arduino. Может использоваться как в паре с микроконтроллером, так и самостоятельно. Он представляет собой печатную плату с микросхемой, обвязкой и одним ПИР-сенсором. Последний накрыт линзой, на плате есть два потенциометра, один из них регулирует чувствительность, а второй время которое на выходе датчика присутствует сигнал. При детектировании движения на выходе появляется сигнал и держится установленное время. Он питается напряжением от 5 до 20 вольт, срабатывает на расстоянии от 3 до 7 метров, а сигнал на выходе держит от 5 до 300 секунд, вы можете продлить этот период, если использовать одновибратор на NE555, микроконтроллер или реле задержки времени. Угол обзора порядка 120 градусов. На фото изображен датчик в сборе (слева), линзу (справа внизу), обратную сторону платы (справа вверху). Рассмотрим плату подробнее. На её передней стороне расположен чувствительный элемент. На задней – микросхема, её обвязка, справа два подстроечных резистора, где верхний – время задержки сигнала, а нижний – чувствительность. В нижней правой части джампер для переключения режимов H и L. В режиме L датчик выдает выходной сигнал только она период времени выставленного потенциометром. Режим H выдает сигнал, пока вы находитесь в зоне действия датчика, а когда вы её покидаете сигнал, исчезнет через время заданное верхним потенциометром. Если вы хотите использовать датчик без микроконтроллеров, тогда соберите эту схему, все элементы подписаны. Схема питается через гасящий конденсатор, напряжение питания ограничено на уровне 12В с помощью стабилитрона. Когда на выходе датчика появляется положительный сигнал реле Р включается через NPN транзистор (например BC547, mje13001-9, КТ815, КТ817 и другие). Можно использовать автомобильное реле или любое другое с катушкой на 12В. Если вам нужно реализовать какие-то другие функции – можно использовать его в паре с микроконтроллером, например платой Ардуино. Ниже представлена схема подключения и программный код. Источник Tool Electric Tool Electric — Схемы для радиолюбителей Промышленный датчик движения — описание работы и схема Схема датчика движения Наверняка у многих в подъезде, на даче, либо в гараже стоит датчик движения, который включает свет или сигнализацию. Что же представляет из себя данный прибор? А датчик движения представляет собой пассивный инфракрасный детектор. Питается датчик, как вы сами догадались, от сети переменного тока 220 В. Максимальная дальность обнаружения движения объекта (впереди датчика) 12 м, зона чувствительности в горизонтальной плоскости 120. 1800, регулируемая задержка освещения (после выхода объекта из зоны контроля) от 5. 10 с до 10. 15 мин. Допустимый температурный диапазон эксплуатации -10. +40°С. Допустимая влажность до 93%. Датчик движения имеет три режима работы. Режим охраны, в котором он постоянно сканирует контролируемую зону и в случае обнаружения изменения инфракрасного фона включить реле, которое и включает нагрузку (лампа освещения, сигнализация, и т п). Режим тревоги, при котором датчик с помощью реле включил нагрузку, так как в его контролируемою зону попал движущийся объект. Спящий режим, при котором датчик, находясь во включенном состоянии (под током), в дневное время, не реагирует на внешние раздражители, а с наступлением сумерек (темноты) автоматически переходит в режим охраны. Этот режим предусмотрен для того, чтобы не включать освещение в дневное время. После подачи питания датчик начинает с режима тревоги, а потом переходит в режим охраны. Как это работает? Фоновое инфракрасное излучение контролируемой зоны с помощью переднего стекла (линзы) фокусируется на фототранзисторе, чувствительном к ИК-лучам. Поступающее от него малое напряжение усиливается с помощью операционных усилителей микросхемы, входящей в схему датчика. В нормальных условиях реле включения нагрузки обесточено. Как только в контролируемой зоне появляется движущийся объект, освещенность фототранзистора изменяется, он выдает на вход ОУ измененное напряжение. Усиленный сигнал выводит схему из равновесия, срабатывает реле, которое включает нагрузку, например лампу освещения. Как только объект выходит из зоны, лампа некоторое время продолжает светиться, в зависимости от выставленного времени электронного реле времени, а затем переходит в исходное состояние — режим охраны. Питание датчика выполнено по бестрансформаторной схеме, с применением гасящего конденсатора С2 емкостью 0,33 мкФх400 В. После выпрямительного моста стабилитрон ZD (1 N4749) устанавливает напряжение 25 В, которое используется для питания обмотки реле К1, а стабилизатор DA1 (78L08) из 25 В стабилизирует 8 В, которое используется для питания микросхемы LM324 и вообще всей схемы. Конденсатор С4 — сглаживающий, а СЗ предохраняет датчик от высокочастотных помех. Трехвыводной инфракрасный фототранзистор PIR D203C — его главный элемент, именно он выдает команду на включение исполнительного реле при быстром изменении инфракрасного фона контролируемой зоны. Питается от +8 В через резистор R15. Конденсатор С13 — сглаживающий, а С12 предохраняет фототранзистор от высокочастотных помех. Микросхема LM324N — главный усилитель датчика. В своем составе имеет 4 ОУ, которые схемой датчика (радиоэлементами R7, С6; D1, D2; R21, D3) включены последовательно (4-3-2-1), что обеспечивает высокое усиление сигнала, выдаваемого ИК- фототранзистором, и высокую чувствительность всего датчика. Питается от 8 В. Назначение электромеханического реле К1 модели LS-T73 SHD-24VDC-F-A — включать нагрузку, а точнее, выдавать на нее 220 В. Напряжение +25 В на обмотку реле выдает транзистор VT1. Номинальное рабочее напряжение обмотки реле 24 В, а его контакты, согласно надписи на корпусе, допускают ток 10 А при 240 В, что вызывает сомнения в способности такого малогабаритного реле коммутировать нагрузку в 2400 Вт. Заграничные производители часто завышают параметры своих радиоэлементов. Мост (R5, R6, R7, VR2, фоторезистор CDS) транзистор VT2 (SS9014, 2SC511) предназначены для установления одного из двух режимов работы датчика: режима охраны или спящего режима. Необходимый режим обеспечивается освещенностью фоторезистора CDS (именно он своим сопротивлением, изменяющимся С» освещенности, указывает датчику, сейчас день или ночь положением движка переменного резистора VR2 (DAY LIGHT). Так, при нахождении движка переменного резистора в положении День, датчик работает как днем, так и ночью, а в положении Ночь — только ночью, а днем находится в спящем режиме. Регулируемое электронное реле времени (С14, R22 VR1) обеспечивает задержку времени отключения светящей лампы от 5. 10 с до 10. 15 мин после выхода объекта из контролируемой зоны. Регулировка обеспечивается переменным резистором TIME VR1. Переменным резистором SENS VR3 регулируют чувствительность датчика путем изменения глубины отрицательной обратной связи в ОУ №3. Демпферная цепочка R1C1 поглощает скачки напряжения, возникающие при включении/выключении нагрузки. Недостатки ИК-датчика заключаются в его ложных срабатываниях. Это происходит при движении веток деревьев или кустов, находящихся в контролируемой зоне; от проезжающей машины, точнее, от тепла его двигателя; от изменяющегося источника тепла, если он расположен под датчиком; от внезапного изменения температуры при порывах ветра; от молнии и засветки автомобильных фар от прохода животных (собак, кошек); от мигания электросети датчик срабатывает и некоторое время лампа продолжает светить. К недостаткам вышеописанного датчика следует отнести и его нерабочее состояние при отсутствии напряжения 220 В. Уменьшить количество ложных срабатываний можно путем изменения положения датчика. Источник
- Tool Electric
- Промышленный датчик движения — описание работы и схема
Датчиком движения принять называть электронно инфракрасный датчик.
Который обнаруживает присутствие и любое движение в радиусе своего действия.

Принцип работы датчика
Принцип работы основан на отслеживании уровня инфракрасного излучения в поле зрения датчика. Сигнал на выходе датчика монотонно зависит от уровня инфракрасного излучения, усредненного по полю зрения датчика. При появлении человека (или другого массивного объекта с температурой большей, чем температура фона) на выходе повышается напряжение. Для того чтобы определить, движется ли объект, в датчике используется оптическая система линза Френеля. Иногда вместо линзы Френеля используется система вогнутых сегментных зеркал. Сегменты оптической системы (линзы или зеркала) фокусируют ИК-излучение на пироэлементе, выдающем при этом электроимпульс. По мере перемещения источника ИК-излучения, оно улавливается и фокусируется разными сегментами оптической системы, что формирует несколько последовательных импульсов. В зависимости от установки чувствительности датчика, для выдачи итогового сигнала на пироэлемент датчика должно поступить 2 или 3 импульса.Датчики, использующиеся в системах охранной сигнализации, имеют выходное реле типа (сухой контакт).
Устройство датчика движения
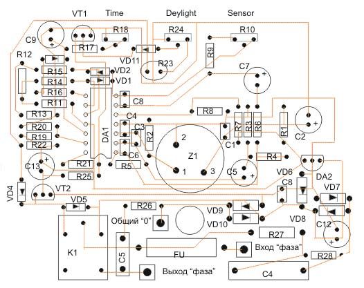
Рассмотрим в качестве примера датчик LX01. Инфракрасный датчик обнаружения состоит из двух коробок, соединенных поворотным кронштейном, позволяющим при установке точно подстроить положение датчика для наиболее эффективной его работы. В подвижной коробке находится пироэлектрический (инфракрасный) датчик слежения, светочувствительный элемент для распознавания освещенности — фоторезистор, и реле включения освещения, расположенные на плате управления совместно с другими электронными компонентами электрической схемы детектора.
Коробка с одной стороны прикрыта специальной светопроницаемой пластмассовой рассеивающей линзой. С торца коробки расположены ручки подстроечных резисторов оперативных регуляторов:
- регулятора светочувствительности «DAYLIGHT»
- регулятора чувствительности инфракрасного датчика обнаружения «SENS»
- регулятора времени включения «TIME»

Неподвижная коробка имеет отверстия для ее крепления. В ней находится крепежная планка для присоединения проводов питающей сети и проводов осветительного устройства.
Электрическая схема детектора LX01 состоит из инфракрасного датчика обнаружения и элементов усиления и распознавания его сигнала. Чувствительная к инфракрасному излучению часть датчика представляет собой кварцевое окошко, пропускающее преимущественно инфрокрасные лучи и сам керамический с развитой поверхностью детектор. В корпусе детектора находится также усилитель, согласующий высокое выходное сопротивление керамического детектора с относительно низким сопротивлением схемы нагрузки.
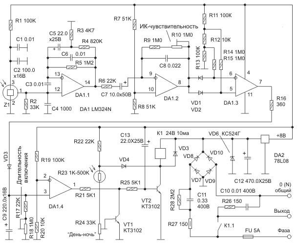
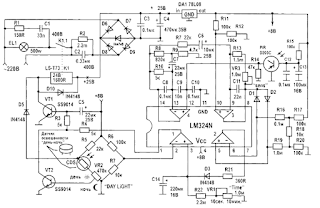
Схема детектора LX01
Сигнал инфрокрасного-датчика (RE-46) усиливается двумя каскадами со сложной коррекцией DA1.1 и DA1.2 счетверенного операционного усилителя LM324N. На третьем каскаде усилителя DA1.3 построен компаратор распознавания сигнала датчика. При изучении работы схемы следует понимать что принцип детектирования присутствия основан не на обнаружении инфрокрасного — излучения, а на обнаружении относительно быстрого изменения интенсивности этого излучения. Четвертый каскад DA1.4 усилителя является регулируемым таймером длительности включения освещения.
Фототорезистор R23 соединен через подстроечный резистор R24 с базой транзистора VT1. При увеличении освещенности уменьшается сопротивление фоторезистора R23 и возрастает ток базы транзистора VT1. Транзистор открывается и подтягивает потенциал точки соединения резисторов R21 и R25 к потенциалу земли, тем самым запрещая прохождению сигнала с выхода DD1.4 на базу транзистора VT2, включающего реле К1. Но, если реле ранее уже сработало, то через диод VD4 действие фоторезистора блокируется на все время включенного состояния реле.

осуществляется от сети переменного тока 220 вольт. Напряжение с фазного провода подается на плавкий предохранитель FU и далее, через резистор R27 на нижний по схеме вывод гасящего конденсатора C11 емкостью 0.33 микрофарады. С верхнего вывода конденсатора переменное напряжение поступает на диодный мостик VD7-VD10 и далее, выпрямленное и сглаженное конденсатором C12 напряжение, стабилизируется микросхемой стабилизатора DA2 78L08. Емкость гасящего конденсатора C11 подобрана таким образом, что, при сработавшем реле (реле при питающем напряжении 24 В потребляет ток 10 ма), напряжение на выходе диодного мостика составляет 18 — 22 вольт.
Повышенное напряжение, возникающее на выходе выпрямителя в то время, когда катушка реле К1 обесточена, гасится стабилитроном VD6 с напряжением стабилизации 24 В. RC-цепочка R26, C10 предназначена для снижения коммутационных помех, возникающих при переключениях реле.
Источник
Датчик движения чаще всего используется для включения освещения, когда вы проходите или находитесь рядом с ним. С его помощью можно хорошо экономить электричество и избавить себя от необходимости щелкать выключателем.
Это устройство также используется и в системах сигнализации, для определения нежелательных проникновений. Кроме этого их можно встретить и на производственных линиях, они там нужны для автоматизированного выполнения каких-либо технологических задач. Датчики движения иногда называют датчикам присутствия.
Содержание статьи

Типы датчиков движения
Датчики движения различают по принципу действия от этого зависит их работа, точность срабатывания и особенности использования. У каждого из них есть сильные и слабые стороны. От конструкции и рода используемого элемента зависит и конечная цена такого датчика.
Датчик движения может быть выполнен в одном корпусе и в разных корпусах (блок управления отдельно от датчика).

Самый простой вариант датчика движения – использовать концевой выключатель или геркон. Геркон (герметичный контакт) это переключатель который срабатывает при появлении магнитного поля.
Суть работы заключается в установки концевого выключателя с нормально-разомкнутыми контактами или геркона на дверь, когда вы её откроете и зайдете в помещение контакты замкнутся, включат реле, а оно включит освещение. Такая схема изображена ниже.

Инфракрасные
Срабатывают от теплового излучения, реагируют на изменение температуры. Когда вы входите в поле зрения такого датчика он срабатывает на тепловое излучение от вашего тела. Недостатком такого способа определения являются ложные срабатывания. Тепловое излучение присуще всему что есть вокруг. Приведем несколько примеров:
1. ИК датчик движения стоит в помещении с электрообогревателем, который периодически включается и отключается по таймеру или термостату. При включении обогревателя возможны ложные срабатывания.
Можно попробовать этого избежать долгой и скрупулезной настройкой чувствительности, а также попыткой направить его так, чтобы в прямой видимости не было обогревателя.
2. При установке на улице возможны срабатывания от порывов тёплого ветра.
В целом эти датчики нормально работают, при этом это самый дешевый вариант. В качестве чувствительного элемента используется PIR-сенсор, он создает электрическое поле пропорционально тепловому излучению.

Но сам по себе сенсор не имеет широкой направленности, поверх него устанавливается линза Френеля.

Правильнее будет сказать – многосегментная линза, или мультилинза. Обратите внимание на окошко такого датчика, оно разбито на секции это и есть сегменты линз, они фокусируют попадающие излучения в узкий пучок и направляют его на чувствительную область датчика. В результате этого на маленькое приемное окошко пироэлектрического сенсора попадают пучки излучений с разных сторон.
Для увеличения эффективности детектирования движения могут устанавливать сдвоенные, или счетвертненные сенсоры или несколько отдельных. Таким образом, расширяется поле зрение прибора.
Исходя из вышесказанного нужно отметить и то, что на датчик не должен попадать свет от лампы, а также в поле его зрения не должно быть ламп накаливания, это также сильный источник ИК-излучения, тогда работа системы в целом будет нестабильной и непредвиденной. ИК-излучения плохо проходят через стекло, поэтому он не сработает, если вы будете идти за окном или стеклянной дверью.
Это самый распространённый вид датчика его можно купить а можно и собрать самому на основе, поэтому рассмотрим его конструкцию подробно.
Как собрать ИК-датчик движения своими руками
Самый распространенный вариант – это HC-SR501. Его можно купить в магазине радиодеталей, на али-экспресс, часто поставляется в наборах Arduino. Может использоваться как в паре с микроконтроллером, так и самостоятельно.
Он представляет собой печатную плату с микросхемой, обвязкой и одним ПИР-сенсором. Последний накрыт линзой, на плате есть два потенциометра, один из них регулирует чувствительность, а второй время которое на выходе датчика присутствует сигнал. При детектировании движения на выходе появляется сигнал и держится установленное время.
Он питается напряжением от 5 до 20 вольт, срабатывает на расстоянии от 3 до 7 метров, а сигнал на выходе держит от 5 до 300 секунд, вы можете продлить этот период, если использовать одновибратор на NE555, микроконтроллер или реле задержки времени. Угол обзора порядка 120 градусов.

На фото изображен датчик в сборе (слева), линзу (справа внизу), обратную сторону платы (справа вверху).

Рассмотрим плату подробнее. На её передней стороне расположен чувствительный элемент. На задней – микросхема, её обвязка, справа два подстроечных резистора, где верхний – время задержки сигнала, а нижний – чувствительность.
В нижней правой части джампер для переключения режимов H и L. В режиме L датчик выдает выходной сигнал только она период времени выставленного потенциометром. Режим H выдает сигнал, пока вы находитесь в зоне действия датчика, а когда вы её покидаете сигнал, исчезнет через время заданное верхним потенциометром.

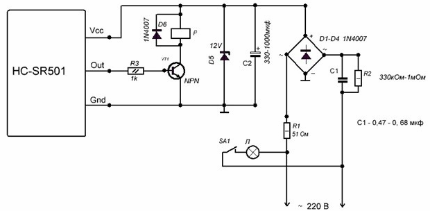
Если вы хотите использовать датчик без микроконтроллеров, тогда соберите эту схему, все элементы подписаны.
Схема питается через гасящий конденсатор, напряжение питания ограничено на уровне 12В с помощью стабилитрона. Когда на выходе датчика появляется положительный сигнал реле Р включается через NPN транзистор (например BC547, mje13001-9, КТ815, КТ817 и другие). Можно использовать автомобильное реле или любое другое с катушкой на 12В.
Если вам нужно реализовать какие-то другие функции – можно использовать его в паре с микроконтроллером, например платой Ардуино. Ниже представлена схема подключения и программный код.
Источник
Tool Electric
Tool Electric — Схемы для радиолюбителей
Промышленный датчик движения — описание работы и схема
![]() |
| Схема датчика движения |
Наверняка у многих в подъезде, на даче, либо в гараже стоит датчик движения, который включает свет или сигнализацию. Что же представляет из себя данный прибор? А датчик движения представляет собой пассивный инфракрасный детектор.
Питается датчик, как вы сами догадались, от сети переменного тока
220 В. Максимальная дальность обнаружения движения объекта (впереди датчика) 12 м, зона чувствительности в горизонтальной плоскости 120. 1800, регулируемая задержка освещения (после выхода объекта из зоны контроля) от 5. 10 с до 10. 15 мин. Допустимый температурный диапазон эксплуатации -10. +40°С. Допустимая влажность до 93%. Датчик движения имеет три режима работы. Режим охраны, в котором он постоянно сканирует контролируемую зону и в случае обнаружения изменения инфракрасного фона включить реле, которое и включает нагрузку (лампа освещения, сигнализация, и т п). Режим тревоги, при котором датчик с помощью реле включил нагрузку, так как в его контролируемою зону попал движущийся объект. Спящий режим, при котором датчик, находясь во включенном состоянии (под током), в дневное время, не реагирует на внешние раздражители, а с наступлением сумерек (темноты) автоматически переходит в режим охраны. Этот режим предусмотрен для того, чтобы не включать освещение в дневное время. После подачи питания датчик начинает с режима тревоги, а потом переходит в режим охраны. Как это работает? Фоновое инфракрасное излучение контролируемой зоны с помощью переднего стекла (линзы) фокусируется на фототранзисторе, чувствительном к ИК-лучам. Поступающее от него малое напряжение усиливается с помощью операционных усилителей микросхемы, входящей в схему датчика. В нормальных условиях реле включения нагрузки обесточено. Как только в контролируемой зоне появляется движущийся объект, освещенность фототранзистора изменяется, он выдает на вход ОУ измененное напряжение. Усиленный сигнал выводит схему из равновесия, срабатывает реле, которое включает нагрузку, например лампу освещения. Как только объект выходит из зоны, лампа некоторое время продолжает светиться, в зависимости от выставленного времени электронного реле времени, а затем переходит в исходное состояние — режим охраны.
Питание датчика выполнено по бестрансформаторной схеме, с применением гасящего конденсатора С2 емкостью 0,33 мкФх400 В. После выпрямительного моста стабилитрон ZD (1 N4749) устанавливает напряжение 25 В, которое используется для питания обмотки реле К1, а стабилизатор DA1 (78L08) из 25 В стабилизирует 8 В, которое используется для питания микросхемы LM324 и вообще всей схемы. Конденсатор С4 — сглаживающий, а СЗ предохраняет датчик от высокочастотных помех. Трехвыводной инфракрасный фототранзистор PIR D203C — его главный элемент, именно он выдает команду на включение исполнительного реле при быстром изменении инфракрасного фона контролируемой зоны. Питается от +8 В через резистор R15. Конденсатор С13 — сглаживающий, а С12 предохраняет фототранзистор от высокочастотных помех. Микросхема LM324N — главный усилитель датчика. В своем составе имеет 4 ОУ, которые схемой датчика (радиоэлементами R7, С6; D1, D2; R21, D3) включены последовательно (4-3-2-1), что обеспечивает высокое усиление сигнала, выдаваемого ИК- фототранзистором, и высокую чувствительность всего датчика. Питается от 8 В. Назначение электромеханического реле К1 модели LS-T73 SHD-24VDC-F-A — включать нагрузку, а точнее, выдавать на нее
220 В. Напряжение +25 В на обмотку реле выдает транзистор VT1. Номинальное рабочее напряжение обмотки реле 24 В, а его контакты, согласно надписи на корпусе, допускают ток 10 А при
240 В, что вызывает сомнения в способности такого малогабаритного реле коммутировать нагрузку в 2400 Вт. Заграничные производители часто завышают параметры своих радиоэлементов. Мост (R5, R6, R7, VR2, фоторезистор CDS) транзистор VT2 (SS9014, 2SC511) предназначены для установления одного из двух режимов работы датчика: режима охраны или спящего режима. Необходимый режим обеспечивается освещенностью фоторезистора CDS (именно он своим сопротивлением, изменяющимся С» освещенности, указывает датчику, сейчас день или ночь положением движка переменного резистора VR2 (DAY LIGHT). Так, при нахождении движка переменного резистора в положении День, датчик работает как днем, так и ночью, а в положении Ночь — только ночью, а днем находится в спящем режиме. Регулируемое электронное реле времени (С14, R22 VR1) обеспечивает задержку времени отключения светящей лампы от 5. 10 с до 10. 15 мин после выхода объекта из контролируемой зоны. Регулировка обеспечивается переменным резистором TIME VR1. Переменным резистором SENS VR3 регулируют чувствительность датчика путем изменения глубины отрицательной обратной связи в ОУ №3. Демпферная цепочка R1C1 поглощает скачки напряжения, возникающие при включении/выключении нагрузки.
Недостатки ИК-датчика заключаются в его ложных срабатываниях. Это происходит при движении веток деревьев или кустов, находящихся в контролируемой зоне; от проезжающей машины, точнее, от тепла его двигателя; от изменяющегося источника тепла, если он расположен под датчиком; от внезапного изменения температуры при порывах ветра; от молнии и засветки автомобильных фар от прохода животных (собак, кошек); от мигания электросети датчик срабатывает и некоторое время лампа продолжает светить. К недостаткам вышеописанного датчика следует отнести и его нерабочее состояние при отсутствии напряжения
220 В. Уменьшить количество ложных срабатываний можно путем изменения положения датчика.
Источник

Вам также может понравиться

