Схемы используются в модели безопасности компонента Database Engine для упрощения взаимоотношений между пользователями и объектами, и, следовательно, схемы имеют очень большое влияние на взаимодействие пользователя с компонентом Database Engine. В этом разделе рассматривается роль схем в безопасности компонента Database Engine. В первом подразделе описывается взаимодействие между схемами и пользователями, а во втором обсуждаются все три инструкции языка Transact-SQL, применяемые для создания и модификации схем.
Разделение пользователей и схем
— это коллекция объектов базы данных, имеющая одного владельца и формирующая одно пространство имен. (Две таблицы в одной и той же схеме не могут иметь одно и то же имя.) Компонент Database Engine поддерживает именованные схемы с использованием понятия принципала (principal). Как уже упоминалось, принципалом может быть индивидуальный принципал и групповой принципал.
Индивидуальный принципал представляет одного пользователя, например, в виде регистрационного имени или учетной записи пользователя Windows. Групповым принципалом может быть группа пользователей, например, роль или группа Windows. Принципалы владеют схемами, но владение схемой может быть с легкостью передано другому принципалу без изменения имени схемы.
Отделение пользователей базы данных от схем дает значительные преимущества, такие как:
один принципал может быть владельцем нескольких схем;
несколько индивидуальных принципалов могут владеть одной схемой посредством членства в ролях или группах Windows;
удаление пользователя базы данных не требует переименования объектов, содержащихся в схеме этого пользователя.
Каждая база данных имеет схему по умолчанию, которая используется для определения имен объектов, ссылки на которые делаются без указания их полных уточненных имен. В схеме по умолчанию указывается первая схема, в которой сервер базы данных будет выполнять поиск для разрешения имен объектов. Для настройки и изменения схемы по умолчанию применяется параметр DEFAULT_SCHEMA инструкции CREATE USER или ALTER USER. Если схема по умолчанию DEFAULT_SCHEMA не определена, в качестве схемы по умолчанию пользователю базы данных назначается схема dbo.
Инструкция CREATE SCHEMA
В примере ниже показано создание схемы и ее использование для управления безопасностью базы данных. Прежде чем выполнять этот пример, необходимо создать пользователей базы данных Alex и Vasya, как будет описано в следующей статье (вы можете вернуться к этим примерам позже).
В этом примере создается схема poco, содержащая таблицу Product и представление view_Product. Пользователь базы данных Vasya является принципалом уровня базы данных, а также владельцем схемы. (Владелец схемы указывается посредством параметра AUTHORIZATION. Принципал может быть владельцем других схем и не может использовать текущую схему в качестве схемы по умолчанию.)
Две другие инструкции, применяемые для работы с разрешениями для объектов базы данных, GRANT и DENY, подробно рассматриваются позже. В этом примере инструкция GRANT предоставляет инструкции SELECT разрешения для всех создаваемых в схеме объектов, тогда как инструкция DENY запрещает инструкции UPDATE разрешения для всех объектов схемы.
С помощью инструкции CREATE SCHEMA можно создать схему, сформировать содержащиеся в этой схеме таблицы и представления, а также предоставить, запретить или удалить разрешения на защищаемый объект. Как упоминалось ранее, защищаемые объекты — это ресурсы, доступ к которым регулируется системой авторизации SQL Server. Существует три основные области защищаемых объектов: сервер, база данных и схема, которые содержат другие защищаемые объекты, такие как регистрационные имена, пользователи базы данных, таблицы и хранимые процедуры.
Инструкция CREATE SCHEMA является атомарной. Иными словами, если в процессе выполнения этой инструкции происходит ошибка, не выполняется ни одна из содержащихся в ней подынструкций.
Порядок указания создаваемых в инструкции CREATE SCHEMA объектов базы данных может быть произвольным, с одним исключением: представление, которое ссылается на другое представление, должно быть указано после представления, на которое оно ссылается.
Принципалом уровня базы данных может быть пользователь базы данных, роль или роль приложения. (Роли и роли приложения рассматриваются в одной из следующих статей.) Принципал, указанный в предложении AUTHORIZATION инструкции CREATE SCHEMA, является владельцем всех объектов, созданных в этой схеме. Владение содержащихся в схеме объектов можно передавать любому принципалу уровня базы данных посредством инструкции ALTER AUTHORIZATION.
Для исполнения инструкции CREATE SCHEMA пользователь должен обладать правами базы данных CREATE SCHEMA. Кроме этого, для создания объектов, указанных в инструкции CREATE SCHEMA, пользователь должен иметь соответствующие разрешения CREATE.
Инструкция ALTER SCHEMA
Инструкция ALTER SCHEMA перемещает объекты между разными схемами одной и той же базы данных. Инструкция ALTER SCHEMA имеет следующий синтаксис:
Использование инструкции ALTER SCHEMA показано в примере ниже:
Здесь изменяется схема HumanResources базы данных AdventureWorks2012, перемещая в нее таблицу ContactType из схемы Person этой же базы данных. Инструкцию ALTER SCHEMA можно использовать для перемещения объектов между разными схемами только одной и той же базы данных. (Отдельные объекты в схеме можно изменить посредством инструкции ALTER TABLE или ALTER VIEW.)
Инструкция DROP SCHEMA
Для удаления схемы из базы данных применяется инструкция DROP SCHEMA. Схему можно удалить только при условии, что она не содержит никаких объектов. Если схема содержит объекты, попытка выполнить инструкцию DROP SCHEMA будет неуспешной.
Как указывалось ранее, владельца схемы можно изменить посредством инструкции ALTER AUTHORIZATION, которая изменяет владение сущностью. Язык Transact-SOL не поддерживает инструкции CREATE AUTHORIZATION и DROP AUTHORIZATION. Владелец схемы указывается с помощью инструкции CREATE SCHEMA.
Источник
Пример проектирования простой базы данных в MS SQL
В качестве примера спроектируем несложную базу данных информационной системы кинотеатра. При этом, решим следующие задачи:
- анализ предметной области для определения состава и содержания информации, обрабатываемой информационной системой, а также пользовательских потребностей;
- построение концептуальной модели предметной области, заключающееся в выявлении сущностей и связей между ними, а также отображение этой информации в виде ER-диаграммы;
- физическое проектирование базы данных и ее реализация в MS SQL Server.
1 Анализ предметной области
Зачастую, кинотеатр состоит из нескольких залов разной конфигурации, а посетителю предоставляется возможность выбора билета, для этого ему отображается текущее состояние зала. Выбранные места посетитель сообщает кассиру, который вводит их в систему и места помечаются как «проданные». Это «основной» сценарий использования информационной системы, однако надо учесть следующее:
- репертуар и расписание проката кинотеатра должен кто-то вносить в систему — соответствующую роль назовем «Менеджер»;
- посетитель и кассир должны иметь возможность просматривать расписание, при этом интересно расписание, начиная с некоторого момента времени (например, текущего времени). Составлять оно может по-разному:
- расписание показа всех фильмов, упорядоченное по времени;
- расписание прокатов в отдельных залах кинотеатра;
- расписание проката определенного фильма.
Из этого описания понятны основные функции системы, изображенные на рисунке с помощью нотации диаграммы прецедентов UML. На диаграмме не отображена роль администратора базы данных, так как администратор обычно взаимодействует с системой не через интерфейс, а через выполнение SQL-запросов.

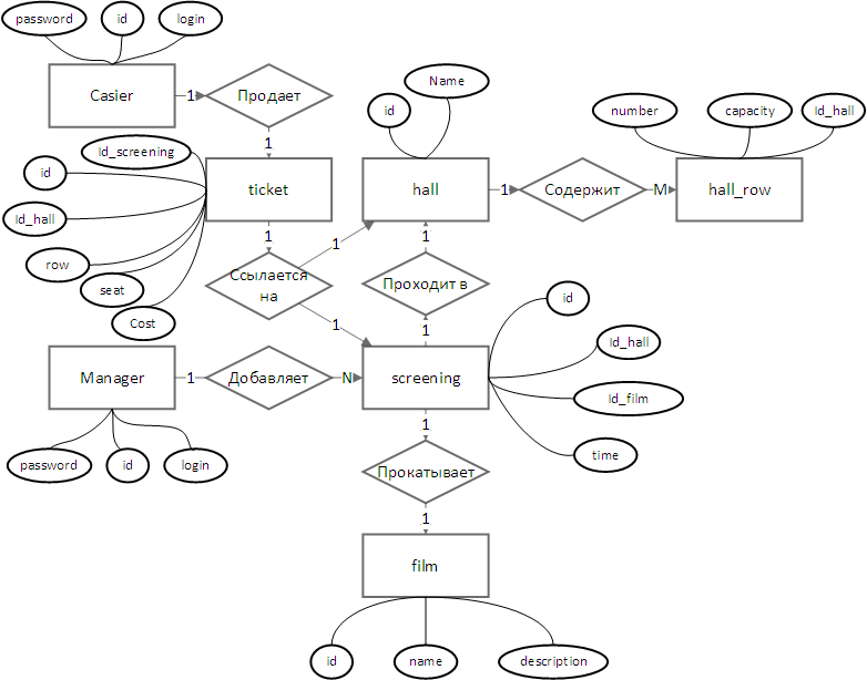
Несмотря на то, что мы не будет разрабатывать интерфейс информационной системы и текстовые описания прецедентов, дальше нас будут интересовать данные, необходимые для выполнения того или иного прецедента, а для этого надо выделить и описать сущности. Иначе, невозможно определить «какие данные должен вводить менеджер при добавлении фильма». Основные сущности, данные которых потребуются во время работы, показаны на рисунке, при этом используется нотация диаграммы классов UML. Каждый прямоугольник соответствует одной сущности, внутри записаны поля и типы данных.

Каждая сущность, кроме hall_row содержит поле id, которое идентифицирует объект. У сущности hall_row поле id не нужно, так как в одном и том же зале кинотеатра (id_hall) не могут повторяться номера рядов (number).
Когда пользователь выберет зал и прокат — система должна отобразить заполненность зала, при этом надо отобразить конфигурацию зала с пометкой занятых и свободных мест. Под конфигурацией зала тут имеется ввиду, что разные залы имеют разный размер, а ряды зала могут иметь различное количество мест. Поэтому в базе данных зал (hall) составляется из рядов (hall_row), одним из параметров которых является вместимость (capacity).
2 Построение концептуальной модели
Выше были отображены основные сущности, но не отображены роли пользователей, хотя их тоже должна хранить система. Они показаны ниже на ER-диаграмме в нотации Чена [1].

На диаграмме выделены роли кассира и менеджера, а также основные отношения между сущностями. На диаграмме нет роли администратора, но его роль заключается в:
- создании всех таблиц базы;
- добавлении залов и рядов в них;
- добавлении кассиров и менеджеров.
На диаграмме не отражена роль посетителя, так как:
- билет не содержит информации о том, кто его купил (посетитель может подарить билет другу);
- система вообще не хранит информацию о посетителях;
- покупку билета он осуществляет через общение с кассиром вне системы;
- никакие данные в базе посетитель самостоятельно изменить не может.
На диаграмме проставлены кратности связей, например, видно, что один менеджер может добавить много (N) прокатов. В этой базе не оказалось связей типа N:M, сложных или рекурсивных связей — такие связи являются препятствиями в проектировании и решаются изменением ее структуры.
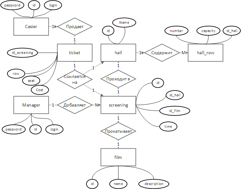
Для формирования схемы данных необходимо сначала дополнить ER-диаграмму реквизитами сущностей (уточнить ее) — результат приведен на рисунке.

В ходе анализа этой диаграммы были найдены несколько недочетов, допущенных при выделении сущностей системы:
- система не должна позволять продавать несколько билетов на одно и то же место при одном показе фильма. Это значит, что вторичным ключем для Билета должен быть кортеж (id_screening, row, seat). Однако, тогда нет необходимости в id билета — на билеты не ссылается ни одна таблица, это поле может быть удалено. Изначально id был добавлен потому, что обычно на билетах в кинотеатрах печатается номер;
- билет хранит поле id_hall, это было сделано для того, чтобы посетитель кинотеатра мог найти свой кинозал. Однако, билет, выдаваемый пользователю — это не тоже самое, что информация о билетах, хранимая в базе данных. Билет базы данных хранит также поле id_screening, а Показ уже ссылается на id_hall. Таким образом, в базе нет смысла хранить id_hall в таблице билетов.
Исправленная ER-диаграмма приведена ниже:

Таблица менеджеров и кассиров не объединены в таблицу Users так как вопросы разграничения прав доступа в различных СУБД решаются по-разному. Так, в MS SQL пользователи добавляются с помощью специальных запросов типа:
CREATE LOGIN Manager_Name WITH PASSWORD=’Some Passwrd’;
при этом вообще нет необходимости хранить информацию об их логинах и паролях в таблицах. Однако, вопросы разграничения доступа решаются позже — на этапе физического проектирования.
3 Физическое проектирование
ER-диаграмма отражает основные таблицы, связи и атрибуты, на ее основе можно построить модель БД. На ER-диаграммы нет стандарта, но есть ряд нотаций (Чена, IDEFIX, Мартина и т.п.) [2], но на модель предметной области не удалось найти ни стандарта, ни нотаций. Однако, в ходе построения такой диаграммы обязательно выделяются ключевые поля (внешние и внутренние), иногда — индексы и типы данных. Схема базы данных, приведенная на рисунке, выполнена с использованием открытого инструмента plantuml [3], при этом:
- для связей используется нотация Мартина («вороньи лапки»);
- таблицы изображены прямоугольниками, разделенными на 3 секции:
- имя таблицы;
- внутренние ключи (помечаются маркером);
- остальные поля, при этом обязательные поля помечаются маркером.
Источник
Применимо к: SQL Server (все поддерживаемые версии) База данных SQL Azure Управляемый экземпляр SQL Azure Azure Synapse Analytics Параллельное хранилище данных
Субъекты — это сущности, которые могут запрашивать ресурсы SQL Server . Как и другие компоненты модели авторизации SQL Server , участников можно иерархически упорядочить. Область влияния субъекта зависит от области его определения: Windows, сервер, база данных, — а также от того, неделимый это субъект или коллекция. Имя входа Windows является примером индивидуального (неделимого) субъекта, а группа Windows — коллективного. Каждый субъект имеет идентификатор безопасности (SID). Эта статья относится ко всем версиям SQL Server, но в Базе данных SQL или Azure Synapse Analytics существуют некоторые ограничения для субъектов серверного уровня.
- имя входа для проверки подлинности SQL Server;
- имя входа для проверки подлинности Windows для пользователя Windows;
- имя входа для проверки подлинности Windows для группы Windows;
- имя входа для проверки подлинности Azure Active Directory для пользователя AD;
- имя входа для проверки подлинности Azure Active Directory для группы AD.
- Роль сервера
- Пользователь базы данных (существует 12 типов пользователей; сведения см. в статье об инструкции CREATE USER (Transact-SQL));
- Роль базы данных
- Роль приложения
Имя входа SA
Имя для входа sa в SQL Server является субъектом серверного уровня. По умолчанию оно создается при установке экземпляра. Начиная с версии SQL Server 2005 (9.x)базой данных для имени входа sa по умолчанию является master. Это поведение было изменено по сравнению с предыдущими версиями SQL Server. Имя входа sa является участником предопределенной роли сервера sysadmin . sa имеет все разрешения на сервере и не может быть ограничено. Имя входа sa нельзя удалить, но его можно отключить, чтобы никто не смог его использовать.
Пользователь и схема dbo
Пользователь dbo — это особый субъект-пользователя, содержащийся в любой базе данных. Все администраторы SQL Server, участники предопределенной роли сервера sysadmin , имя входа sa и владельцы баз данных подключаются к базам данных в качестве пользователя dbo . Пользователь dbo имеет все разрешения в базе данных и не может быть ограничен или удален. dbo означает владельца базы данных, но учетная запись пользователя dbo не совпадает с предопределенной ролью базы данных db_owner , а предопределенная роль базы данных db_owner не соответствует учетной записи пользователя, помеченной как владелец базы данных.
Пользователь dbo является владельцем схемы dbo . Если не указана другая схема, то схема dbo является схемой по умолчанию для всех пользователей. Схема dbo не может быть удалена.
Роль сервера public и роль базы данных
Каждое имя входа принадлежит к предопределенной роли сервера public , а каждый пользователь базы данных является участником роли базы данных public . Если имени входа или пользователю не были предоставлены или запрещены особые разрешения на доступ к защищаемому объекту, то они наследуют для него разрешения роли public. Предопределенная роль сервера public и предопределенная роль базы данных public не могут быть удалены. Однако можно отменить разрешения для ролей public . Существует множество разрешений, назначенных ролям public по умолчанию. Большая часть этих разрешений необходимы для выполнения повседневных операций в базе данных (операции, которые должен выполнять каждый). Будьте внимательны при отмене разрешения для общедоступного имени входа или пользователя, так как это повлияет на все имена входа и на всех пользователей. Обычно не следует запрещать разрешения для общедоступной роли public, так как инструкция DENY переопределяет любые инструкции GRANT, которые можно выдать для пользователей.
Каждая база данных включает в себя две сущности, которые отображены в качестве пользователей в представлениях каталога: INFORMATION_SCHEMA и sys . Они необходимы для внутреннего применения ядром СУБД. Их нельзя изменить или удалить.
Имена входа SQL Server на основе сертификата
Субъекты уровня сервера, имеющие имена, заключенные в хэш-символы (##), — только для внутреннего системного пользования. Следующие участники создаются из сертификатов при установке SQL Server и не должны удаляться.
- ##MS_SQLResourceSigningCertificate##
- ##MS_SQLReplicationSigningCertificate##
- ##MS_SQLAuthenticatorCertificate##
- ##MS_AgentSigningCertificate##
- ##MS_PolicyEventProcessingLogin##
- ##MS_PolicySigningCertificate##
- ##MS_PolicyTsqlExecutionLogin##
В учетных записях субъектов нет паролей, доступных для изменения администраторам, так как они основаны на сертификатах, выданных Майкрософт.
Пользователь-гость
Каждая база данных включает в себя пользователя guest . Разрешения, предоставленные пользователю guest , наследуются пользователями, которые имеют доступ к базе данных, но не обладают учетной записью пользователя в ней. Пользователя guest нельзя удалить, но его можно отключить, если отменить его разрешение CONNECT. Разрешение CONNECT можно отменить, выполнив инструкцию REVOKE CONNECT FROM GUEST; в любой базе данных, кроме master или tempdb .
Связанные задачи
Сведения о проектировании системы разрешений см. в статье Getting Started with Database Engine Permissions.
Данный раздел электронной документации по SQL Server содержит следующие подразделы.
Источник
