Перевод неофициальный, поэтому переводы наименований компонентов могут отличаться от официальных изданий. Именно поэтому список запасных частей оставлен без перевода.
Оглавление
1. Безопасность
1. Фильтр двигателя (очиститель воздуха)
- Этот фильтр может использоваться повторно.
- Никогда не используйте пылесос без фильтра. Это может привести к повреждению двигателя.
- Когда загорается лампа на ручке, промойте фильтр двигателя водой.
- Даже если лампа не горит, промывку фильтра мотора необходимо проводить не реже одного раза в 6 месяцев.
Примечание: Повторное использование фильтра двигателя:
- Никогда не мойте фильтр в стиральной или посудомоечной машине.
- Никогда не используйте горячую воду для промывки фильтра.
- Повторное фильтра возможно после высыхания полностью в течение дня.
- Не сушите вблизи огня или прямых солнечных лучей.
2. Выпускной фильтр (моющийся НЕРА-фильтр)
- Это многоразовый фильтр НЕРА.
- Для качественной очистки воздуха этот фильтр должен быть всегда установлен.
- Промыть выхлопной фильтр с водой раз в год.
- Когда загорается лампа на ручке, промойте фильтр водой
Примечание: Повторное использование отработанных фильтров.
- Никогда не мойте фильтр в стиральной или посудомоечной машине.
- Никогда не используйте горячую воду для промывки фильтра.
- Повторное фильтра возможно после высыхания полностью в течение дня.
- Не сушите вблизи огня или прямых солнечных лучей.
- Не чистите фильтр. Это приведет к его повреждению и позволит пыли обойти фильтр.
3. Избегайте всасывания таких материалов, как:
- Жидкостей или мокрой пыли: Забитые вентиляционные отверстия, уменьшают мощность всасывания и значительно вредят двигателю.
- Легковоспламеняющиеся жидкости, такие как бензин, спирт или растворители.
- Горящих объектов, таких как окурки.
- Крупногабаритных объектов, таких как винил, бумага и т.д.
- Острых предметов, таких как иглы, булавки, металл, частиц стекло и т.д.
4. Дополнительные приспособления
- насадка для чистки деревянных полов и ковров.
- щелевая насадка: для очистки любых щелей, внутри углов и оконных рам. Тем не менее, не следует использовать щелевую насадку более 20 минут, потому что это может причинить ущерб двигателю.
- щетка для пыли: для чистки одежды, штор.
5. Будьте очень внимательны, когда это пылесос используется детьми.
6. Обычно выходящий воздух из пылесоса теплый. Но если выходящий воздух необычайно горячий, проверьте телескопическую трубку, шланг или фильтр на предмет засора.
7. Может произойти поражение электрическим током , если использовать пылесос на открытом воздухе или на мокрых поверхностях.
1.1. ВНИМАНИЕ!
1. Замена двигателя
- Снимите крышку корпуса и корпус двигателя, отвернув винты.
- После отсоединения проводов, замените старый двигатель на новый
2. В случае замены других частей обратитесь к «взорванным» видам.
2. Меры предосторожности
Информация о сервисном техническом обслуживании, содержащаяся здесь, предоставляется для использования квалифицированным обслуживающим персоналом. Технические характеристики могут быть изменены без предварительного уведомления.
- Не используйте пылесос, когда коврик или пол мокрые.
- Необходимо тщательное наблюдение , когда какой-либо прибор используется детьми или рядом с ними. Не допускайте, чтобы пылесос работал без присмотра в любое время.
- Не используйте пылесос без мешка для пыли. Очень часто заменяйте пылесборный мешок, если он очень тонкий. Замените пылесборный мешок, прежде чем он будет чрезмерно заполнен, чтобы поддерживать оптимальный режим эксплуатации.
- Никогда не используйте пылесос, чтобы подобрать спички, дымящуюся золу или окурок. Держите пылесос вдалеке от печей или источника тепла. Тепло может деформировать и обесцвечивать пластиковые компоненты.
- Избегайте попадания острых предметов в пылесос. Не наступайте на шланг и не блокируйте всасывающую или вытяжную часть.
- Отключайте пылесос, когда он не используется. Перед отключением выключите питание.
- Держитесь за вилку, отключая ее. Во избежание повреждения шнура, вилки, вилки или розетки всегда отсоединяйте шнур от электрической розетки перед заменой мешка для пыли или обслуживанием пылесоса.
- Использование удлинителя не рекомендуется.
- Ремонт должен выполняться только квалифицированным персоналом.
3. Технические характеристики
| Источник питания | Посмотрите на табличку с данными на нижней стороне пылесоса | |
| Потребляемая мощность | ||
| Размеры | 520mm(L)x290mm(W)x240mm(H) | |
| Вес | VC-7715H | VC-7715V, 7714V |
| Общий вес: 10 кг Нетто: 6,1 кг (5,5)
За исключением всех принадлежностей |
Общий вес: 9,4 кг Нетто: 6,1 кг (5,5)
За исключением всех принадлежностей |
|
| Аксессуары | Насадка для пола, щелевая насадка, щетка для пыли, обивочная щетка, труба, шланг. |

4. Разборка и сборка
4.1. Снятие панели и защитного кожуха пылевого фильтра
1) Отсоедините панель с помощью плоской отвертки.

2) Отключите электрический разъем (WIRE ASS’Y) от основного корпуса и снимите крышку пылевого фильтра (COVER-DUST ASS’Y).

4.2. Разборка крышки пылевого фильтра (COVER-DUST ASS’Y).
1) Ослабьте четыре винта и снимите индикаторы (INDICATOR ASS’Y), кронштейн (CAP-SLIDE) и провод с разъемом (WIRE ASS’Y).

4.3. Разборка основного корпуса (Main Body)
Открутите 11 винтов и поднимите основной корпус вверх.

4.4. Замена основного модуля управления
Отсоедините все провода с разъемами (WIRE ASS’Y) от основного модуля управления (MAIN-PCB ASS’Y) и выкрутите винты.

4.5. Замена электродвигателя
1) Выкрутите четыре винта и отделите корпус двигателя (CASE MOTOR, FRONT) от корпуса.
2) Выкрутите винт и отделите двигатель (MOTOR) и узел подключения двигателя с разъемами (ASS’Y CONNECTOR MOTOR).

4.6. Замена катушки сетевого шнура
1) Снять защиту шнура плоской отверткой.

2) Достаньте катушку (CORD-REEL) из корпуса.
3) Удерживая корпус катушки, намотайте шнур питания 5 раз.

4) Когда намотка будет завершена, сразу же вставьте катушку (CORD-REEL) в основной корпус.
5. Устранение неисправностей
| Проблема | Устранение | Рекомендации |
|---|---|---|
| При нажатии на кнопку «Пуск» двигатель не включается | Убедитесь, что вилка надежно вставлена в розетку |
Убедитесь, что угольные щетки не сильно изношены
Убедитесь, что предохранительный крючок от угольной щетки отделен (новые)
Убедитесь, что выключатель питания включен
Проверьте, что контакт в области катушки шнура в порядке
Полностью вставьте его в держатель щетки или замените
Замените выключатель, если при включении двигатель не работает
Замените его, если он сломан
Убедитесь, что симистор не замкнут
Убедитесь, что опорный кронштейн не сломан
Замените
Убедитесь, что пружина не ослаблена или не сломана
3 м и нажмите кнопку перемотки
Замените шнур питания, если он не сматывается полностью.
Убедитесь, что крышка плотно прилегает к корпусу
Убедитесь, что шланг прочно вставлен
Правильно установите крышку
Плотно вставьте шланг
Проверьте, что пружина индикатора пыли в порядке.
Убедитесь, что губка фильтра чистая
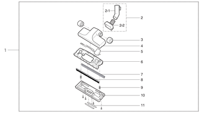
6. «Взорванные» виды и список компонентов
6.1. Корпус в сборе

MODEL: Общие компоненты для всех моделей
| Плотно вставляйте вилку | |||||
| Мощность не регулируется регулятором | Убедитесь, что ползунковый переключатель не сломан | ||||
| Замените | |||||
| Шнур не сматывается полностью | Убедитесь, что шнур не скручен или не поврежден | ||||
| Вытяните шнур на 2 | |||||
| Шнур сам сматывается | Убедитесь, что защелка не сломана | Замените | |||
| Слабая мощность всасывания | Убедитесь, что насадка для пола или шланг не забиты большим предметом | ||||
| Извлечь предмет | |||||
| Стрелка индикатора пыли находится в красном секторе. | Убедитесь, что насадка для пола или шланг не забиты большим предметом | ||||
| Извлечь предмет | |||||
| Позиция No. | Code No. | Description | Specification | Кол-во | Прим |
|---|---|---|---|---|---|
| 1-3 | DJ72-30303A | COVER-WIRE | PP M/GRY | 1 | |
| 1-6 | DJ66-60139A | INDICATOR-ASSY | ASSY | 1 | |
| 1-8 | DJ61-70149A | SPRING C/DUST | HSWR | 1 | |
| 1-10 | DJ72-30305A | COVER-DUST LOW | PP M/GRY | 1 | |
| 1-11 | DJ66-60134D | DAMPER-ASSY | ASSY | 1 | |
| 1-12 | DJ72-30311A | COVER-DAMPER | ASSY | 1 | |
| 2-2 | DJ64-10189A | BUTTON-C/REEL | PP M/LIGHT | 1 | |
| 2-3 | DJ64-10190A | BUTTON-SWITCH | PP M/LIGHT | 1 | |
| 2-6 | DJ61-70145B | SPRING-BUTTON | HSWR | 2 | |
| 3 | DJ72-10236A | BODY-MID | PP M/GRY | 1 | |
| 4 | DJ72-70135A | GRILLE-FILTER | PP M/GRY | 1 | |
| 13 | DJ67-20160A | CASE-MOTOR, F | PP NTR | 1 | |
| 14 | DJ73-10176A | CUSHION-MOTOR, F | NR FOAM | 1 | |
| 15 | DJ73-10177A | CUSHION-MOTOR, B | NR FOAM | 1 | |
| 16 | DJ61-30137A | SUPPORTER-MOTOR | PP NTR | 1 | |
| 17 | DJ47-10106A | THERMO-BIMETAL | 125V 12A 90C | 1 | |
| 18 | DJ39-20260A | W/HARNESS-MOTOR | 1 | ||
| 19 | DJ67-70125B | CORD-REEL ASSY | CP2 4.8PI | 1 | |
| DJ67-70125C | CP2 4.0PI | 1 | |||
| DJ67-70125D | BF3 | 1 | |||
| 20 | DJ61-30136A | SUPPORT-FILTER ASSY | ASSY | 1 | |
| 21 | DJ74-10123A | BAG-PAPER | 1 | ||
| 22 | DJ63-40106C | FILTER-GRILLE | 1 | ||
| 23 | DJ72-50123A | GUARD-CORD | POM M/GRY | 1 | |
| 25 | DJ72-60130A | PACKING-BAND | PVC M/GRY | 1 | |
| 26 | DJ72-60133A | PACKING-DUST | PVC M/GRY | 1 | |
| 27 | DJ66-50149A | LEVER-BRAKE ASSY | ASSY | 1 | |
| 28 | DJ72-30302A | COVER-ATTACHMENT | PP M/GRY | 1 | |
| 29 | DJ66-70219A | WHEEL-BACK | PP M/GRY | 2 | |
| 30 | DJ67-60181A | BRUSH-DUSTING | PP S/GRY | 1 | |
| 31 | DJ67-60182A | BRUSH-UPHOLSTERY | PP S/GRY | 1 | |
| 32 | DJ67-50196A | PIPE-CREVICE | PP S/GRY | 1 | |
| 33 | DJ72-10235A | BODY-BASE | PP M/GRY | 1 | |
| 34 | DJ67-30165A | CAP-BODY | ABS M/GRY | 1 | |
| 35 | DJ61-20166A | GUIDE-HANGER | ABS M/GRY | 1 | |
| 36 | DJ66-70227B | ROLLER-FRONT ASSY | 1 |
MODEL : VC-7715H (управление оборотами на ручке шланга)
| Позиция No. | Code No. | Description | Specification | Кол-во | Прим |
|---|---|---|---|---|---|
| 1 | DJ72-30307A | COVER-DUST ASSY | M/GREEN | 1 | |
| 1-1 | DJ72-30304B | COVER-DUST | ABS M/GREEN | 1 | |
| 1-2 | DJ61-20163A | GUIDE-TURNING | ABS BLACK | 1 | |
| 1-4 | DJ67-30166B | CAP-SLIDE | ABS M/GREEN | 1 | |
| 1-5 | DJ61-20161A | GUIDE-AIR | PP M/GRY | 1 | |
| 1-7 | DJ61-10116B | CLAMPER-DUST | ABS M/GREEN | 1 | |
| 1-9 | DJ39-20259A | W/HARNESS-C/DUST | 1 | ||
| 2 | DJ72-20134A | PANEL-CONTROL ASSY | ASSY M/GREEN | 1 | |
| 2-1 | DJ72-20132B | PANEL-CONTROL | ABS M/GREEN | 1 | |
| 2-4 | DJ64-10194A | BUTTON-MITE | ABS M/LIGHT | 1 | |
| 5 | DJ61-70192A | SPRING-KNOB | HSWR | 1 | |
| 6 | DJ73-20109A | SEAL-DUST | PVC M/GRY | 1 | |
| 7 | DJ63-40167A | FILTER-GRILLE | PP+HEPA | 1 | |
| 8 | DJ63-40170B | FILTER-GRILLE | 1T WHITE | 1 | |
| 10 | DJ41-20188B | PBA-MAIN | 1 | ||
| 12 | DJ31-30114D | MOTOR | 220V | 1 | |
| DJ31-30114B | 230V | 1 | |||
| DJ31-30114E | 240V | 1 | |||
| 24 | DJ27-40106A | COIL-HARMONIC | 1 |
MODEL : VC-7715V, VC-7714V (управление оборотами на корпусе)
| Позиция | Code No. | Description | Specification | Кол-во | Прим |
|---|---|---|---|---|---|
| 1 | DJ72-30306B | COVER-DUST ASSY | FANTASY ORANGE | 1 | |
| DJ72-30306A | VIO BLUE | 1 | |||
| 1-1 | DJ72-30304C | COVER-DUST | FANTASY ORANGE | 1 | |
| DJ72-30304A | VIO BLUE | 1 | |||
| 1-2 | DJ61-20162A | GUIDE-TURNING | ABS BLACK | 1 | |
| 1-4 | DJ67-20166C | CAP-SLIDE | FANTASY ORANGE | 1 | |
| DJ67-30166A | VIO BLUE | 1 | |||
| 1-5 | DJ61-20161A | GUIDE-AIR | PP M/GRY | 1 | |
| 1-7 | DJ61-10116C | CLAMPER-DUST | FANTASY ORANGE | 1 | |
| DJ61-10116A | VIO BLUE | 1 | |||
| 1-9 | DJ39-20257A | W/HARNESS-C/DUST | 1 | ||
| 2 | DJ72-20135B | PANEL-CONTROL ASSY | FANTASY ORANGE | 1 | |
| DJ72-20135A | VIO BLUE | 1 | |||
| 2-1 | DJ72-20131B | PANEL-CONTROL | FANTASY ORANGE | 1 | |
| DJ72-20131A | VIO BLUE | 1 | |||
| 2-4 | DJ64-10194A | BUTTON-MITE | ABS M/LIGHT | 1 | |
| 2-5 | DJ64-10191A | KNOB-SLIDE | ABS M/GRY | 1 | |
| 2-7 | DJ61-50118A | FIXER-KNOB | ABS M/GRY | 1 | |
| 6 | DJ73-20109A | SEAL-DUST | PVC M/GRY | 1 | |
| 7 | DJ63-40165A | FILTER-MICRO | MICRO | 1 | |
| 8 | DJ63-40166A | FILTER-GRILLE | PE SPONGE 6T | 1 | |
| 9 | DJ63-40170A | FILTER-GRILLE | 3T BLACK | 1 | |
| 10 | DJ41-20188A | PBA-MAIN | 1 | ||
| 11 | DJ39-20253B | W/HARNESS-SWITCH | 1 | ||
| 12 | DJ31-30114D | MOTOR | 220V | 1 | |
| DJ31-30114B | 230V | 1 | |||
| DJ31-30114E | 240V | 1 | |||
| 24 | DJ27-40106A | COIL-HARMONIC | 1 |
MODEL : VC-7715, VC-7714 (только выключатель ON/OFF)
| Позиция | Code No. | Description | Specification | Кол-во | Прим |
|---|---|---|---|---|---|
| 1 | DJ72-30306G | COVER-DUST ASSY | FANTASY ORANGE | 1 | |
| DJ72-30306H | VIO BLUE | 1 | |||
| 1-1 | DJ72-30304C | COVER-DUST | FANTASY ORANGE | 1 | |
| DJ72-30304A | VIO BLUE | 1 | |||
| 1-2 | DJ61-20162A | GUIDE-TURNING | ABS BLACK | 1 | |
| 1-4 | DJ67-30166C | CAP-SLIDE | FANTASY ORANGE | 1 | |
| DJ67-30166A | VIO BLUE | 1 | |||
| 1-7 | DJ61-10116C | CLAMPER-DUST | FANTASY ORANGE | 1 | |
| DJ61-10116A | VIO BLUE | 1 | |||
| 2 | DJ72-20134C | PANEL-CONTROL ASSY | FANTASY ORANGE | 1 | |
| DJ72-20134D | VIO BLUE | 1 | |||
| 2-1 | DJ72-20132D | PANEL-CONTROL | FANTASY ORANGE | 1 | |
| DJ72-20132A | VIO BLUE | 1 | |||
| 2-4 | DJ67-30171B | CAP-BUTTON | FANTASY ORANGE | 1 | |
| DJ67-30171A | VIO BLUE | 1 | |||
| 7 | DJ63-40165A | FILTER-MICRO | MICRO | 1 | |
| 8 | DJ63-40166A | FILTER-GRILLE | PE SPONGE 6T | 1 | |
| 9 | DJ63-40170A | FILTER-GRILLE | 3T BLACK | 1 | |
| 10 | DJ41-20188D | PBA-MAIN | 1 | ||
| 12 | DJ31-30114D | MOTOR | 220V | 1 | |
| DJ31-30114B | 230V | 1 | |||
| DJ31-30114E | 240V | 1 | |||
| 24 | DJ27-40106A | COIL-HARMONIC | 1 |
6.2. Щетка в сборе (Assembly-Brush)

Рис. 11
| Позиция | Code No. | Description | Specification | Кол-во | Прим |
|---|---|---|---|---|---|
| 1 | DJ67-60186B | ASSY-BRUSH | ASSY | 1 | |
| 2 | DJ93-10122B | ASSY-PIPE C/BRUSH | ASSY | 1 | |
| 2-1 | DJ67-50199B | PIPE C/BRUSH | PP(S/GRY) | 1 | ● |
| 2-2 | DJ61-60115B | NECK-HOLDER | PP(S/GRY) | 1 | ● |
| 3 | DJ66-70223B | WHEEL-BRUSH ASSY | PVC(S/GRY) | 2 | |
| 4 | DJ72-30310B | COVER-BRUSH | PP(S/GRY) | 1 | |
| 5 | DJ66-50150B | LEVER-FOOT | ABS(SUB GRY) | 1 | |
| 6 | DJ67-20161B | BASE-BRUSH | ABS(S/GRY) | 1 | |
| 7 | DJ67-60176A | BRUSH-NOZZLE | ABS+URETAN | 1 | |
| 8 | DJ67-10187B | HOLDER-BRUSH | ASSY | 1 | ● |
| 9 | DJ61-70179A | SPRING-BRUSH | HSWR | 2 | |
| 10 | DJ72-10238B | BODY-BRUSH | PE(SUB-GRAY) | 1 | |
| 11 | DJ63-70117A | SPACER-BRUSH | PVC+WOOL | 2 |
● В сервисные службы не поставляется
6.3. Труба в сборе (Assembly-Pipe)

Рис. 12
| Позиция | Code No. | Description | Specification | Кол-во | Прим |
|---|---|---|---|---|---|
| 1 | DJ67-50146H | PIPE-STEEL | STEEL | 1 | |
| 2 | DJ67-50170B | PIPE-T/STEEL | TELESCOPIC | 1 |
6.4. Шланг в сборе (Assembly Hose)

MODEL : VC-7715V, VC-7714V, VC-7715, VC-7714
| Позиция | Code No. | Description | Specification | Кол-во | Прим |
|---|---|---|---|---|---|
| 1 | DJ67-40156B | HOSE-ASSY | ASSY | 1 | |
| 2 | DJ61-20100B | GUIDE-AIR | ABS (SUB/GRY) | 1 | |
| 3 | DJ67-50104B | PIPE-HANDLE | PP (SUB/GRY) | 1 | |
| 4 | DJ67-10142B | HOLDER-HOSE | PP (SUB/GRY) | 1 | |
| 5 | DJ67-30139B | ENCLOSURE-HOSE | PP (SUB/GRY) | 1 | |
| 6 | DJ67-40102A | HOSE-WIRELESS | EVA (SUB/GRY) | 1 | |
| 7 | DJ67-10144B | HOLDER-HOSE | PP (SUB/GRY) | 1 | |
| 8 | DJ72-10232B | BODY-CLAMPER | PP (SUB/GRY) | 1 | ● |
| 9 | DJ64-10902B | KNOB-CLAMPER | PP (SUB/GRY) | 1 | ● |
● В сервисные службы не поставляется

MODEL : VC-7700H
| Позиция | Code No. | Description | Specification | Кол-во | Прим |
|---|---|---|---|---|---|
| 1 | DJ67-40157B | HOSE-ASSY | S/GRY | 1 | |
| 2 | 3405-000183 | SWITCH-MICRO | 125V, 5A | 1 | |
| 3 | DJ41-20184A | PBA-HANDLE | 1 | ||
| 4 | DJ64-10131A | KNOB-SLIDE | MS.NTR | 1 | |
| 5 | DJ72-20124A | PANEL-SLIDE, PB | ABS(S/GRY) | 1 | |
| 6 | DJ72-30291A | COVER-H/GRIP | ABS(S/GRY) | 1 | |
| 7 | DJ72-10227A | BODY-H/GRIP | ABS(S/GRY) | 1 | ● |
| 8 | DJ72-30136B | ENCLOSURE-HOSE | PP(S/GRY) | 1 | ● |
| 9 | DJ67-40158B | HOSE-WIRE | L 1.7MT | 1 | ● |
| 10 | DJ67-50197B | PIPE-CLAMPER | ABS(S/GRY) | 1 | ● |
| 11 | DJ64-10193B | KNOB-CLAMPER | ABS(S/GRY) | 1 | ● |
| 12 | DJ72-10233B | BODY-CLAMPER, L | ABS(S/GRY) | 1 | ● |
| 13 | DJ72-10234B | BODY-CLAMPER, R | ABS(S/GRY) | 1 | |
| 14 | DJ61-20131B | GUIDE-AIR | PP(S/GRY) | 1 |
● В сервисные службы не поставляется
7. Схема упаковки и список запасных частей

| Позиция | Code No. | Description | Specification | Кол-во | Прим |
|---|---|---|---|---|---|
| 1 | DJ69-40170A | PAD-UP | 1 | ||
| 2 | DJ69-40174A | PAD-BACK | 2 | ||
| 3 | DJ69-60126A | PACKING-PLUP | 2 | ||
| 4 | PIPE-STEEL | 1 | |||
| 5 | PACKING-CASE | 1 | |||
| 6 | VACUUM CLEANER | 1 | |||
| 7 | INSTRUCTION BOOK | 1 | |||
| 8 | HOSE-ASSY | 1 | |||
| 9 | DJ74-10124A | BAG-PAPER ASSY | 3PCS | 1 | |
| 10 | BRUSH-ASSY | NB 200 | 1 |
8. Компоненты модуля управления
A) VC-7715V (BODY SLIDE V/R-TYPE) 230
B) VC-7715H (HANDLE CONTROL V/R-TYPE) 230
E) VC-7714V (BODY SLIDE V/R-TYPE) 220V/50HZ(HAR COIL : x)
F) VC-7715H (HANDLE CONTROL V/R-TYPE) 220V/50HZ(HAR COIL : x)


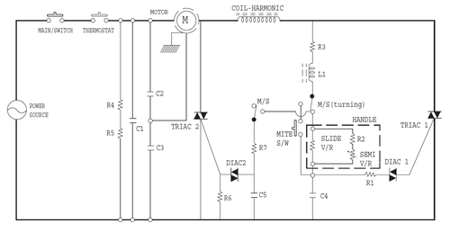
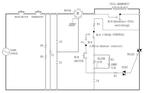
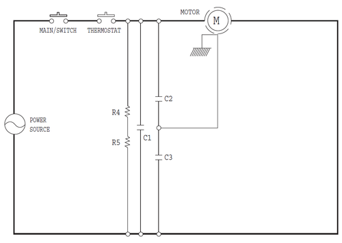
9. Схемы электрических соединений
MODEL : VC-7715H (управление оборотами на ручке шланга)

MODEL : VC-7715V, VC-7714V (управление оборотами на корпусе)

MODEL : VC-7715, 7714 (только выключатель ON/OFF)

Всего хорошего, пишите to Elremont © 2017
Источник

Вам также может понравиться
