
Софтстартер PSR — это одно из самых экономичных решений по снижению пусковых токов и механических перегрузок электродвигателя и приводных механизмов при пуске.
Все устройства серии PSR имеют встроенные и проверенные при производстве байпас-контакты, что позволяет уменьшить время на монтаж и габаритные размеры системы. Настройка устройств осуществляется с помощью всего трех потенциометров на фронтальной панели.
Особенности
- Управление по двум фазам
- Пуск с линейным изменением напряжения и останов 3-фазных электродвигателей
- Встроенный байпас для энергоэффективности и простоты установки
- Простая настройка с помощью потенциометров
- Сигнальные реле для контроля состояния устройства — работы (Run) и номинального режима (TOR)
- Возможность подключения к промышленной шине FieldBus с использованием адаптера FieldBusPlug
- Светодиодные индикаторы состояния
- Установка на DIN рейку (до 45А)

Характеристики
- Мощность: 1.5 – 55 кВт (3-105А)
- Напряжение: 208–600 В
- Управление: 24 В AC/DC или 100-240В AC
- Длительность пуска: 1 — 20 сек.
- Длительность плавного останова: 0 — 20 сек.
- Рабочая температура: -25. 60 грд. С
- Степень защиты: IP20
- Макс. кол-во пусков в час: от 10 до 100 (в соответствие с нижепривденной таблицей)
Примеры применения
- Насосы, вентиляторы, компрессоры
- Плавный запуск двигателя в транспортных системах и конвейерах
- Устранение гидравлического удара в системах под управлением насосов
- Быстрая и бесшумная работа в жилых и офисных зданиях
- Снижение износа приводных ремней вентиляторо
Модельный ряд устройств плавного пуска серии PSR
9 023 7 219
—>
9 925 7 940
—>
10 932 8 746
—>
11 769 9 416
—>
13 088 10 470
—>
15 677 12 542
—>
| Модель | Ном. ток | Мощность 3-фазного двигателя (400B) |
Размеры ШхВхГ, мм |
| PSR3-600-70 | 3 А | 1.5 кВт | 45x140x114 |
| PSR6-600-70 | 6.8 А | 3 кВт | 45x140x114 |
| PSR9-600-70 | 9 А | 4 кВт | 45x140x114 |
| PSR12-600-70 | 12 А | 5.5 кВт | 45x140x114 |
| PSR16-600-70 | 16 А | 7.5 кВт | 45x140x114 |
| PSR25-600-70 | 25 А | 11 кВт | 45x160x128 |
| PSR30-600-70 | 30 А | 15 кВт | 45x160x128 |
| PSR37-600-70 | 37 А | 18.5 кВт | 54x187x153 |
| PSR45-600-70 | 45 А | 22 кВт | 54x187x153 |
| PSR60-600-70 | 60 А | 30 кВт | 70x220x180 |
| PSR72-600-70 | 72 А | 37 кВт | 70x220x180 |
| PSR85-600-70 | 85 А | 45 кВт | 70x220x180 |
| PSR105-600-70 | 105 А | 55 кВт | 70x220x180 |


Техническая документация
Источник
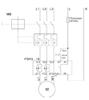
Альтернативное подключение устройств плавного пуска ABB серии PSR к цепям управления 24В DC
Устройства серии PSR являются самыми компактными устройствами плавного пуска (УПП) ABB, поэтому идеально подходят для установки в местах с ограниченным пространством и там, где требуется простое устройство.
Наиболее распространены устройства PSR с напряжением питания управляющих цепей 100. 240В AC, 50/60 Гц. Однако есть множество применений, когда технические требования производителей шкафов управления диктуют использование устройств плавного пуска только с напряжением цепей управления 24В DC.
Рассмотрим схемы подключения цепей управления УПП ABB серии PSR с исполнением напряжения питания цепей управления 100…240В АС, 50/60 Гц к напряжению питания 24В DC через промежуточные реле (мы использовали реле польского производителя Relpol).
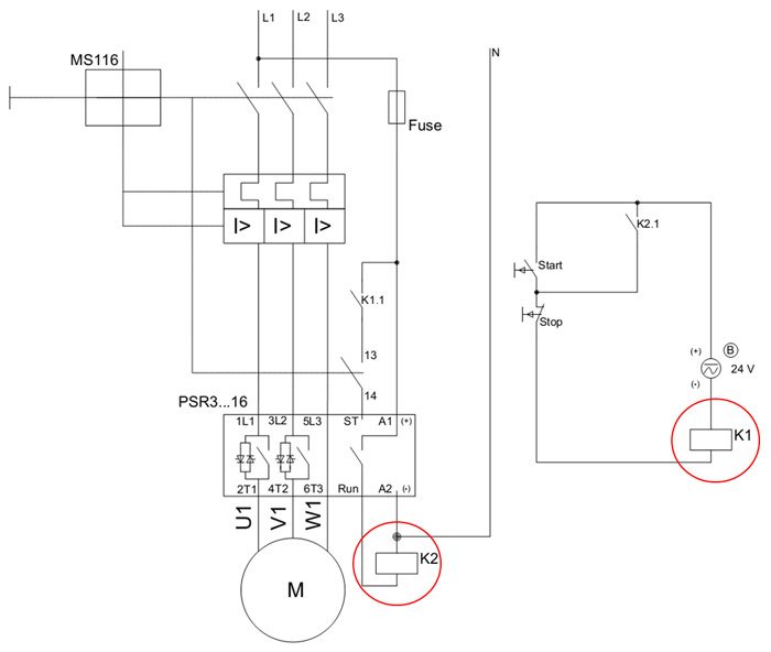
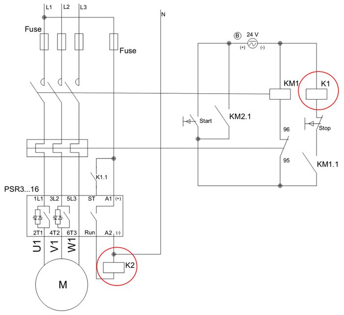
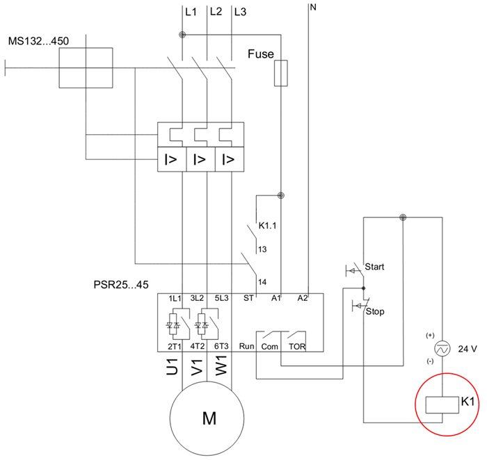
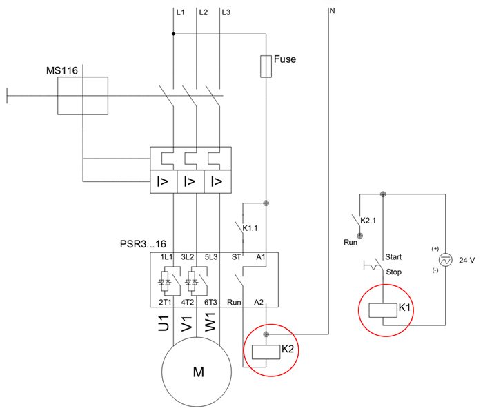
Подключение устройств PSR 3. 16.
1. Подключение с автоматом защиты электродвигателя:
Примечание: При данной схеме подключения сигнал «RUN» (+24В) будет находиться на нормально открытом контакте (К2.1) реле K2.
Перечень дополнительно заказываемых элементов:
1) K1: 857168 Реле интерфейсное PIR6W-1PS-24VAC/DC-R 6A, 1 переключающий контакт, 24VAC/DC, светодиод – 1 шт.
2) K2: 857171 Реле интерфейсное PIR6W-1PS-230VAC/DC-R 6A, 1 переключающий контакт, 230VAC/DC, светодиод – 1 шт.
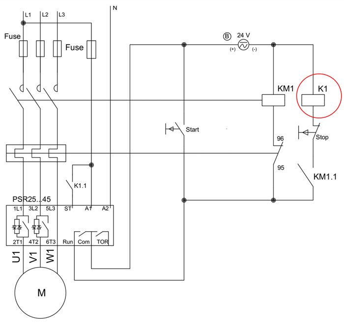
2. Подключение с автоматом защиты электродвигателя и дополнительным контактом:

Перечень дополнительно заказываемых элементов:
1) K1: 857168 Реле интерфейсное PIR6W-1PS-24VAC/DC-R 6A, 1 переключающий контакт, 24VAC/DC, светодиод – 1 шт.
2) K2: 857171 Реле интерфейсное PIR6W-1PS-230VAC/DC-R 6A, 1 переключающий контакт, 230VAC/DC, светодиод – 1 шт.
3. Подключение с предохранителями, контактором и защитой от перегрузки:

Перечень дополнительно заказываемых элементов:
1) K1: 857168 Реле интерфейсное PIR6W-1PS-24VAC/DC-R 6A, 1 переключающий контакт, 24VAC/DC, светодиод – 1 шт.
2) K2: 857171 Реле интерфейсное PIR6W-1PS-230VAC/DC-R 6A, 1 переключающий контакт, 230VAC/DC, светодиод – 1 шт.
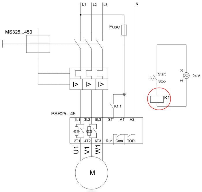
Подключение устройств PSR 25. 45.
1. Подключение с автоматом защиты электродвигателя:

Перечень дополнительно заказываемых элементов:
1) K1: 857168 Реле интерфейсное PIR6W-1PS-24VAC/DC-R 6A, 1 переключающий контакт, 24VAC/DC, светодиод – 1 шт.
2. Подключение с автоматом защиты электродвигателя и дополнительным контактом:

Перечень дополнительно заказываемых элементов:
1) K1: 857168 Реле интерфейсное PIR6W-1PS-24VAC/DC-R 6A, 1 переключающий контакт, 24VAC/DC, светодиод – 1 шт.
3. Подключение с предохранителями, контактором и защитой от перегрузки:

Перечень дополнительно заказываемых элементов:
1) K1: 857168 Реле интерфейсное PIR6W-1PS-24VAC/DC-R 6A, 1 переключающий контакт, 24VAC/DC, светодиод – 1 шт.
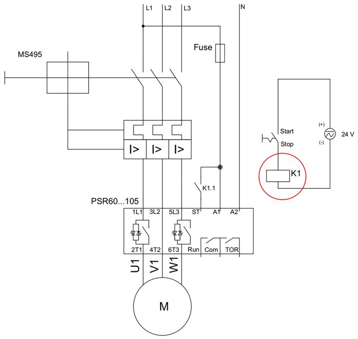
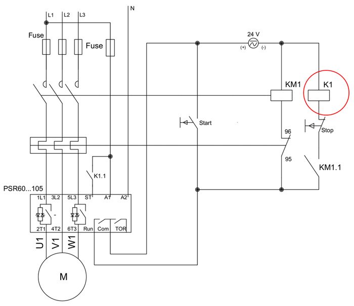
Подключение устройств PSR 60. 105.
1. Подключение с автоматом защиты электродвигателя:

Перечень дополнительно заказываемых элементов:
1) K1: 857168 Реле интерфейсное PIR6W-1PS-24VAC/DC-R 6A, 1 переключающий контакт, 24VAC/DC, светодиод – 1 шт.
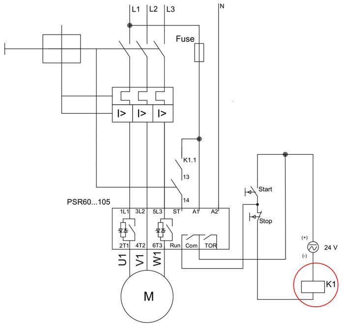
2. Подключение с автоматом защиты электродвигателя и дополнительным контактом:

Перечень дополнительно заказываемых элементов:
1) K1: 857168 Реле интерфейсное PIR6W-1PS-24VAC/DC-R 6A, 1 переключающий контакт, 24VAC/DC, светодиод – 1 шт.
3. Подключение с предохранителями, контактором и защитой от перегрузки:

Перечень дополнительно заказываемых элементов:
1) K1: 857168 Реле интерфейсное PIR6W-1PS-24VAC/DC-R 6A, 1 переключающий контакт, 24VAC/DC, светодиод – 1 шт.
Источник
Устройства плавного пуска электродвигателей серии PSR компании ABB
Устройства плавного пуска серии PSR относятся к наиболее компактным софт-стартерам производства ABB. При этом они обладают достаточным функционалом для полноценной защиты электродвигателей мощностью до 55 кВт, обеспечивая безопасную эксплуатацию двигателя.
Описание и основные характеристики устройств плавного пуска серии PSR• Номинальное напряжение электродвигателя 208–600 В• Два варианта номинальных напряжений управления: 24 В DC (постоянное) или 100–240 В AC (переменное)• Номинальный рабочий ток 3–105 A электродвигателя• Диапазон температур эксплуатации –25 / +60 °C• Встроенные шунтирующие контакты (байпас)• Простая настройка с помощью потенциометров• Сигнальное реле для индикации состояния устройства • Сигнальное реле TOR (окончание разгона) для линейки устройств PSR25 . PSR105• Светодиодная индикация• Возможность дистанционного управления через FieldBus с использованием Profibus, Modbus, Devicenet или CANopen• Для устройств PSR3 . PSR45 предусмотрена установка на DIN-рейку• Все устройства могут устанавливаться на монтажную плату• При использовании софт-стартеров серии PSR рекомендуется использовать мотор-автоматы серии MS
• В устройствах плавного пуска реализован алгоритм, позволяющий устранить DC-составляющую и улучшить эксплуатационные характеристики двигателя при старте и торможении
Основные преимущества УПП серии PSR• Компактность и простота монтажа – устройства PSR3 . PSR45 могут устанавливаться на DIN-рейку и все типоразмеры могут устанавливаться на монтажную плату• Простота настройки — настройка выполняется с помощью трех потенциометров, расположенных на лицевой панели• Встроенные шунтирующие контакты – обеспечивают экономию пространства и повышают энергоэффективность системы• Плавная остановка насосов – применение УПП серии PSR в системах управления насосами позволяет снизить воздействие гидравлического удара благодаря специально разработанной функции ступенчатого понижения напряжения
• Простота и компактность соединения УПП с автоматами защиты двигателей – устройства серии PSR всех типоразмеров могут соединяться с мотор-автоматами серии MS с помощью специальных соединительных комплектов, значительно упрощая процесс монтажа и повышая компактность всей системы в целом
Модельный ряд и основные характеристики устройств плавного пуска серии PSR

Расшифровка обозначения устройств плавного пуска серии PSRУстройство плавного пуска PSRXX-YYY-ZZ
PSR — серия
XX — номинальный ток, А (примеры: 3,6,9,12,16,25,30,37,45,60,72,85 или 105)
YYY — напряжение электродвигателя (пример: 600 означает, номинальное рабочее напряжение 208-600 В AC)
ZZ — управляющее напряжение:
70 означает 100-240 В АС примеры:PSR3-600-70 (1SFA896103R7000)PSR6-600-70 (1SFA896104R7000)PSR9-600-70 (1SFA896105R7000)PSR12-600-70 (1SFA896106R7000)PSR16-600-70 (1SFA896107R7000)PSR25-600-70 (1SFA896108R7000)PSR30-600-70 (1SFA896109R7000)PSR37-600-70 (1SFA896110R7000)PSR45-600-70 (1SFA896111R7000)PSR60-600-70 (1SFA896112R7000)PSR72-600-70 (1SFA896113R7000)PSR85-600-70 (1SFA896114R7000)
PSR105-600-70 (1SFA896115R7000)
81 означает 24В DC примеры:PSR3-600-81 (1SFA896103R8100)PSR6-600-81 (1SFA896104R8100)PSR9-600-81 (1SFA896105R8100)PSR12-600-81 (1SFA896106R8100)PSR16-600-81 (1SFA896107R8100)PSR25-600-81 (1SFA896108R8100)PSR30-600-81 (1SFA896109R8100)PSR37-600-81 (1SFA896110R8100)
PSR45-600-81 (1SFA896111R8100)
Различие между устройствами плавного пуска серий PSR, PSS, PSE и PST наглядно показывает таблица сравнения

Для более детального ознакомления с устройствами плавного пуска серии PSR, мы рекомендуем просмотреть обзорное видео, подготовленное компанией ABB. А также, по ссылкам ниже можно ознакомиться с детальным техническим описанием,схемами подключения и инструкцией по выбору устройств плавного пуска.
Ниже представлены устройства плавного пуска различных производителей, кликнув на которые вы сможете ознакомиться с прайс-листом.

О магазине
Компания «РосЭнергоПолюс» осуществляет производство, поставки и розничную продажу электрооборудования для объектов инфраструктуры и частного использования. В нашем ассортименте Вы найдете огромное количество разнообразного электрооборудования ведущих мировых брендов по выгодным ценам. Нашими клиентами являются электромонтажные организации, строительные компании, промышленные организации. Мы находимся в Санкт-Петербурге и рады покупателям со всей России.
Наши преимущества
Подробный каталог товаров с ценами
Полезные статьи для оптимального выбора товара
Источник

Вам также может понравиться

