Здравствуйте, уважаемые форумчане! Достался этот блок в новом состоянии, видимо с браком. Дежурка в силовой части собрана на ДМ311, в «холодной» части тож ничего необычного не увидел (кроме отстствия тл431, хотя может так надо). Входные электролиты — 680*200В, ключи — 13009. Дежурка и ПС_ОН есть — около 5В. Транзисторы раскачки — 1384. Замыкаю ПС_ОН на землю — тишина по всем линиям. Меняю силовые конденсаторы и ключи (на 2SC2625) — эффект — ноль. Проверяю номиналы деталей в силовой части — все ок.
Добрался до ШИМ (SD6109), Такого у меня в запасе нет, распиновка точь в точь совпадает с 6105. Но. как только вставляешь 6105 вместо 6109 — раздается писк дежурки. На ПС_ОН вместо 5В — 2,6, на дежурке — 5,4 вместо 5.
Подскажите, куда еще глянуть?

У кошки 4 ноги. Вход, выход, земля и питание.
Не знаю( Как можно проверить? Руки не доходят впаять панельку в рабочий блок с такой микрухой и проверить все, что есть на предмет работоспособности.
Для пробы вставлял несколько 6105 и 2 IW1688. С 6105 — пищит, с 1688 — нет. С последней 1688 — пытается стартовать. напряжения на линиях появляются и пропадают.

А поставить внешнюю TL431, проверить дежурку, а потом воткнуть 6105? Транзисторы и диоды в раскачке заменили?
У кошки 4 ноги. Вход, выход, земля и питание.
О замене SG6105 на TL431 для отладки дежурки — здесь и здесь
Руки не доходят впаять панельку в рабочий блок с такой микрухой и проверить все, что есть на предмет работоспособности
| Вложение | Размер |
|---|---|
| SD6109.pdf | 721.47 КБ |
Совет хороший) Ток уже перед прочтением успел воспользоваться панелькой))) нашел 2 убитых микросхемы, дежурка примерно 8,5 вольт. Поставил рабочую 6105 вместо 6109 — блок заработал. Из неприятных моментов — писк. Видимо, небольшие отличия все же есть, но на худой конец — сойдет)
Все спасибо!
В блоке питания 3Сott 450W шим SD6109 заменил на SG6105DZ без переделок. Блок работает нормально, свистов, писков нет.
Источник

Однако часть внутренних каскадов микросхемы упрощенная диагностика, все-таки, не позволяет проверить. В качестве токоизмерительного подойдет отечественный резистор С5-16МВ мощностью не менее 5 Вт. Затем подсоединяют нагрузку с током потребления 5. Схема управления выходным двухтактным полумостовым преобразователем ИП, выполнена по стандартной двухтактной схеме на транзисторах Q5, Q6 и трансформаторе Т3.

Why did this happen? Если у вас нечем просматривать файлы. Подстроечным резистором, который стоит между первой ногой микросхемы DBL 494 и шиной +12V, устанавливаем напряжение от 13. Например фторопласт ФТ-1 считают самым нейтральным диэлектриком, он менее всех влияет на звук.

SD6109=SG6105? WinSys KY-500ATX. РЕШЕНО — Мощность нагрузки должна быть около 1 Вт.

Компьютерный ATX блок питания можно переделать практически во все что угодно — и в лабораторный блок питания, и в зарядное устройство для автомобильных аккумуляторов, и просто в достаточно мощный источник питания — для гальваники например. Это совсем не сложно — необходимо только понимать основные принципы работы схем. Речь идет о блоках питания с ШИМ — контроллером TL494 и его аналогами IR3 M02, uА494, КА7500, МВ3759, TL594 — такие схемы переделывать проще. Это типовая схема ATX блока. Синим выделен сетевой фильтр с выпрямителем и емкостями. Красным — дежурный источник питания, запитывающий ШИМ — контроллер. Коричневым — низковольтные и высоковольтные ключи на биполярных транзисторах. Трансформатор нужен для гальванической развязки от высоковольтной части схемы. Желтым — схемы защиты, контроля напряжений и запуска блока питания, вход PS ON — то, что нам в дальнейшем не потребуется. Рассмотрим более подробно TL494. Вот схема из даташита. Если оставить в стороне лишнюю теорию, то нас интересуют прежде всего входы 1,2 и 15,16. Это входы компараторов — усилителей ошибки. Мертвая зона нужна для избежания казусов при переключении выходных каскадов, когда из-за емкостей возникает некоторая задержка переключения, иначе говоря — чтобы ключи не оказались одновременно открытыми. Влияя на этот параметр, можно также контролировать выходной ток. Именно через эти входы и осуществляется управление схемой, все что нужно — немного изменить их обвязку. Что касается остальных ног, 3 — выход обратной связи на отрицательные входы компараторов напряжения и тока RC — цепочка. Обвязка этих ног может немного отличаться у разных схем по номиналам , и рассчитана для каждой конкретной схемы — менять их лучше не надо. Вышеуказанные компараторы мы можем использовать для регулировки тока и напряжения. Впрочем, оно может быть подано откуда угодно — главное, оно должно быть постоянным относительно земли. Его величина может быть 1 или 3 вольта — это не так важно. На положительный вход 1 — опять же, через делитель, подается выходное напряжение — то самое, которое мы считаем выходом нашего блока питания. Компаратор, влияя на ШИМ, делает так, чтобы напряжения на входах были одинаковыми, т. Исходя из этого, несложно посчитать напряжение на выходе. Таким образом можно вычислить верхний и нижний предел регулировки и рассчитать необходимые номиналы. Регулировка тока происходит по тому же самому принципу, только используется другой компаратор. Кроме того, добавляется RC — цепочка обратной связи на 15 вход микросхемы. Можно комбинировать схеморешения — менять ролями эти компараторы, можно использовать один компаратор для регулировки и тока и напряжения, можно оперировать только мертвым временем. Существует множество разных схем — некоторые я покажу ниже. У меня, в частности, при переделке блока питания microlab atx 350w были такие номиналы: В следующей схеме сделано как-бы наоборот — регулирующие элементы стоят в делителях опорного напряжения, т. А последние в свою очередь выводы 1 и 16 идут к операционным усилителям — датчикам напряжения и тока. Идея по сути та же самая. В этой схеме второй компаратор не используется, а ограничение тока осуществляется путем контроля над мертвым временем 4 вход. Когда ток превышает некоторую определенную величину, транзистор открывается и увеличивает мертвое время, тем самым ограничивая ток. Также здесь есть немаловажная деталь — конденсатор плавного запуска, подключенный к ноге 4. При включении он заряжается и плавно уменьшает мертвую зону. В случае ниже компараторы вообще не используются, а вся регулировка осуществляется изменением Dead Time — мертвого времени. Ну и наконец, классическая популярная старая схема с минимальными переделками. Здесь все более наглядно и очевидно. Второй момент, который требует внимания — это отключение штатных защит компьютерного блока питания. Эти защиты и примочки контролируют выходные напряжения 12, -12, 5, -5, 3. Как правило, если что-то не в порядке, они так или иначе блокируют работу ШИМа — влияют непосредственно на мертвое время, или на один из компараторов. Ниже приведены фрагменты некоторых схем, демонстрирующие действие этих защит. Естественно, эти элементы нужно найти на плате и выпаять, или перерезать дорожки. Следующий момент — необходимо привести в надлежащий вид выход блока питания, а именно удалить все неинтересующие нас каналы. Изначально выходная часть, как правило, имеет следующий вид: Нужно удалить все, что не относится к нашему выходу — выпаять лишние дроссели, диоды Шоттки, конденсаторы и тд. Дроссель групповой стабилизации нам также не обосрался. Цепи, ведущие от выходных каналов к 494 также отрезаются выпаиваются резисторы. В зависимости от наших целей мы объединяем обмотки, или же оставляем для себя выход 12 вольт. Необходимо также поменять электролиты, если их максимальное напряжение меньше чем выходное. Как вариант — фрагмент одной известной схемы: Дроссель L1 можно сделать из уже выпаянных деталей, например соединить последовательно обмотки у дросселя групповой стабилизации, или вообще намотать новый. L2 можно взять от 5-вольтового канала. Шоттки, естественно, нужно также поменять, если планируется выход более 12 вольт — это просто очевидно. Лучше менять на сборки с напряжением 180-200 вольт. Дело в том, что с трансформатора идут импульсы очень большой амплитуды — в разы большей, чем сглаженное и выпрямленное напряжение. Поэтому запас должен быть максимально большим. На силовые транзисторы ключей также рекомендуется обратить внимание — хорошо если там будут 13009 в больших корпусах. Попадаются 13007 и прочие. Можно поменять на более мощные, а можно и оставить. Питание 494 в стандартной схеме идет не только от дежурки, но и от основного выхода. Это нужно пресечь — выпаять соответствующий диод на плате. Ниже — пример цепи питания. Естественно, после переделки блок питания включать нужно через лампу накаливания, во избежании порчи деталей — если что-то пойдет не так. Если все нормально, то лампа вспыхнет и погаснет. На этом, пожалуй, все. Приведу только несколько фотографий разных блоков и получившихся конструкций: Также просто фото открытых разных БП Dr. Spear, 2012-12-05 11:23:38 Автору респект, очень помогло на начальном этапе. Собирал на основе TL494. Потом в процессе настройки пришлось исходить из режимов работы своего донора. Но удаление защитных блокировок сказалось на необходимости аккуратного ограничения пределов регулировок в меньшую сторону. Нагрузочную характеристику ещё не снимал, но регулировка тока на короткую до 10 ампер держит ограничил возможностью диодов и измерителя , напругу до 40В ограничил по регулировке, мне достаточно. При токе свыше 4-5 ампер начинает издавать слабенькие попискивания, пока не мешают.
Ремонт блока питания LC-250 ATX, резистор дежурки
Включаем БП в сеть для проверки правильности выполненных действий , лампочка должна гореть. Ток через него не учитывается, он до измерительного резистора R7 включён. В основе простейшего линейного БП лежит трансформатор, на котором напряжение переменного тока понижается до требуемого значения, и затем ток выпрямляется диодным мостом. Именно поэтому импульсные блоки питания значительно компактнее и легче классических схем с входным понижающим трансформатором. Сигнал, уровень которого пропорционален мощности потребляемой от преобразователя БП снимается со средней точки первичной обмотки разделительного трансформатора Т3, далее через диод D11 и резистор R35 поступает на корректирующую цепочку R42-R43-R65-C33, после которой подается на вывод PR микросхемы. На отрицательный вход усилителя ошибки IN микросхемы вывод 17 поступает сумма выходных напряжений ИП +5V и +12V, сумматор выполнен на резисторах R101-R103 1% точности. Тут же на этот же делитель через VD15R47 подаётся +5V с выхода блока питания. Второй способ модернизации силового трансформатора — это его перемотка. Токоизмерительный резистор R7 на 0. Я даже склонялся к мысли что могут быть неисправны трансформаторы.
Источник
Переделка БП АТХ в зарядное на SG6105
Дата: 01.12.2016 // 0 Комментариев

Сейчас трудно найти новый блок питания на ШИМ 494 для переделки его в зарядное устройство. Зачастую ATX блоки комплектуются уже более специализированными микросхемами такими, как SG6105, 2005, 2003 и т.д. При переделке подобного блока возникает масса всевозможных трудностей с обходом защит мультивизора. Сегодня у нас переделка БП АТХ в зарядное на SG6105.
Переделка БП АТХ в зарядное на SG6105
Для переделки мы взяли БП Sven 330U-FNK (он же близнец COLORSit 330U-FNK), подопытный блок имеет ШИМ SG6105DZ. Первым делом подготавливаем блок к переделке:
- избавляемся от всех лишних проводов, оставляем только черный (минус) и желтый (шина +12 В) провода;
- зеленый провод (PS ON) обрезаем и подключаем на минус блока (для автоматического старта);
- питание вентилятора лучше переключить на шину (- 12 В), это устранит проблему запуска вентилятора от заряжаемой АКБ (черный провод вентилятора на шину -12 В, а красный провод вентилятора на минус БП).

После первых манипуляций производится пробный старт блока.
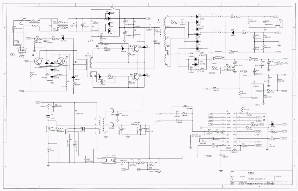
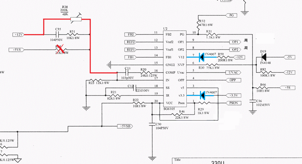
Ниже прикреплена схема Sven 330U-FNK, нумерация деталей и их номинал точно соответствуют элементам в блоке.

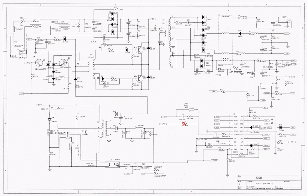
Далее мы выкладываем схему, где переделка БП АТХ в зарядное на SG6105 изображена со всеми окончательными изменениями, которые будут производиться со схемой далее.

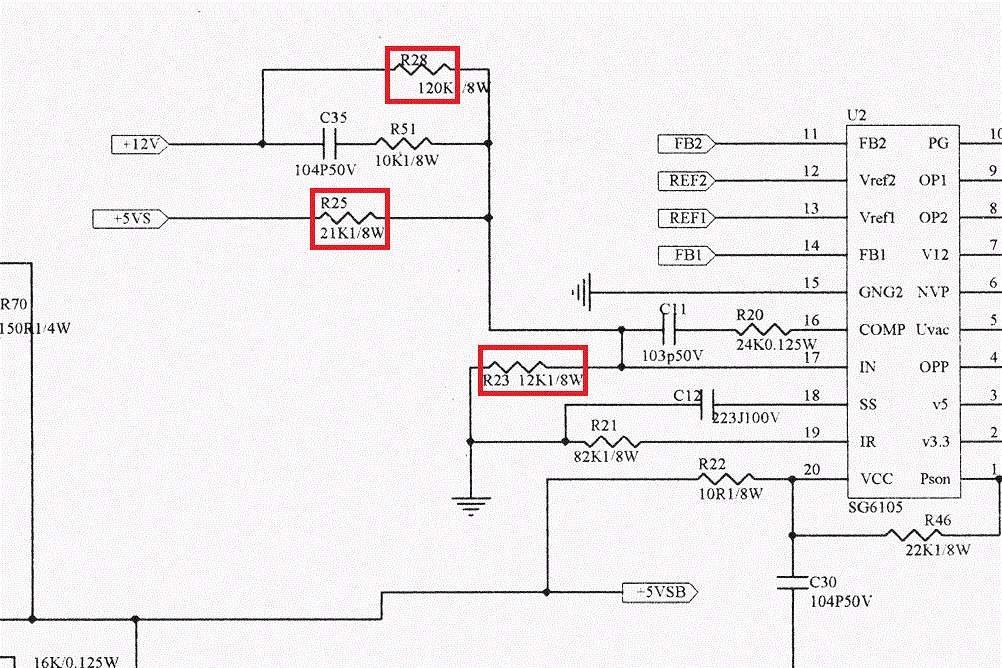
Немного теории. Для установки выходного напряжения используется делитель, состоящий из резисторов R28; R25; R23.

Поскольку стабилизация шины +5 В нам не нужна, то резистор R25 необходимо удалить. А R28 заменить на многооборотный подстроечный, которым мы сможем корректировать напряжение.
Но, если мы сейчас установим подстроечный резистор с неверными предварительными настройками, то блок выдаст, либо слишком завышенное или слишком заниженное напряжение на выходе, сработает защита и БП отключится. Для этого измеряем напряжение на 17 ноге SG6105 (в нашем блоке оно составляет 2,4 В) и рассчитываем текущее сопротивление резистора R28, для получения 2,4 В на делителе. В общем, как изображено на схеме:

Новое значение R28 составило 48 кОм.

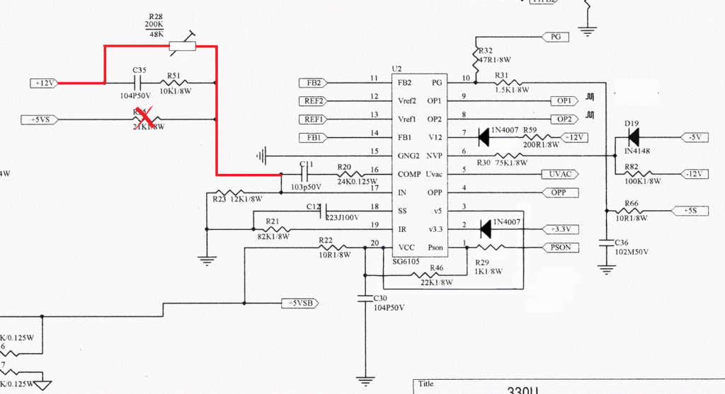
Удаляем из платы R28 и R25.

R28 заменяем на многооборотный резистор, предварительно настроенный на 48 кОм.

Производим пробный запуск. Напряжение на шине +12 В не должно особо отличаться от 12 В.

С помощью подстроечного резистора мы уже можем корректировать выходное напряжение. При попытке поднять его больше 13,9 В срабатывает защита SG6105 от превышения напряжения и БП отключается.

Из даташита SG6105 видно, что это уже порог не только по шине +12 В, если замерить напряжение на шинах +5 В и +3,3 В, то станет ясно, что на них напряжение тоже находятся на грани срабатывании защиты.

13,9 В маловато для зарядки АКБ, хотелось бы поднять до 14,2 В. Для этого нужно немного обмануть защиту от превышения напряжения. Можно пойти путем таким, который использовался при переделке БП на ШИМ 2003. А можно поступить иначе.
В цепь мониторинга напряжений можно подключить диод, на котором будет падать 0,7 В. Т.Е. мультивизор будет видеть напряжение на 0,7 В меньше, чем есть на шине на самом деле. Устанавливаем диоды перед выводами №7 (мониторинг шины +12 В) и №2 (мониторинг шины 3,3 В).

Вывод 3 отключаем от шины +5 В и подключаем к стабилизированному напряжению 5 В, которое есть на 20 выводе.

Опять теория. №3 отвечает за мониторинг напряжения по шине +5 В. Почему не стоит подключать диод перед выводом №3? При неравномерной нагрузки на шины (основная нагрузка ляжет на шину +12 В) напряжение на шине + 5 В сдвигается очень сильно и SG6105 уводит БП в защиту. Сдвиг по шине 3,3 В тоже будет, но незначительный для срабатывания защиты.
При установке диодов необходимо очень внимательно рассмотреть трассировку дорожек, часть их придется перерезать, некоторые места заменить перемычками.


После установки диодов, напряжение на БП можно поднять еще немного выше, например до 14,2 В.

На этом переделка БП АТХ в зарядное на SG6105 в зарядное окончена, можно собирать в корпус и использовать для зарядки АКБ.

Также необходимо помнить, что такое зарядное очень боится переполюсовки. Для защиты от неправильного подключения АКБ можно использовать простую схему на реле или полевике.
Источник

Вам также может понравиться
