Микросхема TDA1085 фирмы MOTOROLA (отечественный аналог — КС1027ХА4) представляет собой контроллер коллекторного электродвигателя (ЭД) переменного тока. Она включает в себя все необходимые управляющие узлы и элементы, обеспечивающие функционирование ЭД в различных режимах его работы (например, в режимах разгона и стабилизации выбранной скорости вращения).
Особенности
- Внутренний преобразователь частоты в напряжение
- Встроенный генератор разгона
- Плавный пуск
- Ограничение тока нагрузки
- Отслеживание целостности цепи таходатчика
- Прямое питание от источника переменного тока
- Функция безопасного подключения двигателя
С буквой D в маркировке. Пластиковый корпус CASE 751B (SO–16)
|
|
Готовый регулятор оборотов или все для его сборки вы можете заказать в нашем интернет-магазине
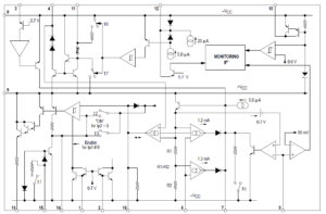
Блок — схема и назначение выводов
| 1 | Синхронизация тока |
| 2 | Синхронизация напряжения |
| 3 | Ограничение тока двигателя |
| 4 | Текущая скорость |
| 5 | Установка скорости |
| 6 | Управление током генератора пилообразного сигнала |
| 7 | Время генератора разгона |
| 8 | Общий провод |
| 9 | Плюс питания |
| 10 | Подключение параллельного стабилизатора и балластного резистора |
| 11 | Накапливающий конденсатор |
| 12 | Цифровой датчик скорости |
| 13 | Выход генератора запускающих импульсов |
| 14 | Конденсатор пилообразного напряжения |
| 15 | Установка пилообразного тока |
| 16 | Замкнутый контур стабилизации |
Максимальные значения(TA= 25°C, все напряжения измеряются относительно земли, вывод 
| Параметр | Обозначение | Значение | Ед. изм. | |
| Питающее напряжение на выводе 9 | VCC | 15 | В | |
| Максимальное напряжение на следующих выводах | Вывод 3 | VPin | +5 | В |
| Выводы –5–6–7–13–14–16 | от 0 до VCC | |||
| Вывод 10 | от 0 до +17 | |||
| Максимальный ток на следующих выводах | Выводы 1 и 2 | IPin | от -3 до +3 | мА |
| Вывод 3 | 0т -1 до 0 | |||
| Вывод 9 (VCC) | 15 | |||
| Вывод 10 параллельный стабилизатор | 35 | |||
| Вывод 12 | от -1 до +1 | |||
| Вывод 13 | -200 | |||
| Максимальная рассеиваемая мощность | PD | 1 | Вт | |
| Тепловое сопротивления, кристалл-воздух | RΘJA | 65 | ºC/Вт | |
| Диапазон рабочих температур кристалла | TJ | от – 10 до + 120 | ºC | |
| Температура хранения | Tstg | от – 55 до + 150 | ºC |
Электрические характеристики (T A = 25°C)
| Параметр | Обозначение | Мин. | Тип. | Макс. | Ед. изм. |
| Стабилизатор напряжения | |||||
| Внутренне регулируемое напряжение стабилизации (Vpin 9) (Ipin 7 = 0, Ipin 9 + IPin 10 = 15 mA, Ipin 13 = 0) | VCC | 15 | 15,3 | 15,6 | В |
| Температурный коэффициент напряжения стабилизации | TF | — | — 100 | — | ppm/°C (одна миллионная доля вольта на градус Цельсия) |
| Потребляемый ток (Ipin 9) (V9 = 15 В, V 12 = V 8 = 0, I1 = I2 = 100 мкА , все другие выводы не подключены ) | ICC | 4,5 | 6,0 | мА | |
| Контроль напряжения стабилизации уровень включения | VCC EN | — | VCC — 0.4 | — | В |
| Контроль напряжения стабилизации уровень выключения | VCC DIS | — | VCC — 1.0 | — | |
| Генератор разгона | |||||
| Диапазон напряжений на входе для задаваемой скорости | VPin 5 | 0,08 | — | 13,5 | В |
| Опорный ток смещения на входе | -IPin 5 | 0 | 0,8 | 1,0 | мкА |
| Опорный ток смещения при выборе разгона | -IPin 6 | 0 | — | 1,0 | мкА |
| Начальный уровень при задании разгона | VDS | 0 | — | 2,0 | В |
| Конечный уровень при задании разгона V Pin6 = 0.75 В | VDF/VDS | 2,0 | 2,09 | 2,2 | |
| Зарядный ток при быстром разгоне VPin 7 = 0 В | -IPin 7 | 1.0 | — | 1.7 | мА |
| Зарядный ток при быстром разгоне VPin 7 = 10 В | 1.0 | 1,2 | 1.4 | ||
| Зарядный ток при задании разгона VPin 7 = 2.0 В | -IPin 7 | 4,0 | 5,0 | 6,0 | мА |
| Ограничитель тока | |||||
| Ограничение тока усилителя — IPin 7/ IPin 3 (I Pin 3 = — 300 мкА) | Cg | 130 | 180 | 250 | |
| Отслеживание порогового напряжения IPin 3 = -10 мкА | VPin 3 TH | 50 | 65 | 80 | мВ |
| Преобразователь частоты в напряжение | |||||
| Входной сигнал «Низкий уровень напряжения» | V12 L | -100 | — | — | мВ |
| Входной сигнал «Высокий уровень напряжения» | V12 H | +100 | — | — | |
| Напряжение сброса | V 12 R | 5.0 | — | — | В |
| Отрицательное напряжение срабатывания IPin 12 = — 200 мкА | -V12 CL | — | 0,6 | — | В |
| Ток смещения на входе | -IPin 12 | — | 25 | — | мкА |
| Внутренний коэффициент усиления тока G = IPin 4/IPin 5 , VPin 4 = VPin 5 = 0 | G.O | 9,5 | 11 | ||
| Линейность усиления в зависимости от напряжения на выводе 4 (G8.6 = Усилению при VPin 4 = 8. 6 В) | G.-G8.6 | ||||
| При V 4 =0 В | 1.04 | 1.05 | 1.06 | ||
| При V4 = 4.3 В | 1.015 | 1.025 | 1.035 | ||
| При V4 = 12 В | 0.965 | 0.975 | 0.985 | ||
| Температурный коэффициент усиления (VPin 4 = 0) | TF | — | 350 | — | ppm/°C |
| Ток поверхностной утечки на выходе (IPin 11 = 0) | -IPin 4 | 0 | — | 100 | нА |
| Усилитель управления | |||||
| Диапазон напряжений на входе для текущей скорости | VPin4 | 0 | — | 13,5 | В |
| Напряжение смещения на входе VPin 5 — VPin 4 (I Pin16 = 0, VPin16 = 3.0 и 8.0 В) | V off | 0 | — | 50 | мВ |
| Крутизна усиления (IPin 16/Δ (V5-V4)) (IPin 16 = ± 50 мкА, VPin 16 = 3.0 В) | T | 270 | 340 | 400 | мкА /В |
| Возможное отклонение выходного тока источника | IPin 16 | -200 | -100 | -50 | мкА |
| Возможное отклонение выходного тока стока | 50 | 100 | 200 | ||
| Напряжение насыщения на выходе | V 16 sat | — | — | 0,8 | В |
| Генератор импульсов | |||||
| Уровни токов синхронизирующих импульсов в линии напряжения | IPin 2 | — | ±50 | ±100 | мкА |
| Уровни токов синхронизирующих импульсов в линии тиристора | IPin 1 | — | ±50 | ±100 | |
| Задержка запускающего импульса (CPin 14 = 47 нФ, RPin 15 = 270 кОм | T P | — | 55 | — | мкс |
| Период повторения запускающих импульсов | TR | — | 220 | — | мкс |
| Импульсный ток на выходе VPin 13 = VCC — 4. 0 В | -IPin 13 | 180 | 192 | — | мА |
| Ток поверхностной утечки на выходе VPin 13 = — 3.0 В | I13 L | — | — | 30 | мкА |
| Напряжение на входе при полном угле проводимости | V14 | — | 11,7 | — | В |
| Высокий уровень пилоообразного напряжения | V14 H | 12 | — | 12,7 | D |
| Ток разряда пилообразного напряжения, IPin 15 = 100 мкА | IPin 14 | 95 | — | 105 | мкА |
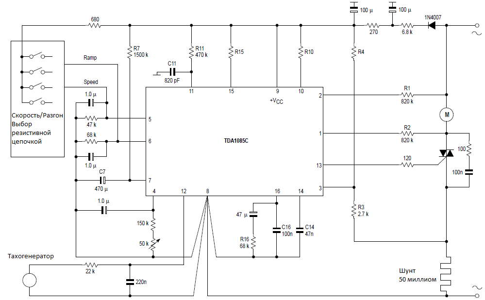
Принципиальная схема включения TDA1085
Диапазон скоростей вращения двигателя:
| Предельный ток 10 А настраивается экспериментально, подбором резистора R4 | ||
| Максимальный разгон: до 3200 об/мин за 1 секунду | ||
| Нормальный разгон: за 10 с от 850 до 1300 об/мин | 8 полюсной тахогенератор должен выдавать максимальное напряжение 30 В при 6000 об/мин, в разомкнутой цепи | |
| Скорость вращения, об/мин | Напряжение на выводе 5 | Конвертер частоты вращения в напряжение: 8 мВ на 1 об/мин (12 в при максимальной частоте вращения, CPin 11 = 680 пФ, VCC = 15.3 В |
| 800 | 609 мВ | Симистор на 15 А, 600 В, минимальный ток на управляющем электроде 90 мА |
| 1300 | 966 мВ | |
| 7500 | 5,912 В | |
| 15000 | 12 В |
Общее описание
Микросхема TDA 1085C управляет симистором в соответствии с задаваемой скоростью. Скорость вращения двигателя отслеживается тахогенератором в цифровом формате (считаются импульсы от тахогенератора), а затем преобразуется в аналоговое напряжение. Скорость устанавливается, внешне фиксированной, и подается на вход внутреннего линейного регулятора после того, как будут заданы программируемые линейные ускорения. Общий результат состоит в поддержании полного диапазона скоростей с двумя линейными ускорениями, которые позволяют эффективно управлять стиральной машиной. Кроме того, TDA 1085C защищает всю систему от переменного тока питающей сети, при остановке или колебаниях, и от перегрузки по току в двигателе или при неисправности таходатчика.
Функции входов и выходов ( для рисунков 1 и 
Регулятор напряжения (стабилизатор) – (Контакты 9 и 10). Это регулятор параллельного типа способный поглощать большие токи и давать хорошие характеристики. Питание подается от сети переменного тока через внешние гасящие резисторы R1, R2, (резисторы 6.8 кОм и 270 Ом) и выпрямитель. Полуволна тока после диода 1N4007 подается на сглаживающий фильтр, состоящий из двух конденсаторов, емкостью 100 мкФ и резистора 270 Ом, напряжение на котором контролируется микросхемой. Когда питание (Vcc) превысит 15 В, ток проходит по другому гасящему резистору R10 на вывод 10. Эти три резисторы должны быть подобраны таким образом, чтобы удовлетворять следующим условиям:
- Выдавать ток 10 мА через вывод 10, когда напряжение питания переменного тока минимально и потребление напряжения постоянного тока (Vcc) максимально (при быстром разгоне двигателя и присутствии импульсов)
- Поддерживать напряжение 3 В на выводе 10, когда в линия питания переменного тока выдает максимальный ток, а потребление напряжения постоянного тока минимальное (нет разгона и пульсаций).
- Задержку пускового импульса, пока ток проходит через ноль, при широких границах пуска и индуктивных нагрузках.
Отказ по питанию в цепи переменного тока приведет к отключению. Двойной емкостный фильтр, состоящий из резисторов R1 и R2, хорошо сглаживает пульсации и устраняет шумы при разгоне двигателя.
Контроль частоты вращения (выводы 4, 11, 12). Микросхема может работать с внешним аналоговым датчиком скорости вращения: его выход должен быть подключен выводу 4, а выводы 12 и 8 должны быть соединены между собой.
В большинстве случаев более удобно использовать цифровой датчик скорости вращения двигателя с одним недорогим тахогенератором, который не нуждается в настройке. За каждый положительный цикл на выводе 12, конденсатор, подключенный к выводу 11, заряжается почти до напряжения Vcc . В это же время, на вывод 4 подается ток в 10 раз превышающий, зарядный ток конденсатора C11. Ток источника называется G и жестко задан, но тем не менее, требует регулировки подстроечным сопротивлением 50 кОм, подключенном к выводу 4. Ток через этот резистор пропорционален емкости на выводе 11 и скорости вращения двигателя; напряжение на выводе 4 фильтруется от помех с помощью конденсатора и представляет “истинную фактическую скорость вращения двигателя”.
Чтобы сохранить линейность на высоких оборотах, важно убедиться, что емкость, подключенная к выводу 11 полностью заряжается: внутреннее сопротивление источника, подключенного к выводу 11, имеет импеданс 100 кОм. Тем не менее емкость на выводе 11, должна быть максимально высокой, так как она имеет большое влияние на температурный коэффициент. Резистор 470 кОм между выводами 11 и 9 уменьшает ток утечки и влияние температурного коэффициента.
Через вывод 12 осуществляется функция контроля: когда напряжение на нем превышает 5 В, запускающие импульсы тормозятся и микросхема сбрасывается. Так же через него отслеживается целостность цепи тахогенератора, и в случае ее нарушения, запускающие импульсы тормозятся, что защищает двигатель от ухода из-под контроля. Внутри TDA1085C к выводу 12 подключен демпферный диод, что дает возможность сделать схему более компактной.
Генератор пусковых импульсов — (Выводы 1, 2, 5, 13, 14, 15)
Эта цепь выполняет четыре функции:
- Преобразование уровня выходного сигнала с усилителя постоянного тока в пропорциональный угол регулирования.
- Калибровку длительности импульса.
- Повторение импульса, если симистор не переключился или нет тока через щетки двигателя (обрыв цепи питания).
- Задержку запускающих импульсов, пока ток не пройдет через ноль при широком угле регулирования и индуктивных нагрузках.
Сопротивление на выводе 15 задает разрядный ток конденсатора на выводе 14. Пилообразный сигнал определяется R15 и С14(обычно 47 нФ). Длительность управляющего импульса и период повторения находятся в обратно пропорциональной зависимости от крутизны наклона пилообразного напряжения.
Генератор пилообразного напряжения – (выводы 5, 6, 7). Истинные значения скорости устанавливаются в соответствии со значениями на выходе генератора пилообразного сигнала (вывод 7). В соответствии с заданным значением скорости ( напряжение на выводе 5), генератор пилообразного напряжения заряжает внешний конденсатор C7 до момента, когда напряжение на выводе 5 (заданная скорость) сравняется с напряжением на выводе 4 (действительная скорость), смотрите рисунок 2. Микросхема имеет внутренний источник зарядного тока в 1.2 мА, который выдает от 0 до 12 В на выводе 7. Он дает быстрый разгон двигателя (обычно за 5.0 с), что позволяет быстро изменять скорость без чрезмерной нагрузки на механические части привода. В TDA 1085C есть возможность снизить этот высокое ускорение с введением низкого разгона. Это достигается путем уменьшения тока через вывод 7 до 5.0 мА, оставаясь под полным управлением напряжением на выводе 6. Это возможно при соблюдении следующих условий:
- Наличие быстрого разгона VPin 5 > VPin 4
- Происходит разделение в диапазоне напряжений на выводе 4 (действительная скорость двигателя) определяется VPin 6 ≤ VPin 4 ≤ 2.0 VPin 6
Для двух фиксированных значений VPin 5 и VPin 6, скорость мотора будет иметь большой разгон. Если сброс произойдет (независимо от причин), указанных выше последующий разгон будет полностью перерабатываться от 0 до максимальной скорости. Если напряжение на выводе 6 равно 0, возникает только высокий темп разгона.
Чтобы установить действительную нулевую скорость надо ,чтобы напряжение на выводе 5 (от 0 до 80 мВ) интерпретировалось как истинный ноль. Как следствие, при изменении устанавливаемой скорости, проектировщик должен быть уверен, что любой переходный процесс не будет проходить через ноль (напряжение на выводе 5 не будет ниже 80 мВ) иначе вся схема будет перезапущена.
Как и напряжения, подаваемые на контакты 5 и 6, являются производными от внутреннего стабилизатора напряжения, так и напряжение на выводе 4 тоже происходит от того же источника питания, скорость мотора (которая определяется соотношением между вышеуказанными напряжениями) является полностью независимой от колебаний напряжения питания Vcc и температурного фактора.
Усилитель управления – (пин 16) он усиливает разницу между истинным значением скорость (вывод 4) и заданной скорости (контакт 5), посредством генератора пилообразного сигнала (генератора разгона). Его сигнал на выходе (вывод 16) имеет двойную чувствительность с максимальным возможностям ± 100 мА и заданной крутизной (340 мА/В это типовое значение). Вывод 16 напрямую управляет генератором пусковых импульсов, и должен быть нагружен на электрическую сеть, которая компенсирует механические характеристики двигателя и его нагрузку, для того, чтобы обеспечить стабильность в любом состоянии и кратчайшую переходную характеристику см. Рис.4.
Эта сеть должна быть подобрана экспериментально.
В случае периодического изменения крутящего момента, вывод 16 непосредственно обеспечивает угол сдвига фаз колебаний.
Вывод 13 является импульсным выходом, и внешний ограничивающий резистор на нем обязателен.
Ограничитель тока – (вывод 3). Безопасная работа двигателя и симистора при все условиях обеспечивается за счет ограничения пикового тока. Ток двигателя дает переменное напряжение на шунтирующем резисторе (0,05 Вт рис. 4). Отрицательные полуволны передаются на вывод 3, который имеет положительный потенциал, определяемый резисторами R3 и R4. Когда возрастает ток двигателя, динамический диапазон напряжения на выводе 3 тоже увеличивается. Когда вывод 3 становится немного отрицательным относительно вывода 8 , ток начинает проходить по нему. Этот ток, как правило, усиливают в 180 раз, затем используется для разрядки конденсатора на выводе 7 . Как следствие, уменьшается угол регулирования до значения, где будет достигнуто равновесие. Выбор резисторов R3, R4 и шунта определяет величина тока разряда конденсатора на выводе 7.
Обратите внимание, что ограничитель тока действует только на пике тока симистора.
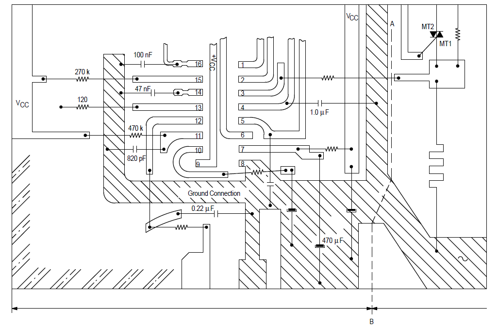
Разводка печатной платы
Внутренняя схема
Правила компоновки печатной платы.
В большинстве схем, где используется TDA1085C, на одной печатной плате рядом с большими токами и напряжениями могут присутствовать сигналы низкого напряжения значением в несколько милливольт.
Самое главное разделить их друг от друга, для этого следует соблюдать следующие правила:
- Выводы развязывающего конденсатора, которые также являются входами одинаковых компараторов, должны располагаться, как можно ближе к микросхеме и друг к другу, и заземлены в одной точке.
- Заземление от тахогенератора должно быть подключено непосредственно к контакту 8, при этом должен заземляться только тахогенератор. По сути, последнее является основной причиной возникновения шума из-за своей близости к двигателю, который индуцирует высокие значение dφ/dt.
- Схема заземления должна быть типа «звезда», чтобы полностью устранить силовые токи, протекающие в цепи заземления, передающиеся через развязывающие конденсаторы на чувствительные выводы: 4, 5, 7, 11, 12, 14, 16.
В качестве примера на рисунке 5 представлена плата, на которой показано подключение группы чувствительных к помехам выводов и связанных с ними конденсаторов в соответствии с вышеперечисленными правилами. Обратите внимание на полное разделение низковольтной сигнальной части и мощной высоковольтной части. Их раздел идет вдоль линии AB.
Соблюдение этих правил дает возможность регулировки во всем диапазоне скоростей.
Источник питания
Поскольку рассеивающий резистор рассеивает заметную мощность, необходимо по возможности снизить потребление тока до минимума. При изношенном щеточном узле схема может подавать запускающие импульсы несколько раз, что вызывает увеличение потребляемого тока. При выборе гасящего резистора нужно это учитывать. Кроме того параллельный стабилизатор должен всегда находиться в следующем динамическом диапазоне: ток через вывод 10 должен быть выше 1 мА, а напряжение выше 3 В при самой плохой конфигурации. Двойной фильтр на выходе обязателен.
Цепь тахогенератора
Напряжение сигнала от тахогенератора должно быть пропорционально скорости вращения двигателя. Для устойчивой работы к выходу тахогенератора необходимо подключить RC-фильтр. Выполнение этих факторов, дает сигнал постоянной амплитуды на выводе 12 на всем диапазоне скоростей вращения двигателя. Рекомендуется проверить, чтобы эта максимальная амплитуда находилась в пределах 1,0 В, чтобы иметь самое большое отношение сигнал/шум без перезапуска микросхемы (что может произойти, если напряжение на выводе 12 достигнет 5,5 В). Необходимо также проверить, чтобы сигнал на выводе 12 находился в балансе между «высоким значением» (более 300 мВ) и «низким». 8-полюсный тахогенератор — это минимум для стабильности на низких оборотах, а 16-полюсник еще лучше.
RC фильтр в цепи тахогенератора должен быть настроен на 30 Гц, чтобы быть как можно дальше от 150 Гц, что соответствует третьей гармонике сети переменного тока, генерируемой двигателем во время запуска. Кроме того, подключенный к выводу 12, высокоомный резистор, дает положительное смещение на этом выводе, устраняя шум, который может интерпретироваться как сигнал от тахогенератора. Это смещение должно быть спроектировано таким образом, чтобы на выводе 12 было не менее 200 мВ (отрицательное напряжение) при самой низкой скорости вращения двигателя.
Преобразователь частоты в напряжение
Емкость на выводе 11 имеет рекомендованное значение 820 пФ для 8-полюсных тахогенераторов с максимальной скоростью вращения двигателя 15000 об/мин, а сопротивление на выводе 11 всегда должно быть 470 кОм.
Сопротивление подключенное к выводу 4 должно выбираться так, чтобы давать 12 В при максимальной скорости вращения двигателя, чтобы максимизировать отношение сигнал / шум. Поскольку отношение FV / C, а также значение CPin 11 разделены, RPin 4 должно быть регулируемым. Оно должно состоять из постоянного резистора и подстроечного, составляющего 25% от их общего сопротивления. Регулировка при этом станет проще.
После регулировки, например, при максимальной скорости вращения двигателя, FV / C имеет остаточную нелинейность; коэффициент преобразования (мВ на один об / мин) увеличивается на 7,7% по мере того, как скорость приближается к нулю. Гарантированный разброс последнего очень узкий, максимальная ошибка при этом составит 1% от скорости вращения.
Следующие формулы определяют напряжение на выводе 4 (VPin 4) в вольтах:
120 k = Rint, (входное сопротивление на выводе 11)
Установка скорости вращения — (контакт 5) При проектировании подбирают цепь внешних резисторов, которые задают серию различных напряжений, соответствующих различным скоростям вращения двигателя. При переключении внешних резисторов необходимо убедиться убедитесь, что на контакт 5 не подается напряжение ниже 80 мВ. Если такое случиться, произойдет полная перезагрузка схемы.
Генератор разгона — (Pin 6) Если требуется только высокий темп разгона, соедините вывод 6 с землей.
При задании разгона, устанавливается напряжение на выводе 6, соответствующее точке разгона двигателя. Задание (или медленный разгон) будет продолжаться до момента, когда скорость двигателя достигнет удвоенного начального значения.
Соотношение двух напряжений может быть изменено вниз (рисунок 6) или вверх (рисунок 7).
Задаваемый разгон может быть уменьшен внешним резистором от VCC, заряжающим емкость на выводе7, добавляя его ток к току внутреннего генератор 5.0 мА.
Силовые цепи
Переключающий импульс симистора должен определяться резистором на выводе 13 в соответствии с потребностями в квадранте IV.Длительность запускающего импульса может быть нарушена шумовыми сигналами, генерируемыми самим симистором, которые интерферируют в пределах контактов 14 и 16, именно те, которые его определяют. Легко заметный, этот эффект безвреден.
Симистор должен быть защищен от скачков напряжения во внешней цепи питания цепочкой 100 нФ х 100 Ом.
Шунтирующий резистор должен быть как можно более неиндуктивным. Его можно изготовить, используя константановую проволоку.
Когда нагрузка представляет собой универсальный двигатель постоянного тока, подключенный через выпрямительный мост, симистор должен быть защищен от скачков напряжений при коммутации, катушкой 1,0-2,0 мГн, подключенной последовательно с выводом симистора MT2.
Функции синхронизации выполняются резисторами, определяющими напряжение в линии переменного тока и проводимость симистора. Значение 820 кОм является нормальным, но может быть уменьшено до 330 кОм для того, чтобы обнаруживать «нули» и уменьшить остаточную составляющую в линии постоянного тока ниже 20 мА.
Ограничение тока
Ограничитель тока начинает разряжать конденсатор 7 (опорная скорость), когда ток двигателя достигает заданного порогового уровня. Коэффициент усиления контура определяется резистором, соединяющим вывод 3 с последовательным шунтом. Опыт показал, что оптимальное значение для ограничения среднеквадратичного тока 10 A находится в пределах 2,0 кВт. Вывод 3 имеет чувствительность по току, которая ограничена разумными значениями и не должна реагировать на пиковые значения.
Если не используется, контакт 3 должен быть подключен к максимальному положительному напряжению 5,0 В вместо того, чтобы оставаться свободным.
Стабильность контура
Цепочка на выводе 16 является преобладающей и должна быть скорректирована экспериментально во время разработки модуля. Значения, указанные на рисунке 4, типичны для стиральных машин, но допускают большие изменения от одной модели к другой. R16 (единственное ограничение) не должен опускаться ниже 33 кОм, в противном случае ограничение скорости нарастания вызовет большие переходные ошибки при нагрузках.
Если вы нашли ошибку, пожалуйста, выделите фрагмент текста и нажмите Ctrl+Enter.
Источник

Исполнение в пластиковом корпусе CASE 648