На микросхеме TDA2616 можно собрать простой и качественный усилитель мощности звуковой частоты. Выходная мощность усилителя 12Вт на канал (+-16В) при сопротивлении нагрузки 8 Ом, при этом КНИ не превышает 0,5%.
Технические характеристики усилителя:
- Минимальное напряжение питания 7,5В
- Максимальное напряжение питания 21В
- Максимальная выходная мощность 12Вт на канал
- Сопротивление нагрузки 8 Ом
- Ток покоя 40 мА
- Максимальный выходной ток 2,2А
Усилитель имеет защиту от перегрева, может работать как от двухполяного питания, так и от однополярного. По материалам сайта rcl-radio.ru .


Смотрите также последние радиоэлектронные схемы
На ИМС TDA7050 можно собрать простой усилитель для наушников. Схема усилителя на TDA7050 практически не содержит внешних элементов, проста в сборке и в настройке не нуждается. Диапазон питания усилителя от 1,6 до 6 В (3-4 В рекомендуемое). Выходная мощность в стерео варианте 2*75 мВт и в мостовом варианте включения 150 мВт. Сопротивление нагрузки в стерео варианте усилителя […]
На рисунке показана схема простого преобразователя на ИМС LM2586. Основные характеристики DC-DC интегрального преобразователя LM2586: Входное напряжение от 4 до 40 В Выходное напряжение от 1,23 до 60 В Частота преобразования 75 … 125 кГц Собственный ток потребления не более 11 мА Максимальный выходной ток 3 А Схема содержит минимальный набор внешних элементов, ИМС LM2586 необходимо установить на […]
На рисунке показана схема усилителя собранного на ИМС LM2877. Усилитель имеет минимальное кол-во внешних элементов, после сборки в настройке не нуждается. Основные технические характеристики усилителя на LM2877: Напряжение питания 6 … 24 В (однополярное) или ±3 … 12 В (двухполярное) Выходная мощность 4 … 4,5 Вт на канал при напряжении питания 20 В и сопротивлении нагрузки 8 […]
Схема преобразователя основана на ИМС LT1070. Схема содержит минимальный набор внешних элементов, проста в сборке. Регулировка выходного напряжения осуществляется подбором сопротивлений R1 и R2. Дроссель L1 рекомендуемы по даташиту PE-92113 , но можно применить другой на номинальный ток 1А, индуктивностью 150 мкГн.Источник — lt1070ck.pdf
Интегральные микросхема STK082 проихзводства фирмы Sanyo выполнена в корпусе SIP10 и представляют собой усилитель мощности низкой частоты в гибридном исполнении. ИМС STK082 предназначена для использования в магнитофонах, электрофонах, телевизионных и радиоприемниках, другой аудиоаппаратуре высокого класса с двухполярным питанием. В микросхемах отсутствует защита выхода от короткого замыкания в нагрузке. Основные технические характеристики: Максимальное напряжение питания ± 43 […]
На рисунке показана схема простого усилителя с выходной мощностью 5,8 Вт на канал, усилитель основан на ИМС KA2211 (Samsung). Характеристики ИМС KA2211: Максимальное напряжение питания 25 В Номинальное напряжение питания 13,2 В Рекомендуемый диапазон питающего напряжения 10…18 В Выходная мощность 5,8 Вт на канал КНИ при Rн=4 Ом при максимальной мощности 5,8 Вт … 10 % […]
ИМС MAX4295 представляет собой аудиоусилитель класса D, что дает преимущество в плане энергопотребления при работе от аккумуляторных батарей, поэтому ИМС MAX4295 идеально подойдет для контроля скорости и направления вращения миниатюрных двигателей постоянного тока. На модифицированную схему усилителя ЗЧ вместо входного аудио сигнала подается постоянное напряжение с потенциометра R1. Полное сопротивление потенциометра соответствуют максимальным оборотам двигателя, середина […]
На рисунке показана схема простого усилителя класса АВ на ИМС TDA2002. Усилитель на ИМС TDA2002 имеет минимальный набор внешних элементов, после сборки в настройке не нуждается. TDA2002 имеет защиту от КЗ и тепловую защиту. При напряжении питания 16 В и нагрузке 2 Ом усилитель может достигать до 10 Вт выходной мощности. Напряжение питания может быть в пределах […]
ИМС L5970D — импульсный DC-DC преобразователь, используется в понижающих, повышающих и инвертирующих преобразователях с использованием минимального количества внешних элементов. Основные особенности преобразователя: входное напряжение от 4.4В до 36В; низкое потребление тока в отсутствие нагрузки; внутренняя схема ограничения выходного тока; выходной ток до 1А; функция отключения при перегреве микросхемы; выходное напряжение регулируется внешним делителем от 1.2В до […]
ИМС L4971 представляет собой импульсный понижающий стабилизатор напряжения, с регулируемым выходным напряжение от 3,3 В до 50 В, при входном от 8 В до 55 В. Максимальный ток нагрузки до 1,5А. Внутренняя структура микросхемы содержит источник опорного напряжения 3.3В, функцию изменения рабочей частоты переключений до 300 кГц, мощный силовой ключ в лице n-канального полевого транзистора, […]
Книги по электронике
Учебное пособие разработано на основе Федерального государственного образовательного стандарта среднего профессионального образования по профессии 13.01.10 «Электромонтер по ремонту и обслуживанию электрооборудования (по отраслям)», укрупненная группа профессий 13.00.00 «Электро- и теплотехника», входящей в список 50 наиболее востребованных на рынке труда, новых и перспективных профессий, требующих среднего профессионального образования.
В учебном пособии изложены основные понятия теории диагностики электрооборудования, организации технической эксплуатации, обслуживания и ремонта. Рассмотрены способы организации обслуживания электрических машин, трансформаторов, линий электропередач и кабелей. Предназначено для студентов-бакалавров, обучающихся по направлению подготовки.
Источник
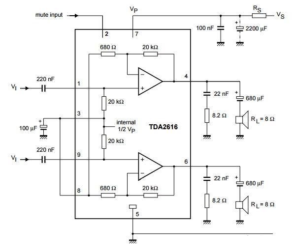
Стереофонический усилитель мощности звуковой частоты (УМЗЧ) на микросхеме TDA2616
Простой и дешевый усилитель мощности звуковой частоты (УМЗЧ) с минимумом деталей можно собрать всего за пару часов, используя микросхему TDA2616. такой усилитель можно с успехом применять например в качестве усилителя звука со звуковой карты персонального компьютера для прослушивания музыки, просмотра видео фильмов и т.д.
Такой усилитель обеспечивает выходную мощность 12 ватт на канал при напряжении питания 20 вольт. Усилитель сохраняет работоспособность в диапазоне напряжения питания от 7.5 до 21 вольта. Может использоваться как двуполярный так и однополярный источник питания. Сопротивление нагрузки усилителя (катушки громкоговорителя) — 8 Ом. Ток покоя усилителя на TDA2616 — около 40 мА. Микросхема имеет защиту от перегрева и вход отключения звука — ножка 2 (mute input)

Принципиальная схема усилителя при питании от двуполярного источника
При всех своих достоинствах микросхема TDA2616 стоит очень дешево. Можно заказать эту микросхему из Китая по цене около двух долларов за 5 штук

При использовании микросхемы ее необходимо установить на радиатор. В качестве радиатора можно использовать небольшую алюминиевую пластину
Источник
Стереофонический аудиоусилитель на микросхеме TDA2616

История появления этой конструкции такова. Как-то ко мне подошли два друга–студента, вчерашние школьники, которым я преподавал на компьютерных курсах, и сообщили, что вытащили из телевизора, найденного в крупногабаритном мусоре по микросхеме TDA2616, и теперь хотели бы изготовить на ней усилитель для компьютерных акустических систем. Просили нарисовать схему простого, но качественного усилителя.
В моем телевизоре также применены две микросхемы TDA2616 (одна в стереоусилителе, другая — для низкочастотного динамика «сабвуфера»). Находясь под впечатлением недавно транслировавшегося по телеканалу «Культура» XIV Международного конкурса им. П. И. Чайковского, сделал вывод, что задача проектирования неплохого усилителя на TDA2616 выполнима.
Содержание / Contents
Камрад, рассмотри датагорские рекомендации
🌼 Полезные и проверенные железяки, можно брать
Опробовано в лаборатории редакции или читателями.
↑ Разберемся вместе!
Двое ребят под моим руководством изготовили одну из первых конструкций в своей жизни — усилитель для компьютерных акустических систем. Примечательно, что это не технари, а будущие экономисты.Я продемонстрировал им работу этого усилителя в составе своего аудиокомплекса. В процессе прослушивания и обсуждения были заданы немного наивные, но по своей сути правильные вопросы, примерно в таком духе: — А выходная мощность 12 Вт — это много или мало? — В журналах проводят тестирование аппаратуры и приводят результаты тестов. Значит ли это, что можно покупать аппарат, и будет получен результат, о котором сообщается в журнале? — Есть ли организации, которые говорят: «Тестировать надо так-то и так-то, чтобы результаты были одинаковы и в России и в США»? — Общий друг постоянно демонстрирует звучание найденных в Интернете фрагментов фонограмм с неимоверно «задранными» низкими частотами. Зачем ему это?
Попробуем разобраться!
↑ Что за микросхема TDA2616?
Интегральная микросхема TDA2616 производства фирмы Philips (NXP) разработана для применений в стереофонических усилителях радио- и телевизионной техники и содержит два канала с максимальной выходной мощностью каждого 12 Вт [1].
Хотя параметры микросхемы отвечают стандарту Hi-Fi по требованиям IEC 268 и DIN 45500, по нынешним меркам с неба звезд не хватают. Если бы я предварительно взглянул на характеристики микросхемы, то находясь в здравом уме и светлой памяти, вряд ли стал рекомендовать ее для использования в усилителе мощности звуковой частоты.
Но дело было сделано, обещание дано. Кроме того, следует вспомнить самое главное, ради чего проектируется усилитель — обеспечение натурального и качественного звучания. Инструментальные методы оценки параметров, без сомнения, являются необходимым условием, но не достаточным. Для полной оценки качества звучания усилителя попытаюсь воспользоваться субъективными методами оценки, рекомендации по которым даны, например, в [2].
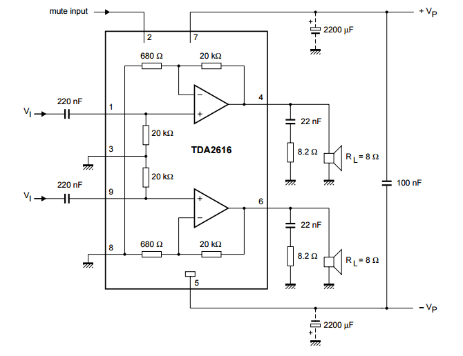
Структурная схема микросхемы усилителя мощности TDA2616 показана на рис. 1, а назначение выводов дано в таблице. Резисторы обратной связи находятся на кристалле, что позволило уменьшить количество элементов «обвязки» и получить фиксированный коэффициент усиления по напряжению KU=1+20/0,68=30 (30дБ) с незначительным (менее 0,2 дБ) разбалансом по каналам. Микросхема может работать как с симметричным, так и с однополярным питанием. Делитель, обеспечивающий среднюю точку при несимметричном питании, реализован внутри микросхемы и выведен наружу (вывод 3 микросхемы).
При симметричном питании этот вывод соединяют с общим проводом.
Кроме того, в микросхеме предусмотрена защита от короткого замыкания выходов, а также температурная защита. Для предотвращения неприятных щелчков во время включения и выключения усилителя в микросхеме имеется схема отключения звука, которая закрывает входы, если напряжение питания опускается ниже ±6 В. Кроме того, схема отключения звука может быть активирована принудительно по входу Mute (вывод 2 микросхемы), путем нагрузки током около 300 мкА.
![]()
При симметричном питании напряжение Uп может достигать ±21 В, при несимметричном — +28 В. Максимальный ток в нагрузке составляет 2,2 А.
↑ Принципиальная схема стереофонического усилителя на микросхеме TDA2616
приведена на рис. 2. Отличие от типовой схемы включения TDA2616 минимально: на входах каждого канала установлены фильтры нижних частот R3, C1 и R4, C2, предотвращающие попадание высокочастотных помех и уменьшающие динамические искажения в усилителе. Эти цепи следует признать обязательными, учитывая тот факт, что уровень радиочастотного загрязнения в квартирах в последнее время значительно возрос. Например, такой довольно мощный источник радиочастотного излучения как мобильный телефон имеется практически у каждого члена семьи.
Переходные конденсаторы С3, С4 на входе каждого канала усилителя совместно с внутренними резисторами, подключенными к неинвертирующим входам (20 кОм, см. рис. 1) образуют фильтр верхних частот с частотой среза 2,4 Гц, что позволило получить хорошую фазочастотную и переходную характеристики на нижних частотах.
Поскольку усилитель питается от двухполярного источника напряжением ±20 В, вывод опорного напряжения (вывод 3 микросхемы DA1) и инвертирующие входы (вывод
соединены с общим проводом. Вход Mute (вывод 2 микросхемы DA1) в данной конструкции не используется, тем не менее, для дальнейшего развития он выведен на контакты XT1, XT2. К выходам усилителя подключены RC цепи (R5, C5 и R6, C6), предотвращающие самовозбуждение выходных каскадов усилителей мощности. По цепям питания включены оксидные конденсаторы С8, С9, а к выводам питания +Uп и –Uп подсоединен неполярный конденсатор С7.
Усилитель имеет следующие характеристики:
Усилитель имеет равномерную АЧХ в диапазоне от 3 Гц до 60 кГц по уровню — 3 дБ. Разделение между каналами не хуже 70 дБ.
Следует отметить, что в обеспечение натуральности и естественности звучания полоса частот усилителя играет важную роль. Человеческий слух обладает высокой чувствительностью к импульсным сигналам с фронтом длительностью до единиц микросекунд. Исходя из этого, верхняя граничная частота усилителя должна составлять 100…200 кГц. Данный факт подтверждается психоакустическими исследованиями, которые показали что, несмотря на то, с возрастом у людей верхняя граница восприятия звука уменьшается (к 30 годам составляет 15…17 кГц, к 40 годам — 10…14 кГц, а к 60 годам — 8…10 кГц), они без труда распознают недостаток высоких частот в музыкальных произведениях и голосе.
Полоса частот предварительного усилителя должна быть не уже 10…50000 Гц, усилителя мощности 10…100000 Гц с неравномерностью АЧХ ±1,5 дБ.
Отсюда еще на этапе снятия характеристик усилителя можем заключить, что перед нами «середнячок», недотягивающий до необходимой полосы частот.
В данной конструкции я применил компоненты, использование которых не является экономически обоснованным для серийного производства.
Детали усилителя мощности звуковой частоты на микросхеме TDA2616:
↑ Блок питания для усилителя
В экспериментальном образце усилителя я использовал тороидальный трансформатор мощностью 50 Вт. Вторичная обмотка напряжением 2Ч15 В рассчитана на ток нагрузки 1,5 А. Применен простой нестабилизированный двухполярный источник питания, состоящий из трансформатора Т1, выпрямителя на диодах VD1…VD4 и накопительных конденсаторов С1, С2.
Конденсатор С0, подключенный к первичной обмотке силового трансформатора Т1, ослабляет помехи, поступающие из сети, а также помехи, попадающие в сеть из усилителя. Польза от его применения заключается и в уменьшении перенапряжений, вызванных включениями — выключениями усилителя, что увеличивает срок службы выключателя SA1.
В цепь первичной обмотки включен также предохранитель FU1, защищающий устройство в аварийных случаях.
Во вторичной цепи блока питания установлены предохранители FU2, FU3. Оксидные конденсаторы шунтированы пленочными С3, С4.
По просьбе ребят, «на вырост» добавлен стабилизированный двухполярный источник питания на микросхемах 7815, 7915 в стандартном включении. Диоды VD5, VD6 установлены для защиты микросхем DA1, DA2 от большого напряжения со стороны нагрузки, способного вывести их из строя. Один из вариантов возникновения такой ситуации — отключение источника питания с быстрым разрядом конденсаторов фильтра на входе и с медленным — на выходе.
↑ Сборка усилителя и БП
↑ Немного общей теории о прослушивании
Для комфортного прослушивания в домашних условиях большинству людей достаточен средний уровень звукового давления 80 дБ. Это значит, что для акустической системы со средней чувствительностью 87 дБ/Вт/м с расстояния 2…3 м необходим всего 1 Вт средней мощности. Усилитель мощностью 10…15 Вт более чем достаточен для домашней эксплуатации.
Я некоторое время слушал предлагаемый усилитель в составе своего домашнего аудиокомплекса и осознал, что он поможет рельефно донести до читателей очень важную мысль: «Лучший усилитель — это правильно установленная акустическая система в подготовленном для прослушивания помещении!».Уйдут на десятый план смена компонентов, подбор кабелей, кондиционеров питания и прочие ухищрения.
При этом я утверждаю, что стоимость акустических систем по большому счету значения не имеет. Можно заставить великолепно звучать акустику за четыреста долларов в противовес неграмотно установленным килодолларовым колонкам!
↑ Комната прослушивания по рекомендациям МЭК и наше жилище
Обратимся к рекомендациям международных обществ, таких как IEC (МЭК — Международный электротехнический комитет), AEC (Общество аудиоинженеров) и российского отраслевого стандарта ОСТ4.202.003-84 («Метод экспертной оценки качества звучания») по организации помещения для прослушивания.
Во всех этих документах говорится, что помещение для прослушивания должно быть максимально приближено по своим характеристикам к тому, для которого аудиоаппаратура предназначена.
Мы имеем дело с аппаратурой бытового применения, поэтому должна использоваться типичная комната для домашнего прослушивания с должной обстановкой. В соответствии с рекомендациями МЭК268-5 предпочтительны помещения прямоугольной формы объемом 80 куб. м с размерами сторон H=2,8 м; L=6,7 м; W=4,2 м. Не слабо!
Видимо задумавшись над вопросом: «А кто будет покупать аудиоаппаратуру для таких комнат?», в рекомендациях общества аудиоинженеров AES-20-1996 эти требования упрощены и допускается использование помещений с минимальным объемом 42 куб. м (минимальная высота H=2,1 м, площадь LxW=20 кв. м). У меня размеры комнаты для прослушивания H=2,5 м; L=5,2 м; W=3,4 м. Помещение удовлетворяет требованию минимального объема (44,2 куб. м), но не дотягивает на 12% до требуемой площади! Опять же вся эта громадная махина аудиоиндустрии работает неизвестно для кого, но только не для меня! Как говорил В. И. Ленин: «Страшно далеки они от народа». Конечно же, это шутка! Большое влияние на качество звуковоспроизведения оказывает расположение акустических систем в помещении (рис. 7). Самые начальные сведения по этому поводу даны в книге Димитра Рачева «Вопросы любительского высококачественного звуковоспроизведения», с. 136 — 140.
В рекомендациях МЭК 268-5 говорится, что рабочая ось АС должна быть направлена горизонтально и расположена на высоте 1,25 м от пола.
Разместить АС в небольших комнатах оказывается непросто. В идеале нужно сначала расставить акустические системы, а затем подбирать всю остальную обстановку в комнате! Следует помнить, что отодвигая акустику от стены, мы уменьшаем стереобазу, придвигая ближе к стене изменяем окраску (тембр) звучания.
В помещении прослушивания контролируются два основных параметра: время реверберации и однородность структуры поля.
Лучшее время реверберации в соответствии с требованиями МЭК 268-5 составляет Тср=0,4±0,5 с, в диапазоне средних частот 250…4000 Гц. На частотах ниже 250 Гц и выше 4 кГц оно может отличаться более чем на 25%, но не быть выше 0,8 с.
В рекомендациях AES-20-1996 указано, что на средних частотах Тср=0,45±0,17 с.
Рекомендуется провести расчет и контроль структуры поля в комнате. Понятно, вразумительно и подробно эти вопросы рассмотрены в лекциях Флойда Тула, которые должны стать настольными материалами любителя высококачественного звуковоспроизведения. Поисковые системы помогут найти труды Ф. Тула в Интернете.
Только контроль амплитудно-частотной характеристики и характеристики направленности акустической системы при ее выбранном положении в помещении позволяет выявить наличие выраженных мод (резонансов) и принять меры для их демпфирования, особенно в области низких частот.
Значительно улучшить акустическую обстановку в комнате позволяют не популярные в настоящее время ковры. В частности, рекомендуется закрыть пол ковром на 75%.
↑ Аудиофил? Меломан? Филофонист?
При обсуждении звучания усилителя мы пытались разобраться, для какой категории людей он предназначен: аудиофилов, меломанов или филофонистов [3].
Напомним, что аудиофил – человек, любящий высококачественную звуковую аппаратуру и предъявляющий максимально высокие требования, как к ней, так и к звуку. Музыка для аудиофилов не является жизненной потребностью, они воспринимают ее рассудочно и фрагментарно. Зайдите на соответствующие форумы, вы увидите множество тому подтверждений: идет обсуждение, у кого лучше «звучит» вертолет в альбоме Pink Floyd «The Wall», предлагаются кусочки композиций с восхитительными эпитетами: «Низкие частоты — улет!», «Классные высокие частоты!», «Басы — супер!», «Низкие частоты колбасят и высокие ОЧень!» и др.
В отличие от аудиофилов меломаны являются почитателями музыки и адаптируются к недостаткам звуковоспроизводящей аппаратуры. Они целиком «вживаются» в музыкальное произведение, совершенно забывая об окружающей действительности.
Внимание водители! Человек в наушниках, переходящий дорогу, может оказаться меломаном! Берегите его!
Еще одни приверженцы музыки — филофонисты, увлекаются коллекционированием фонограмм. Они непривередливы к аппаратуре, а сама музыка, как правило, интересует их лишь в части демонстрации редких записей.
Существуют ли в «чистом» виде указанные три группы людей? Несомненно, такие люди встречаются. Но чаще всего в человеке в различных пропорциях присутствуют все эти три качества. А многие молодые люди настолько привыкли к ужасному «дискотечному» звуку, что даже не в состоянии представить себе, что усилитель может и должен звучать иначе и бывают потрясены четким звучанием на нижних частотах вместо монотонного гуденья и баханья.
Девиз фирмы Philips «Разумно и просто» как нельзя лучше описывает одно из ее детищ — микросхему TDA2616!Можно смело рекомендовать сборку стереофонических усилителей на TDA2616 начинающим радиолюбителям с гарантированным хорошим результатом без сложного налаживания.
Также усилитель может представлять интерес и для опытных радиолюбителей, как несложный усилитель быстрого приготовления, например, мультимедийный.
↑ Файлы
Желающие могут взять схемы и печатные платы
🎁The_amplifier_on_a_microcircuit_TDA2616.7z 32.19 Kb ⇣ 150
[12.28.2016] Дополнением к статье будет акустическая подготовка помещений для домашнего кинотеатра. Рекомендации по использованию звукопоглощающих и звукорассеивающих материалов, описанные в этой публикации, будут полезны и при создании комнаты прослушивания музыки.
🎁audiopodgotovka-pomescheniya.pdf 1.03 Mb ⇣ 17
↑ Упомянутые источники
Камрад, рассмотри датагорские рекомендации
🌼 Полезные и проверенные железяки, можно брать
Опробовано в лаборатории редакции или читателями.
Источник

Вам также может понравиться
