- Схемы включения uc3843, uc3842, ka3525a, uc3845, sg3525, uc3844, uc3846 — описание и принцип работы
- uc3843 — описание, принцип работы, схема включения
- uc3842 — описание, принцип работы, схема включения
- ka3525a — описание, принцип работы, схема включения
- uc3845 — описание, принцип работы, схема включения
- sg3525 — описание, принцип работы, схема включения
- uc3844 — описание, принцип работы, схема включения
- uc3846 — описание, принцип работы, схема включения
- Блок управления на SG3525
- SG3525 PDF
- Купить модуль управления
- Назначения элементов и работа схемы
- Делаем сварочник Негуляева
В настоящее время существует огромное количество различных микросхем, или микрочипов, которые используются в самых различных блоках питания аппаратуры. Если говорить обобщенно, интегральная микросхема представляет собой пластмассовый прямоугольник с гибкими выходами, внутри которого находится вся «умная начинка».
uc3843 — описание, принцип работы, схема включения
Микросхема uc3843 — интегральная схема (ИС), которая предназначена для построения стабилизированных импульсных источников питания с широтно-импульсной модуляцией. В промышленном производстве выпускается в корпусах типа SOIC-8(14), DIP-8.
Основным принципом работы можно назвать применение вместе с uc3843 МОП транзистора. Это объясняется тем фактом, что мощность выходного каскада uc3843 незначительная. Поскольку амплитуда выходного сигнала может достигать напряжения питания МС, в качестве ключа используют МОП-транзистор.
Схема включения uc3843 приведена на рисунке.

uc3842 — описание, принцип работы, схема включения
uc3842 является широтно-импульсным контроллером, который применяется в основном, в преобразователях постоянного напряжения. Очень часто uc3842 используют в блоках питания различной аппаратуры. Подобный элемент можно встретить в «начинке» современных телевизоров и компьютерных мониторов.
Микросхема uc3842 имеет восемь выводов, каждый из которых выполняет свое предназначение:
- на первый подается напряжение;
- второй нужен для создания обратной связи;
- в случае подачи на третий вывод напряжения более 1В, на выходе МС не будет никаких импульсов;
- четвертый — место подключение переменного резистора;
- пятый — общий;
- шестой служит для снятия ШИМ-импульсов;
- седьмой необходим для подключения питания от 16 до 34В, в нем срабатывает защита от перенапряжения;
- восьмой подключается специальное устройство, которое стабилизирует частоту импульсов.
Типовая схема включения микрочипа uc3842 представлена на рисунке 2.

ka3525a — описание, принцип работы, схема включения
ka3525a — это импульсные стабилизаторы напряжения от производителя Fairchild. Он позволяет обеспечить внутренний мягкий старт, контроль времени. Схема включения отображена на рисунке 3.

uc3845 — описание, принцип работы, схема включения
uc3845 — это универсальный микрочип для однотактных преобразователей напряжения. Используется в прямо- и обратноходовых преобразователях. Работает в режиме реле и полноценного ШИМ стабилизатора напряжения с ограничениями по току. Во время перегрузки микрочип переходит в режим стабилизации тока. Чтобы обеспечить стабилизацию напряжения, необходимы дополнительные резисторы и транзистор.
Принцип работы ШИМ uc3845 основан на контроле среднего значения выходного напряжения и максимального значения тока. Если уменьшается нагрузка, выходное напряжение увеличивается. Амплитуда на токоизмерительном резисторе уменьшается, длительность импульса уменьшается до восстановления баланса между напряжением и током.
Схема включения микросхемы (8 выводов) uc3845 отображена на рисунке 4.

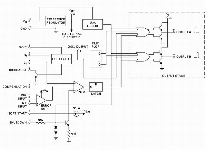
sg3525 — описание, принцип работы, схема включения
Микросхема sg3525 — широтно-импульсный модулятор в интегральном исполнении. Обеспечивает повышение производительности и уменьшение числа внешних деталей при проектировании и производстве всех видов импульсных источников питания. Имеет встроенный источник опорного напряжения +5,1В. Вход генератора обеспечивает синхронизированную работу различны устройств. sg3525 имеет встроенный плавный пуск схемы, что обеспечивается благодаря наличию внешнего конденсатора. Входные каскады микросхемы обеспечивают ток на выходе до 400 мА .
Схема подключения видна на рисунке 5.

uc3844 — описание, принцип работы, схема включения
Микросхема uc3844 широко распространена в импульсных блоках питания компьютерной и различной бытовой техники. uc3844 используется для управления полевым ключевым транзистором в схемах ИБП.
Микрочипы uc3844 разработаны специально для DC-DC преобразователей, поскольку преобразовывают постоянное напряжение одной величины в постоянное напряжение другой величины.
Если напряжение питания в норме, на выводе 8 появляется напряжение +5В, которое приводит в запуск генератор OSC.
Производством чипов uc3844 занимаются фирмы UNITRODE, ST и TEXAS INSTRUMENTS.
Схема включения отображена на рисунке 6.

uc3846 — описание, принцип работы, схема включения
ШИМ контроллер uc3846 имеет 16 выводов. Основные принципы работы можно обозначить тезисами:
- если на 16 выводе напряжение ниже 0,35В, выходные импульсы на выводах 11 и 14 будут заблокированы полностью;
- если на выводе 1 напряжение низкое (ниже 0,35В), результат будет таким же;
- на 2 выводе напряжение должно составлять 5,1В;
- 13 и 15 выводам соответствует напряжение питания 8-40В;
- вывод 10 построен для внешней синхронизации в схеме;
- 9 и 6 выводы нужны для подключения резистора и конденсатора, которые будут задавать частоту работу ШИМ;
- выводы 3,4, а также 5,6 служат для сигналов ошибок общей схемы источника питания или преобразователя;
- вывод 12 — общий провод;
- вывод 7 — выход усилителя ошибки;
- вывод 1 — ограничение предельного тока.
Основная схема включения микрочипа uc3846 представлена на рисунке 7.
Источник
Блок управления на SG3525
В статье пойдет речь о контроллере SG3525A – одном из серии управляемых напряжением ШИМ контроллеров с фиксированной частотой преобразования, специально спроектированных для построения любых типов импульсных источников питания и позволяющих до минимума сократить число необходимых внешних компонентов.
Это стало возможным благодаря наличию встроенного опорного источника питания (+5,1 В ±1%) – вывод 16, возможности управления частотой работы внешней RC-цепью – вывод 6 Rт и вывод 5 Ст, длительностью интервала «мертвого» времени – одним внешним резистором между выводами 5 Ст и 7 DISCHARGE, длительностью времени плавного старта – одним внешним конденсатором (вывод 8 SOFT-START), встроенным драйверам (±200 мА) для управления внешними силовыми транзисторами или внешним маломощным трансформатором. Помимо всего вышеуказанного, в ИС предусмотрена возможность синхронизации нескольких источников от одного внешнего тактового сигнала (вывод 3 SYNC) и защиты по току внешних силовых транзисторов (вывод 10 SHUTDOWN).

SG3525 PDF
В общем, хоть эта микросхема и не нова, но ее структура позволяет реализовывать различные схемы преобразователей со многими дополнительными опциями. Такими как: стабилизация выходного напряжения, защита по току мощных ключевых транзисторов, защита от перенапряжения, отключение преобразователя при достижении минимального напряжения питания. Правда, диапазон регулировки ШИМ у нее только 50%.
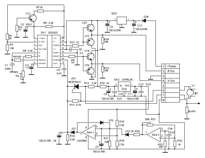
Эта микросхема входит в модуль управления мощными полевыми транзисторами КМОП структуры в преобразователе напряжения, показанном на фото 1.

Ниже приведен машинный перевод параметров данного модуля. Это скриншот страницы с сайта aliexpress.com.
Купить модуль управления
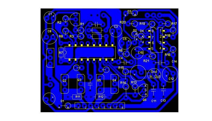
Для того чтобы разобраться в работе данного модуля, для дальнейшего его использования, пришлось срисовать принципиальную электрическую схему прямо с печатной платы. Обращаю ваше внимание на то, что нумерация электронных компонентов на схеме и нумерация их на оригинальной плате не совпадают.

Назначения элементов и работа схемы
Начнем с конденсатора С1, резисторов R5 и R6 – это элементы, от величин которых зависит рабочая частота контроллера, которую можно регулировать естественно с помощь триммера R5. C3 – от величины этого конденсатора зависит время плавного запуска схемы. От величины резистора R4 зависит длительность интервала «мертвого» времени. Выводы 1 и 2 микросхемы DA1, это входы усилителя ошибки. Так как данный модуль управления предназначен для работы в составе довольно таки мощного преобразователя, по всей вероятности на данном усилителе собрана схема мягкого запуска. Т.е. при включении схемы, в первый момент времени длительность выходных импульсов управления мощными ключами минимальная. По мере заряда конденсатора С2 их длительность увеличивается до нужной величины. Конденсаторы С5 и С6, по всей видимости фильтрующие. На биполярных транзисторах VT2… VT5 собраны дополнительные ключи для управления затворами мощных КМОП транзисторов.
На микросхеме DA4 собрана схема защиты мощных транзисторов от превышения допустимого тока. Схема питается от отдельного микросхемного стабилизатора напряжения DA3. Обратите внимание, что общий провод схемы защиты соединен с «землей» через контакт 8 разъема и датчик тока – шунт. С контакта 8 разъема едет провод на истоки мощных транзисторов. Таким образом, сигнал с шунта через резистор R23 подается на инвертирующий вход операционного усилителя DA4.2. А нижний конец шунта через «земляной» провод через резистор R22 подается на не инвертирующий вход данного ОУ. Коэффициент усиления напряжения шунта регулируют при помощи резистора обратной связи R21 и в общем случае он равен отношению R21/R23. С помощью этого резистора регулируют и уровень тока отсечки схемы защиты. На DA4.1 собран компаратор напряжений. Опорное напряжение с резистивного делителя R18,R19 подается на инвертирующий вход ОУ, вывод 6 DA4.1. На не инвертирующий вход подается усиленное напряжение с датчика тока – шунта. Диод VD2 в схеме компаратора устраняет эффект дребезга выходного напряжения, когда синфазные сигналы на его входе находятся в зоне равенства. В нормальном режиме работы преобразователя усиленное напряжение сигнала с шунта должно быть всегда меньше опорного напряжения на выводе 6 мс DA4.1. Увеличение тока через КМОП транзисторы повлечет за собой увеличение напряжения на выводе 5 мс DA4.1 и как только оно превысит опорное напряжение, компаратор включится и на его выходе появится напряжение примерно равное напряжению его питания, т.е. +5В. Это напряжение через разделительный диод VD1 поступит на вход SHUTDOWN (выключение) — вывод 10 мс DA1.
В схеме есть еще одна защита, схема которой реализована на оптотранзисторе U1, который подключается через разъем и маломощном тиристоре VS1. Какой будет эта защита решать вам. Допустим, преобразователь перешел в аварийный режим, отработала определенная схема защиты. Открылся транзистор оптрона и через его переход коллектор-эмиттер, на управляющий электрод тиристора VS1 поступило открывающее напряжение. Тиристор открылся и уже чрез его и резистор R13 со стабилизатора DA2 вывод 3 подается напряжение на вход «выключение» — вывод 10 мс DA1. При этом на выводах 11 и 14 мс DA1 возникает низкий уровень напряжения. Транзисторные ключи выключаются. Похоже все понятно.
Рисунок печатной платы я делал в программе Lay6.

Я этот модуль приобрел, наверное, год назад, да так руки до него и не достали. И я, думаю, вам быстрее пригодится эта информация. Если найдете ошибки, то комментируйте. Всякое бывает. Успехов. К.В.Ю.
Источник
Делаем сварочник Негуляева
Источник

Вам также может понравиться
|

