Бабанин В. — Красноярский край
Достоинство – простота. Недостаток – не работает.
Уляшинский С. 1988 г.
В журнале РадиоЛоцман №10 за 2016 г. [1] была опубликована схема звукового тестера. Пользователи по тону сигнала приблизительно могли определить порядок сопротивления проверяемой цепи от 0 до 100 кОм. Кому-то это, возможно, пригодилось. Однако читатели, обсуждая на форумах предложенную схему, справедливо отмечали ее бесполезность при реальной проверке монтажа, где требуется хорошее разрешение в области малых и низких сопротивлений. Получить такое при токе через измерительную цепь около 30 мкА, как это заложено в обсуждаемой схеме, невозможно. Но кто мешал нам увеличить этот ток?

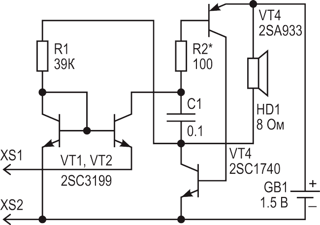
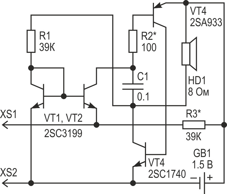
На Рисунке 1 приведена модернизированная схема, которая нивелирует присущие ей недостатки, сохраняя все ее достоинства. Ток в измеряемой цепи теперь можно выбирать, сдвигая тем самым верхний порог измеряемого сопротивления.
![]() |
|
| Рисунок 1. | Схема с доработкой. |
В известную схему введен резистор R3. При R3 = 39 кОм прозвонка уже не реагирует на резистор 5 кОм, при R3 = 20 кОм порог около 1 кОм. Становится возможным по тону отличать сопротивления в этой области. Пример: 0/10 Ом/ 100 Ом – 342/257/22 Гц. Еще… На диапазон 0-50 Ом проверяемой цепи приходится 7 нот! Не все мы музыканты, но тренировать слух никогда не вредно. Для справки: все рекомендуемые участниками вышеупомянутых форумов схемы прозвонок работают по принципу компараторов с «писком» и не могут отличить вариации сопротивления проверяемых цепей, но этого от них не требовалось.
Остальная схема выполняет свои функции, как описано в публикации. Громкость регулируется R2, начальная частота зависит от номинала конденсатора и тока зеркала (R1). На величину тока в измеряемой цепи нет ограничений, но слишком большой заставит часто менять батарейку. При напряжении питания 1.5 В громкость явно недостаточна, но кто нам мешает увеличить его?
R3 номиналом 5 кОм позволит человеку, которому «медведь наступил», отличить резистор 10 Ом от 12 Ом на слух. Верхний порог – около 200 Ом. Интересно, что теперь скажут те же участники. Возможно, придется дорабатывать схему по новым рекомендациям или найдется область, где ПП будет востребована.
Источник
Простая «прозвонка»
Бабанин В. — Красноярский край
Давным-давно, когда жгуты были длинными, когда дорожку печатной платы рассекала трещина при падении аппарата со стола… Вот тогда были очень востребованы всяческие «прозвонки».


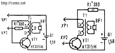
Устройство предназначено для оценки проводимости электрических цепей, дорожек печатных плат «на слух». Чем выше проводимость цепи, тем выше тон звукового сигнала. В приведенной схеме ток через проверяемую цепь не может быть более 30 мкА, так что она безопасна для любых элементов. Ток потребления при разомкнутых щупах – те же 30 мкА, и выключатель не нужен, так как ток саморазряда батареи находится в том же диапазоне. Громкость, в небольших пределах, регулируется номиналом резистора R2 (от 0 до 1 кОм). Следует помнить, что при увеличении громкости увеличивается и ток потребления при замкнутых щупах.

В случае использования батареи с небольшой емкостью (и малыми габаритами) от резистора можно отказаться. Транзисторы любые кремниевые. Применение SMD элементов, динамика сотового телефона и миниатюрного элемента питания позволяет выполнить прибор в «карандашном» варианте. На контактной макетной плате конструкцию можно собрать за несколько минут. Зависимость частоты сигнала от сопротивления цепи показана в таблице (для R2 = 0).
| RX | F, Гц | IП, мА |
| 0 | 320 | 10 |
| 100 | 300 | 8.6 |
| 1К | 180 | 6.3 |
| 10К | 56 | 2.0 |
| 99К | 12 | 0.5 |
| ∞ | 0 | 0.03 |
Возможно, в некоторых случаях будет удобнее пользоваться световой индикацией. Замените динамик параллельно соединенными красными или зелеными светодиодами и резистором порядка 1 кОм. Питание придется поднять до 3 В, но приятным будет то, что ток, потребляемый от батарей, упадет. Здесь чем выше сопротивление в проверяемых цепях, тем тусклее светит светодиод. При низкой проводимости цепи непрерывное свечение переходит в мигание.
Источник
Звуковой пробник-омметр (4 варианта)
Для «прозвонки» радиодеталей и монтажных цепей часто используют авометр в режиме измерения сопротивлений либо отдельный омметр со стрелочным индикатором. При работе с ним то и дело приходится переводить взгляд на стрелку. Если же особая точность измерений не требуется, применяют более простой пробник со световым индикатором на лампе накаливания или светодиоде. Но и на такой прибор все же приходится часто поглядывать. Поэтому удобнее пользоваться пробником со звуковой сигнализацией, собрать который мы и предлагаем по одной из приведенных схем (рис. 1-3).
Звуковым индикатором служит миниатюрный головной телефон, встроенный в корпусе пробника либо подключаемый отдельно через микротелефонное гнездо. Применение кремниевых транзисторов обеспечит высокую надежность и экономичность устройств. При разомкнутых щупах потребление тока от источника напряжения 1,5 В (элемент 316 или 332) практически отсутствует, а в режиме индикации его величина не превышает 3 мА.
Все устройства собраны на основе необычного блокинг-генератора, выполненного по «трехточечной» схеме. У первого пробника (рис.1) секции Iа и Iб первичной обмотки трансформатора Т1 непосредственно включены соответственно в цепи базы и коллектора транзистора VT1, а телефон BF1 является нагрузкой вторичной обмотки Т1. В исходном состоянии (щупы ХР1 и ХР2 разомкнуты) источник питания G1 отключен от генератора, и звука в телефоне нет. Если щупы замкнуть между собой, напряжение питания через ограничительный резистор R1 поступает на устройство. Через секцию Iа трансформатора на базе транзистора возникает положительное смещение, и благодаря сильной положительной обратной связи (ПОС) между секциями обмотки I генератор возбудится. Из телефона послышится звук низкого тона (его частота определяется параметрами всех входящих в генератор элементов). Если в проверяемой цепи имеется сопротивление, оно, естественно, окажется включенным последовательно с резистором R1. В результате токи коллектора и базы уменьшатся, снизив тем самым и глубину ПОС, действующую между коллекторно-базовыми цепями транзистора, что, в свою очередь, приведет к изменению характера звука в телефоне — тональность повысится, а громкость станет меньше. Ориентируясь по этим признакам, можно на слух приблизительно определить величину сопротивления в границах измерительного интервала, составляющего для данного пробника около 1 кОм. Когда при касании щупами участка измеряемой цепи в телефоне слышны только шорохи, это указывает, что сопротивление данного участка превышает 1 кОм. Полное отсутствие звука означает обрыв или же косвенно позволяет предположить, что сопротивление проверяемой цепи слишком велико.

Но если вам потребуется пробник, реагирующий звуковым сигналом на более высокое сопротивление цепи, скажем до 100 кОм, воспользуйтесь схемой, представленной на рисунке 2. Ее отличие от предыдущего варианта в том, что здесь работой блокинг-генератора управляет измерительная цепь, подключаемая посредством щупов между крайним выводом секции 1a обмотки трансформатора Т1 и выводом базы транзистора VT1. Если проверяемый участок не нарушен, через него, во-первых, поступает напряжение смещения на базу VT1 и, во-вторых, замкнется цепь ПОС: транзистор откроется, и заработает звуковой генератор. Когда между щупами связь нарушена, общая цепь подачи смещения и ПОС окажется оборванной, транзистор VT1 закрыт, генератор работать не будет. Потребляемый устройством в этом режиме ток — не более 0,1 мкА- настолько мизерный, что на ресурс элемента практически не влияет. Поэтому выключатель оказался не нужен.
Налаживание обоих пробников сводится к подбору сопротивления резистора R1, добиваются наиболее гром кого звука низкой тональности при замкнутых щупах.
Третий пробник совершеннее своих собратьев. Наличие кнопочного переключателя SB1 (рис.3) и связанных с ним резисторов R2 и R3 позволило ввести два предела индикации: 0- 20 Ом и 0-200 кОм. Расширение пределов измерения достигнуто благодаря применению двух транзисторов (VT1 и VT2), включенных по схеме так называемого составного транзистора. Причем внутреннее сопротивление участка «коллектор — эмиттер» VT1 зависит от результирующего положительного смещения на его базе, создаваемого делителем напряжения, составленного из сопротивлений проверяемой цепи и резистора R2 (или R3). Это транзистор управляет работой блокинг-генератора на VT2, влияя таким образом на частоту и амплитуду его колебаний, воспроизводимых капсюлем BF1.
Если же щупы ХР1 и ХР2 разомкнуты либо исследуемая цепь имеет обрыв, звука не будет, поскольку транзистор VT1 будет находиться в закрытом состоянии, разрывая общую цепь подачи питания и ПОС с обмотки Ia трансформатора на базу транзистора VT2, который вследствие этой причины также оказывается закрытым. В данном режиме потребляемый ток не превышает 0,1-0,2 мкА, что много меньше тока саморазряда элемента G1. В рассматриваемой конструкции нет необходимости в дополнительном резисторе, ограничивающем ток базы VT1, поскольку в любом случае этот ток не превышает предельно допустимых значений для данного типа транзистора. Объясняется это тем, что VT1 работает в режиме микротоков — ток через его участок «коллектор — эмиттер» ограничен активным сопротивлением обмотки секции Iа трансформатора Т1, резистора R1 и перехода «база — эмиттер» VT2 и составляет не более 0,4- 0,6 мА; ток базы VT1 всегда много меньше этой величины.

Налаживание пробника-омметра удобнее предварительно выполнить, собрав его на временной макетной плате, исключив элементы SB1, R2, R3. Закорачивают щупы и, подбирая сопротивление резистора R1, добиваются наиболее громкого звука низкого тона. Затем, подсоединив ко входу устройства переменный резистор на 680 кОм или 1 МОм и медленно увеличивая его сопротивление, определяют полный диапазон индикации пробника, отметив положение движка в момент исчезновения звука в теле фоне. Отключают резистор и замеряют полученное сопротивление авометром, составляющее, как правило, 350-500 кОм. В этих границах могут быть образованы два любых измерительных предела. Скажем, для установки предела «20 Ом» ко входу пробника подсоединяют постоянный резистор такой же величины (стандартный резистор на 22 Ом) и, временно включив резистор R2 между эмиттером VT2 и базой VT1, подбирают его сопротивление по минимуму громкости в телефоне — получают верхнюю границу этого предела. Затем точно так же ко входу пробника подсоединяют резистор на 200 кОм и, подбирая номинал резистора R3, настраивают предел «200 к». После чего детали с временной наладочной платы переносят на постоянную.
Если достаточен только один измерительный предел, схему пробника можно упростить. Исключив элементы SB1, R2, R3, получим измерительный предел, соответствующий рабочему диапазону прибора. В том случае, когда нужен более низкий предел индикации, между эмиттером VT2 и базой VT1 устанавливают шунтирующий резистор, сопротивление которого подбирают в соответствии с вышесказанными рекомендациями.

На практике, однако, чаще возникает потребность в пробнике с несколькими измерительными пределами, позволяющем точнее определять сопротивление исследуемых цепей. Схема такого прибора — на рисунке 4. Пробник имеет пять пределов индикации, причем из них четыре образуются в момент замыкания соответствующей кнопки SB1-SB4, а наиболее высокоомный, пятый предел, равный полному диапазону прибора, создается, когда все кнопки отжаты (эта позиция отображена на рисунке 4).
Для пробника применимы следующие элементы. Транзисторы — любые серий КТ201, КТ312, КТ315, КТ342, КТ373 структуры n-p-n, с коэффициентом передачи тока базы более 30. А поменяв полярность источника питания G1 на обратную, можно использовать транзисторы КТ104, КТ203, КТ350 — КТ352, КТ361 с любым буквенным индексом структуры p-n-p.
Резисторы МЛТ-0,125 — МЛТ-0,5. Т1 — выходной трансформатор от любого малогабаритного транзисторного радиоприемника. Переключатели пределов индикации — кнопочные малогабаритные типы КМ-1, КМД-1. Подойдут и самодельные, изготовленные на базе микропереключателя МП1-1,МП3-1,МП5,МП7,МП9,МП10, МП11, или тумблер МТ1-1 (рис.3). BF1-электромагнитный капсюль ДЭМШ-1, микротелефон ТМ-2А или другой с сопротивлением катушки постоянному току 180- 300 Ом. Не исключено применение телефонных капсюлей с меньшим сопротивлением катушки, однако в последнем случае верхняя граница измерительного диапазона будет ниже.
Описанные пробники пригодны для «прозвонки» монтажа различных конструкций, проверки предохранителей, переключателей, ламп накаливания, нагревательных элементов, катушек индуктивности, обмоток трансформаторов, электродвигателей и электромагнитных реле, резисторов и других деталей. Полупроводниковые приборы — диоды и транзисторы — проверяют, сравнивая прямое и обратное сопротивление их p-n переходов. В случае пробоя звук будет при любом положении щупов; при обрыве звук отсутствует.
Кроме того, можно проверять качество конденсаторов и приблизительно оценивать их емкость. Чем выше измерительный предел пробника, тем на меньшую емкость он способен отреагировать звуковым сигналом.
Источник

